Сторінка 12 з 24
Re: Простий транзисторний трансивер Бджілка (BeeJT TRX)
Додано: Сер квітня 23, 2025 12:26 pm
UR5FFR
На платі преселектора з попереднього поста є одна невеличка "вєсчь" яка псує увесь феншуй. Це трансформатор у ПВЧ, бо його потрібно мотати. Отже було вирішено його замінити на дросель. Якщо міняти без перерахунку каскаду то впаде динаміка та зміниться вхідний опір. Тому підсилювач було перераховано, струм збільшено майже у два рази - до 30мА. По моїм вимірюванням точка компресії не змінилась та становить P1db = +1dBm (IIP3 = +14dBm)
Дросель 10uH - звичайний "смугастий". R4 6.8ом зроблено з двох резисторів уключених паралельно з номіналами 12ом та 15ом. В решті схема не змінилась.
Стосовно варикапів. Замість 1SV149 можна поставити вітчизняні КВ131, або КВ139. Для останніх потрібно зменшити максимальну напругу керування до 5в заміною 78L08 на 78L05. В цьому випадку треба контролювати АЧХ по приладам, бо у радянських компонент традиційно великий розброс параметрів
PS печатки поки що не даю бо усе ще в процесі так би мовити
Re: Простий транзисторний трансивер Бджілка (BeeJT TRX)
Додано: Сер квітня 23, 2025 3:57 pm
Андрій_UR3ILF
UR5FFR писав: ↑Сер квітня 23, 2025 12:26 pmСтосовно варикапів. Замість 1SV149 можна поставити вітчизняні КВ131, або КВ139. Для останніх потрібно зменшити максимальну напругу керування до 5в заміною 78L08 на 78L05. В цьому випадку треба контролювати АЧХ по приладам, бо у радянських компонент традиційно великий розброс параметрів
Для КВ139А достатньо три вольти. Стосовно розбросу Сергiй US5MSQ робив такi замiри.
1SV149 купував на али i теж є розкид. Бажано варікапи відбирати в пари та трійки i обов'язково перевiряти.
Re: Простий транзисторний трансивер Бджілка (BeeJT TRX)
Додано: Сер квітня 23, 2025 9:17 pm
UR5FFR
Переміряв компрессію ПВЧ з цього поста
viewtopic.php?p=3668#p3668
Усе досить очікувано - P1db = +6dBm, Gain=15.5dB, IIP3=+19dBm, OIP3=34.5dBm

- Screenshot_2025_04_23-1.png (20.68 Кіб) Переглянуто 38959 разів
Андрій_UR3ILF писав: ↑Сер квітня 23, 2025 3:57 pm
Для КВ139А достатньо три вольти.
1SV149 по даташиту має 20..30пф при 8в тому 40пф при 3в у 139гоне достатньо - не закриє 14 та 30МГц. Тому потрібно 5в.
Андрій_UR3ILF писав: ↑Сер квітня 23, 2025 3:57 pm1SV149 купував на али i теж є розкид. Бажано варікапи відбирати в пари та трійки i обов'язково перевiряти.
Я не робив ніякого відбору - просто брав з кучки. У преселекторі досить широка смуга тому є шанс що деякий розкид не буде суттєво впливати на АЧХ
Re: Простий транзисторний трансивер Бджілка (BeeJT TRX)
Додано: Чет квітня 24, 2025 2:37 pm
Sergii
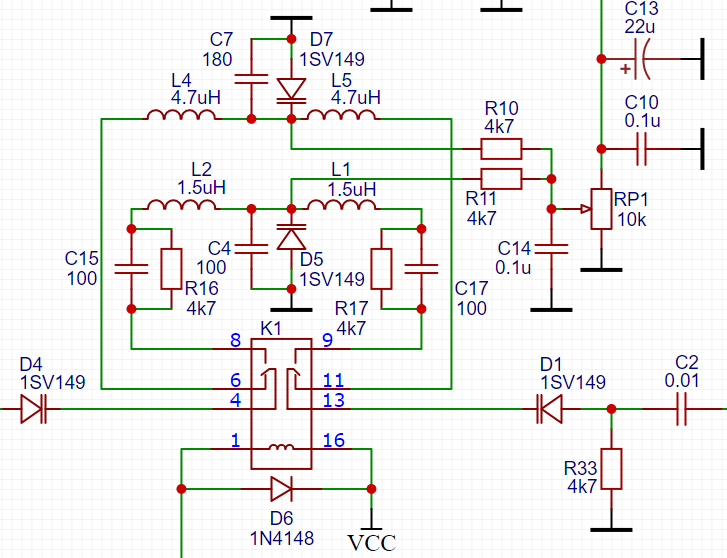
Не дає мені спокою той резистор R11 в схемі переселектора. Може його краще під'єднати з іншого кінця L1? Чи в саме такому під'єднанні є сенс?
Re: Простий транзисторний трансивер Бджілка (BeeJT TRX)
Додано: Чет квітня 24, 2025 4:57 pm
UR5FFR
Sergii писав: ↑Чет квітня 24, 2025 2:37 pm
Не дає мені спокою той резистор R11 в схемі переселектора. Може його краще під'єднати з іншого кінця L1? Чи в саме такому під'єднанні є сенс?
Ні, сенсу немає, помилився коли переносив правки. Правильна схема така

- Screenshot_2025_04_24-1.png (75.81 Кіб) Переглянуто 37774 разів
Re: Простий транзисторний трансивер Бджілка (BeeJT TRX)
Додано: Чет квітня 24, 2025 8:45 pm
UR5FFR
Треба підсилювач робити

Для початку треба с потужністю визначитися та компонентами.
У кого які будуть пропозиції?
Re: Простий транзисторний трансивер Бджілка (BeeJT TRX)
Додано: Чет квітня 24, 2025 11:16 pm
Freddy
Потужність як в sw але хотілось би доступніші вихідні транзистори . Ну або як у всих 10-15 ватт .
Re: Простий транзисторний трансивер Бджілка (BeeJT TRX)
Додано: П'ят квітня 25, 2025 10:53 am
UR5VFT
- якщо трансівер простий напевно потрібно два варіанти. на транзисторах та лампах. кожен вибере собі за можливостями. лампи дешевші. а тразистори РД за ціною доступні не всім. ..73!
Re: Простий транзисторний трансивер Бджілка (BeeJT TRX)
Додано: П'ят квітня 25, 2025 11:07 am
UR5FFR
Лампи на мій погляд то не зовсім для новачків бо треба живлення та специфічний компоненти які зараз не виробляються. Треба ж розуміти що дуже багато ламп продається б/у і емісія в них може вже бути на нулі. Виміряти це тестером неможливо - потрібно або вимірювач ламп, або робити стенд, або тестувати вже в готовому підсилювачі. Якщо ти початківець і не впевнений в тому чи правильно все спаяно, а тут на тебе ще й проблеми з неякісними компонентами - то це підсилювач який швидко піде в утіль
Re: Простий транзисторний трансивер Бджілка (BeeJT TRX)
Додано: П'ят квітня 25, 2025 11:36 am
UT8AS
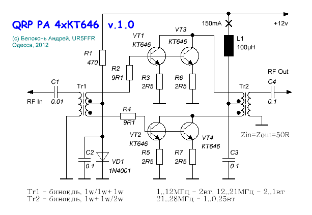
Вітаю! Я робив такий підсилювач, що нижче, кілька разів, звісно з деякими доробками та саморобними "біноклями" і розкачкою одним таким же, видавав до 6-7 ватів на 40 і 20 м діапазонах, навіть спробував ставити по три транзистори в плече, але була можливість відібрати їх по підсиленню. Думаю, що 5-6 ватів вистачить для подальшого підсилення вже більш серйозного ПА. (Або подати заявку до Українського QRP клубу...)

- УМ КТ646.GIF (13.91 Кіб) Переглянуто 35728 разів