Сторінка 11 з 29
Re: Простий транзисторний трансивер Бджілка (BeeJT TRX)
Додано: П'ят квітня 25, 2025 11:07 am
UR5FFR
Лампи на мій погляд то не зовсім для новачків бо треба живлення та специфічний компоненти які зараз не виробляються. Треба ж розуміти що дуже багато ламп продається б/у і емісія в них може вже бути на нулі. Виміряти це тестером неможливо - потрібно або вимірювач ламп, або робити стенд, або тестувати вже в готовому підсилювачі. Якщо ти початківець і не впевнений в тому чи правильно все спаяно, а тут на тебе ще й проблеми з неякісними компонентами - то це підсилювач який швидко піде в утіль
Re: Простий транзисторний трансивер Бджілка (BeeJT TRX)
Додано: П'ят квітня 25, 2025 11:36 am
UT8AS
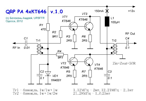
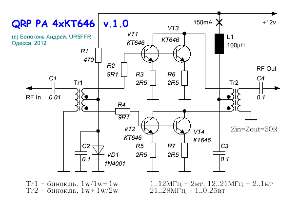
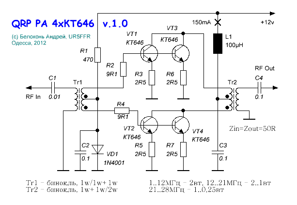
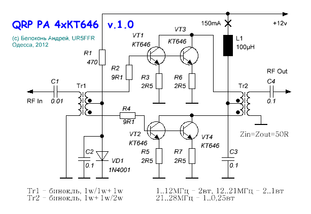
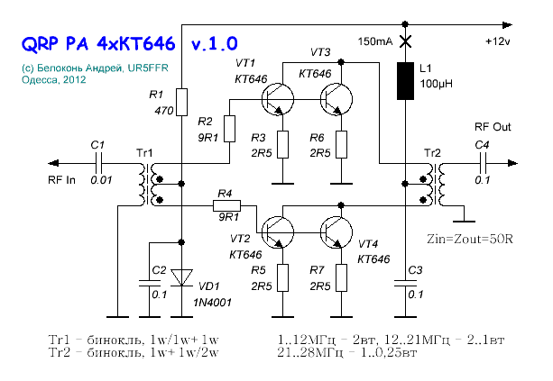
Вітаю! Я робив такий підсилювач, що нижче, кілька разів, звісно з деякими доробками та саморобними "біноклями" і розкачкою одним таким же, видавав до 6-7 ватів на 40 і 20 м діапазонах, навіть спробував ставити по три транзистори в плече, але була можливість відібрати їх по підсиленню. Думаю, що 5-6 ватів вистачить для подальшого підсилення вже більш серйозного ПА. (Або подати заявку до Українського QRP клубу...)

- УМ КТ646.GIF (13.91 Кіб) Переглянуто 77353 разів
Re: Простий транзисторний трансивер Бджілка (BeeJT TRX)
Додано: П'ят квітня 25, 2025 12:57 pm
UR5VFT
- якщо 5 - 6 вт тоді для початківців простий варіант ус-ля однотакт .транзистори ссср скінчилися. і яка альтернатива на сучасні недорогі які можна купити окрім ІРФ та ІРФП є ? 73!
Re: Простий транзисторний трансивер Бджілка (BeeJT TRX)
Додано: П'ят квітня 25, 2025 1:11 pm
Sergii
Re: Простий транзисторний трансивер Бджілка (BeeJT TRX)
Додано: П'ят квітня 25, 2025 3:11 pm
UR5VFT
- у нас раніше часто застосовували недорогі 2SC2078, але зараз трапляються тільки підробки. наприклад з алі з 10 штук всі перемарковані низькочастотні. 73!
-
https://www.aliexpress.com/w/wholesale- ... =price_asc
Re: Простий транзисторний трансивер Бджілка (BeeJT TRX)
Додано: П'ят квітня 25, 2025 3:15 pm
UT8AS
...непогано працював і нижчевикладений підсилювач на IRF510-530, але з живленням 18-20 В і помітним завалом вище 18mc...та після "буму" на них, якісні попадаються дуже рідко...я ще пробував його на IRFZ 24, приблизно те-саме...
- УМ.rar
- (1.4 МіБ) Завантажено 2306 разів
Re: Простий транзисторний трансивер Бджілка (BeeJT TRX)
Додано: П'ят квітня 25, 2025 3:27 pm
UR5VFT
UT8AS писав: ↑П'ят квітня 25, 2025 3:15 pm
...непогано працював і нижчевикладений підсилювач на IRF510-530, але з живленням 18-20 В і помітним завалом вище 18mc...та після "буму" на них, якісні попадаються дуже рідко...я ще пробував його на IRFZ 24, приблизно те-саме...УМ.rar
Re: Простий транзисторний трансивер Бджілка (BeeJT TRX)
Додано: П'ят квітня 25, 2025 11:03 pm
UR5FFR
Так, цікаво вирішено питання з радіатором. Але треба мідь. Питання де купувати.
Знайшов цікавий транзистор 2SC6144 - заявлена Ft в 300МГц.
AOD2922 - мала ємність затвору але теж треба буде радіатор робити з міді.
Re: Простий транзисторний трансивер Бджілка (BeeJT TRX)
Додано: Суб квітня 26, 2025 9:56 pm
UR5FFR
Трохи оптимізував
схему зміщувача на 4053. Мікросхема 74HC4053 може працювати при живленні 9в. Але напруги гетеродину з SI5351 недостатньо для перемикання ключів. Підсилювач на одному транзисторі вирішив проблему. Ось фрагмент схеми (замість 78L05 стоїть 78L09)

- Screenshot_2025_04_26-1_wm.png (74.27 Кіб) Переглянуто 96212 разів
Це трохи збільшило динаміку та зменшило втрати. Порівняння двох варіантів при вимірюванні компресії

- Screenshot_2025_04_26-2.png (38.86 Кіб) Переглянуто 96212 разів
Бачимо що P1db збільшилась з +18dBm до +21dBm. Відповідно IP3=21+13=+34dBm. Це вже дуже не поганно
Втрати впали бо при збільшенні напруги живлення зменшується опір відчинених ключів (див. даташит)
Re: Простий транзисторний трансивер Бджілка (BeeJT TRX)
Додано: Пон квітня 28, 2025 8:43 pm
serge_m
UR5FFR писав: ↑П'ят квітня 25, 2025 11:03 pm
Але треба мідь. Питання де купувати.
Кулер Intel socket775 з мідною вставкою? Або замовляти друковану плату на алюмінієвій основі і вже плату прикручувати на алюмінієвий радіатор