Сторінка 11 з 16
Re: Германій? Германій!
Додано: Сер вересня 25, 2024 4:50 pm
UR5FFR
oldPsyho писав: ↑Сер вересня 25, 2024 4:06 pm
То виходить, коєфіцієнт підсилення десь 41дб ?
Виходить що так
Re: Германій? Германій!
Додано: Чет вересня 26, 2024 3:16 pm
UR5FFR
Щоб остаточно поставити крапу у питаннях електретних мікрофонів провів вимірювання двох капсулів. Обидва підключалися через резистор 15к до живлення 9в.
Перший - китайська петлиця з алі, коштує там копійки. Ось така
Говорю на відстані десь 4-5см
Другий мікрофон - WM-61A, купляв в Радіомаг
Масштаб - 100мВ на клітину
Звісно якщо відключити капсуль до підсилювача з низьким вхідним опором то напругу суттєво впаде. Це треба враховувати.
Re: Германій? Германій!
Додано: П'ят вересня 27, 2024 1:16 pm
UR5FFR
Шоу маст гоу он як то кажуть у нас на селі

Змакетував вузлами та накидав схему АМ приймального тракту. Фільтри керамічні. Можна китайскі, можна радянські. Я буду ставити ФП1П1-60. Гарний фільтр зі смугою 9-10кГц Якщо комусь буде треба - дам безкоштовно, в мене їх є трохи

По схемі два каскодних підсилювача. Кожний може видати максимум по 40дб, але за допомогою НЗЗ буде трохи менше але стабільніше. Детектор активний, АРП.
КФ по першої ПЧ має смугу 20кГц. Таким чином якщо відключити керамічні фільтра то приймаємо 10кГц місцеві станції - широка смуга. Режим Normal - це включений один керамічний фільтр на вході тракту. Обмежуємо смугу до 5кГц - це звичайний режим для більшості КВ станцій. У режимі Narrow додатково вмикається ще один керамічний фільтр. Це звужує смугу десь до 3,5-4кГц. Слухаємо слабкі DX станції. Якось так. Якщо у когось є ідеї та побажання - велкам
Re: Германій? Германій!
Додано: П'ят вересня 27, 2024 9:34 pm
UR5FFR
Про підсилювач низької частоти вже потрібно починати думати. Поки для затравки декілька старих германієвих схем
Re: Германій? Германій!
Додано: П'ят вересня 27, 2024 10:22 pm
Ut5lp
UR5FFR писав: ↑П'ят вересня 27, 2024 1:16 pm
Детектор активний, АРП.
Андрій,на базу детектора зміщення краще подавати з поділювача.Це германій,він легковажність не вибачає...зворотні струми-шмуми,термостабільність.Та ще АРП з нього.
Так буде технологічніше.
А R22 1к5 то не багато?
Re: Германій? Германій!
Додано: Суб вересня 28, 2024 12:19 am
UR5FFR
Ut5lp писав: ↑П'ят вересня 27, 2024 10:22 pm
UR5FFR писав: ↑П'ят вересня 27, 2024 1:16 pm
Детектор активний, АРП.
Андрій,на базу детектора зміщення краще подавати з поділювача.Це германій,він легковажність не вибачає...зворотні струми-шмуми,термостабільність.Та ще АРП з нього.
Так буде технологічніше.
А R22 1к5 то не багато?
R22 це я прогавив - дякую. Увесь тракт споживає 4-5мА. Там десь 330-470ом потрібно.
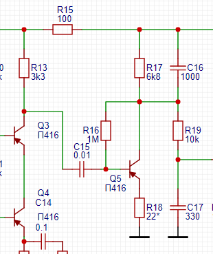
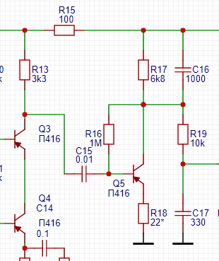
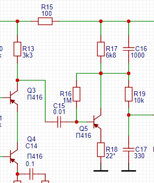
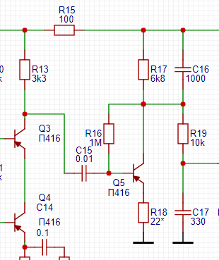
Стосовно детектора - знайшов помилку на схемі - R16 повинен стояти між базою та колектором транзистора - це забезпечує стабілізацію робочої точки. Саме у такому вигляді я його і макетував

- Screenshot_2024_09_28-1.png (21.4 Кіб) Переглянуто 32513 разів
Re: Германій? Германій!
Додано: Суб вересня 28, 2024 11:38 am
oldPsyho
Зробив по такій схемі, підбором діода виставив струм покою в 8мА, напруга на ємітері Т5 - 4.8в. Працює...
На повній гучності жере 68мА.
Т3 та Т5 радіатори потрібні?
P.S. Використав транзистори які знайшов в коробці, Т1 та Т4 - МП42А, Т2 - МП37, Т3 та Т5 - ГТ403Б.
Re: Германій? Германій!
Додано: Суб вересня 28, 2024 2:28 pm
UR5FFR
oldPsyho писав: ↑Суб вересня 28, 2024 11:38 am
Зробив по такій схемі, підбором діода виставив струм покою в 8мА, напруга на ємітері Т5 - 4.8в. Працює...
На повній гучності жере 68мА.
Т3 та Т5 радіатори потрібні?
9в*68мА=600мВт. ККД десь 50%. Тому вихідна потужність 300мВт, у тепло теж 300мВт. На кожний транзистор це по 150мВт. Я вважаю що можна і без радіаторів.
Волтодобавку зроби. Буде трохи вища потужність на виході, бо 300мВт це якось не дуже багато. Живлення до 12 підними - теж потужність більша буде
Re: Германій? Германій!
Додано: Суб вересня 28, 2024 2:56 pm
oldPsyho
UR5FFR писав: ↑Суб вересня 28, 2024 2:28 pm
oldPsyho писав: ↑Суб вересня 28, 2024 11:38 am
Зробив по такій схемі, підбором діода виставив струм покою в 8мА, напруга на ємітері Т5 - 4.8в. Працює...
На повній гучності жере 68мА.
Т3 та Т5 радіатори потрібні?
9в*68мА=600мВт. ККД десь 50%. Тому вихідна потужність 300мВт, у тепло теж 300мВт. На кожний транзистор це по 150мВт. Я вважаю що можна і без радіаторів.
Волтодобавку зроби. Буде трохи вища потужність на виході, бо 300мВт це якось не дуже багато. Живлення до 12 підними - теж потужність більша буде
Додав резистор на 2.7к та конденсатор 10мкф, з бази Т4 до точки з'єднання R1-C2 (конденсатор плюсом до цієї точки). Підняв живлення до 12в.
Струм покою став 12 мА, на повній гучності - 43 мА.
P.S. Подав з генератора 700гц, 60мв, на виході синус 1.45Vpp, при 1900гц - 2Vpp.
Re: Германій? Германій!
Додано: Суб вересня 28, 2024 10:27 pm
UT5KS
При АМ смугу частот можна обмежити ФНЧ з частотою пропускання 7 кГц, і з полюсом на 9 кГц, що відповідає частоті биття між несучими р/станцій в сусідніх частотних каналах.