Пробував поки тільки цей https://github.com/df8oe/UHSDR/wiki/IQ- ... requencies
Буду вдячний якщо ще якийсь порадите
Пробував поки тільки цей https://github.com/df8oe/UHSDR/wiki/IQ- ... requencies
Гм ... у time-domain ... і він працює? По усій панорамі?iurii писав: ↑Суб липня 29, 2023 9:33 pm Пробував поки тільки цей https://github.com/df8oe/UHSDR/wiki/IQ- ... requencies
Цікаво буде глянути на панорамі.
Та я там просто спитав, зовсім без усілякої мети

Так панорама запрацювала?
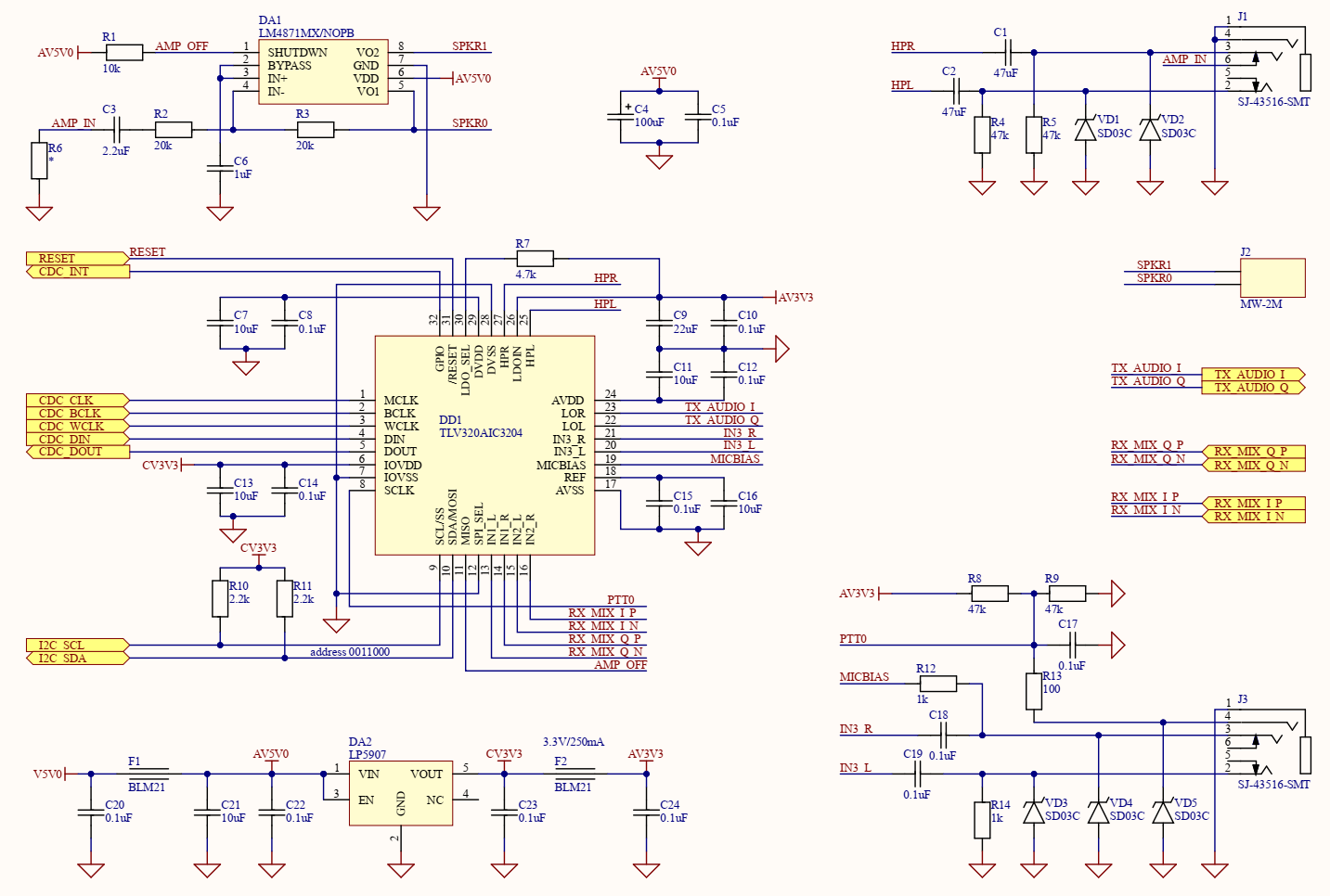
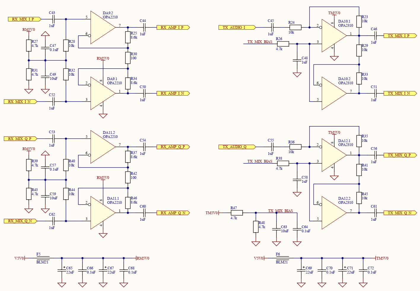
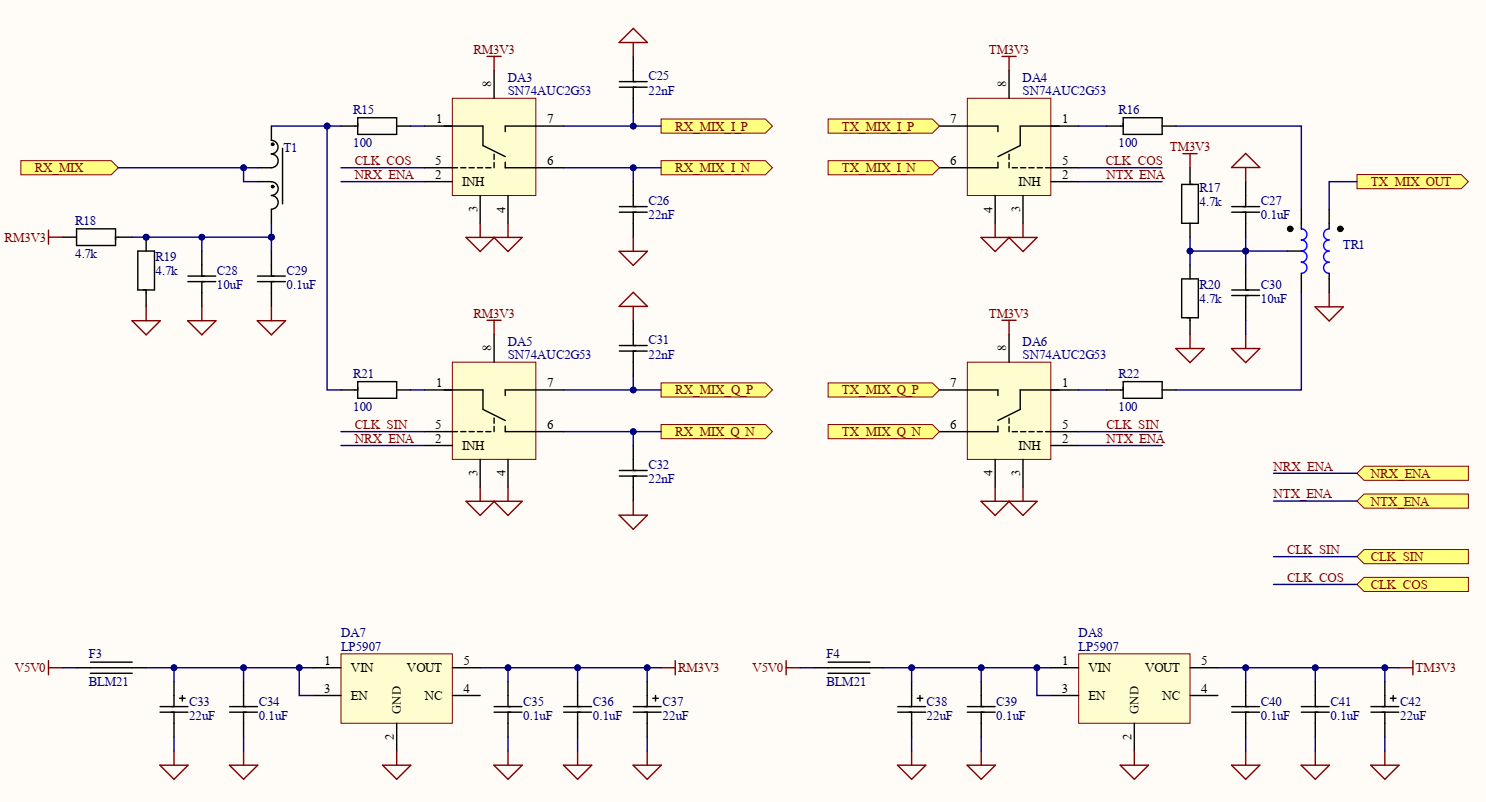
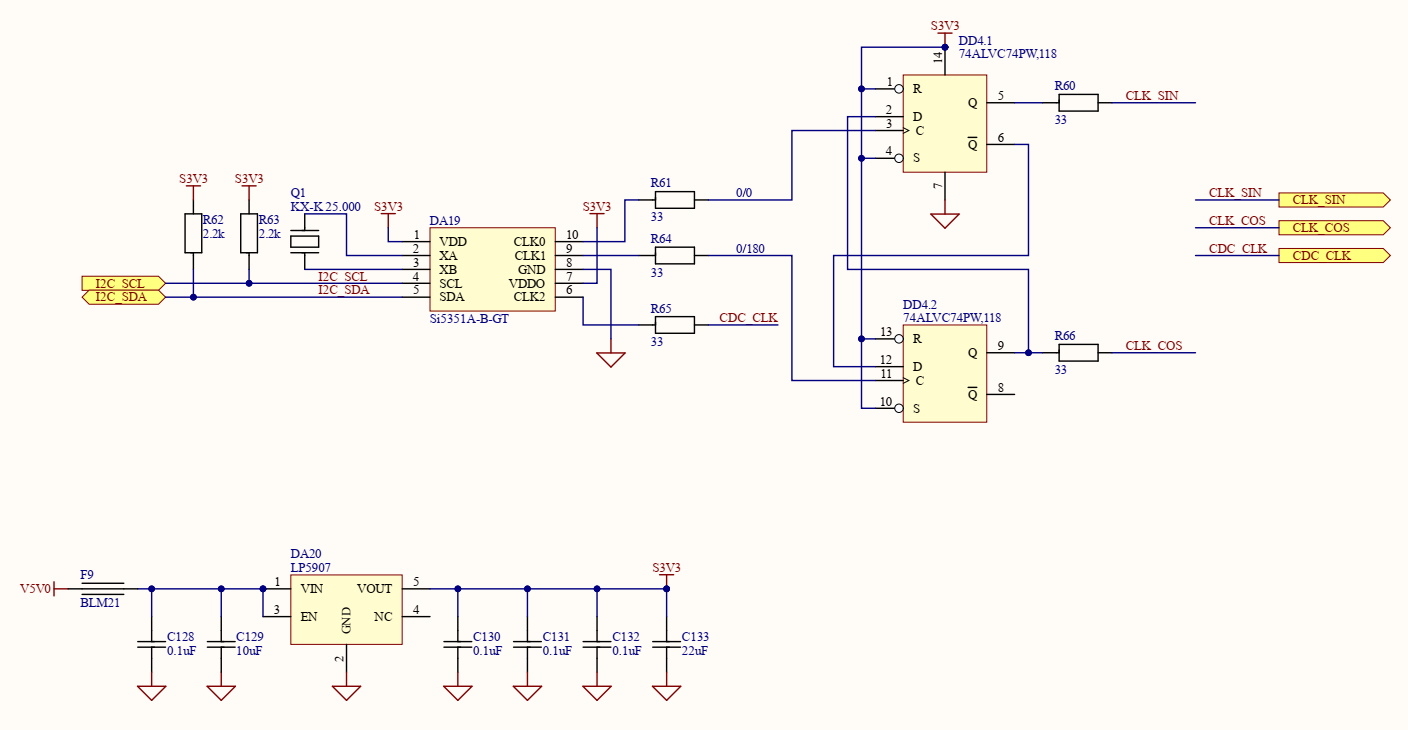
А навіщо такий загадковий формувач квадратури на тригерах? 5351 же генерує квадратуру. Чи зовсім погано? До речі як там справи з компенсацією дисбалансу?Схема нижче
Для тестів я використовував ESP32 і у мене поки ще немає нормального графічного інтерфейсу для цієї платформи, то ж до панорами я поки ще не дійшов. Але якщо вас цікавить ефективність алгоритму компенсації про який я згадував раніше, то, на скільки я зрозумів, він використовується в https://www.la3t.no/mchf-qrp/ Можливо, є якась інформація в інтернеті. Коли ж у мене з'явиться інформація я відразу викладу.
Ну справа в тому, що з одного боку PLL має працювати на частотах 900 - 600 МГц, а з іншого, регістр для зсуву фази має 7 біт і виходить, що мінімальна частота на який буде стабільно працювати синтезатор це 600 / 126 = 4.762 МГц. А при такій схемі можна буде, скажімо, на частотах до 10 МГц подавати синфазний сигнал від 5351 і отримає на виході часту поділену на 4, а на частотах більше 10 МГц подавати протифазний сигнал і отримаєм ділення на 2. Або можливо використовувати завжди протифазний сигнал якщо вірити цьому:UR5FFR писав: ↑Нед серпня 06, 2023 6:04 pmА навіщо такий загадковий формувач квадратури на тригерах? 5351 же генерує квадратуру. Чи зовсім погано? До речі як там справи з компенсацією дисбалансу?
Якщо є натхнення зробити квадратуру на зовнішніх елементах, то робіть ось так на 74LCX574 наприклад
Так, є проблема з мінімальною частотою. В моїх експериментах десь нижче 2МГц перестає генерувати.
Свого часу проблеми з формуванням квадратури на 74АС починалися після 10МГц, тобто на вході було 40МГц.
5 років використовую таке рішення у тпп. На мій погляд, це гарне рішення щодо використання мікросхеми для отримання квардатурних сигналів з тригерами. Менш за градус розбіг фази в КВ діапазоні.UR5FFRЯ дуже скептично ставлюся до роздільного тактування тригерів. Але ідея має право на життя.