Вузли лампових схем

UR5FFR
Повідомлень: 1422
З нами з: Пон вересня 12, 2022 4:04 pm
Has thanked: 130 times
Been thanked: 816 times

Вузли лампових схем

Повідомлення UR5FFR »

Принцип топіка - то же що в схемах трансиверів.
Не забуваємо - ніяких коментарів тут. Тут тільки бібліотека )
 
UR5VCP
Повідомлень: 447
З нами з: Пон вересня 12, 2022 6:14 pm
Звідки: KN48wi
Позивний: UR5VCP
Has thanked: 83 times
Been thanked: 9 times
Контактна інформація:

Re: Вузли та блоки трансиверів

Повідомлення UR5VCP »

Детектор БАРУ.gif
 
UR5VCP
Повідомлень: 447
З нами з: Пон вересня 12, 2022 6:14 pm
Звідки: KN48wi
Позивний: UR5VCP
Has thanked: 83 times
Been thanked: 9 times
Контактна інформація:

Re: Вузли та блоки трансиверів

Повідомлення UR5VCP »

Пакетик з міксерами:
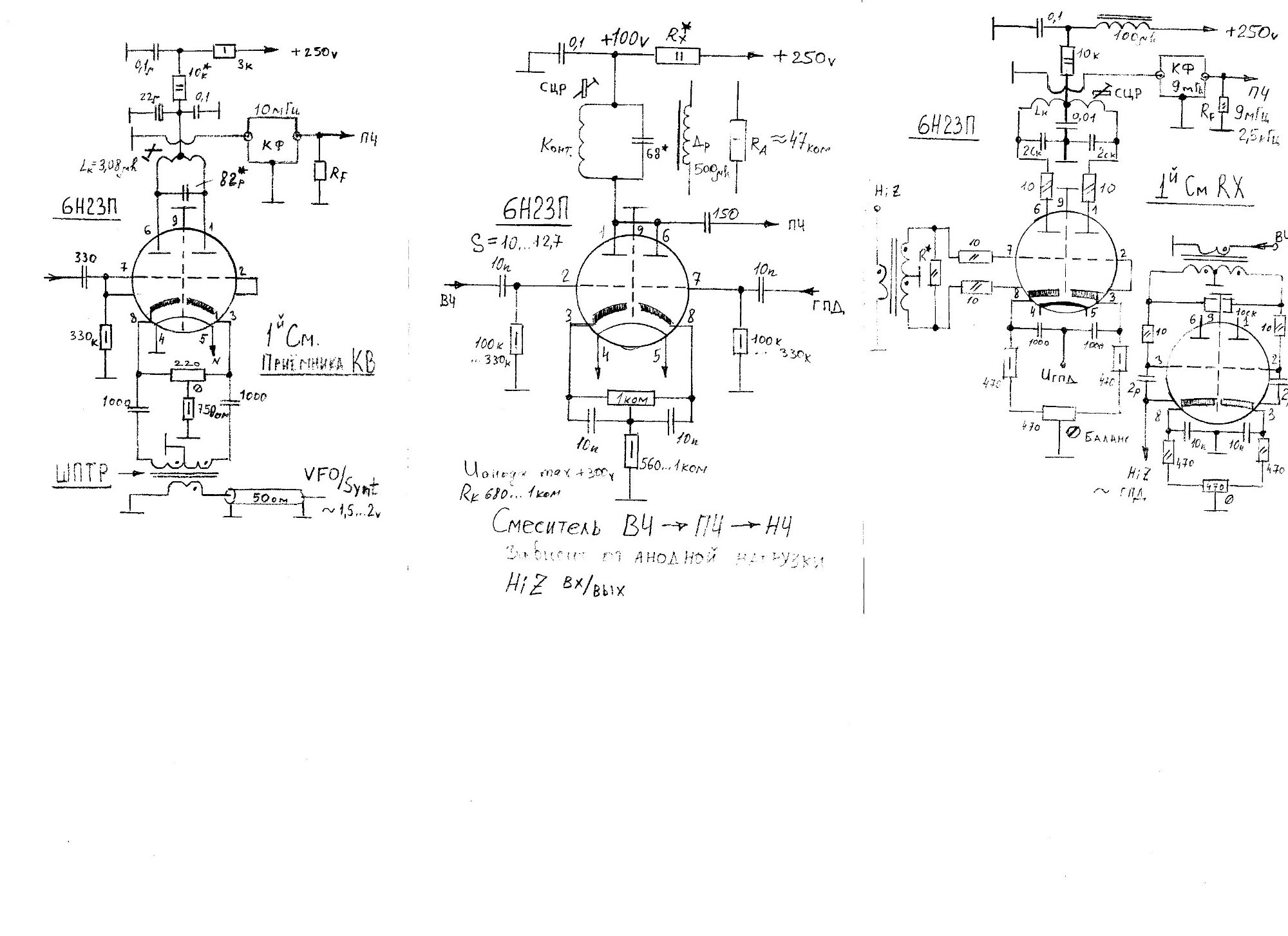
Квазибалансный смеситель 6Н23П.jpg
Квазибалансный смеситель 6Н23П.jpg (31.51 Кіб) Переглянуто 143692 разів
 
Смесители на 2x6Н23П High gain.jpg
 
Смесители на 2x6Н23П.jpg
 
Смесители на 6Н23П - 2.jpg
 
Смесители на 6Н23П.jpg
 
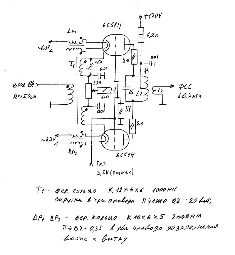
смеситель 2x6С51Н.JPG
 
Смеситель на 6Ж2П.jpg
 
UR5VCP
Повідомлень: 447
З нами з: Пон вересня 12, 2022 6:14 pm
Звідки: KN48wi
Позивний: UR5VCP
Has thanked: 83 times
Been thanked: 9 times
Контактна інформація:

Re: Вузли та блоки трансиверів

Повідомлення UR5VCP »

ПВЧ:
УВЧ UR6EJ.gif
УВЧ UR6EJ.gif (17.61 Кіб) Переглянуто 143690 разів
 і архів:
УВЧ на 6К13П.rar
(1.37 МіБ) Завантажено 1244 разів
 
UR5VCP
Повідомлень: 447
З нами з: Пон вересня 12, 2022 6:14 pm
Звідки: KN48wi
Позивний: UR5VCP
Has thanked: 83 times
Been thanked: 9 times
Контактна інформація:

Re: Вузли лампових схем

Повідомлення UR5VCP »

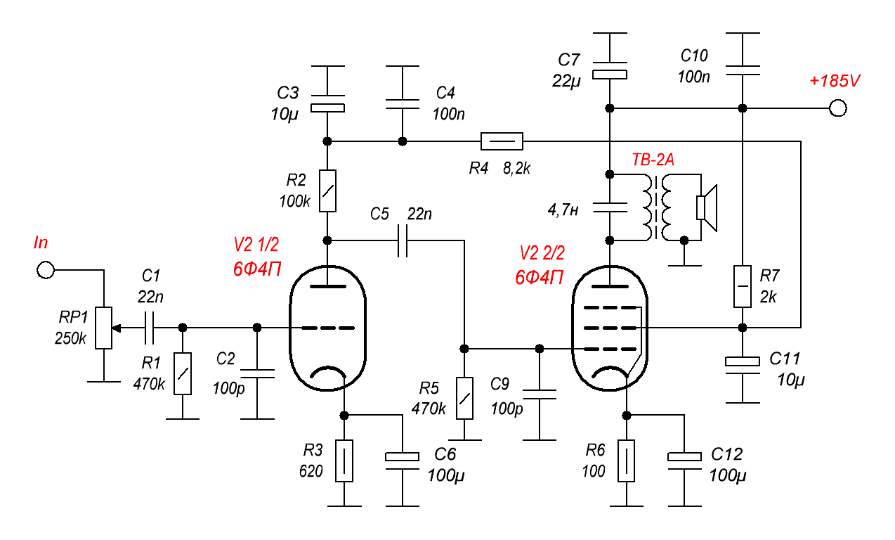
ПНЧ ціла торбинка:
 
УНЧ 6Э12Н+6С51Н фазоинв +6П41С.gif
УНЧ 6Э12Н+6С51Н фазоинв +6П41С.gif (11.53 Кіб) Переглянуто 143685 разів
 
УНЧ 6Э12Н+6П41С.gif
УНЧ 6Э12Н+6П41С.gif (8.19 Кіб) Переглянуто 143685 разів
 
УНЧ 6Ф12Н каскод +6П41С.gif
УНЧ 6Ф12Н каскод +6П41С.gif (8.9 Кіб) Переглянуто 143685 разів
 
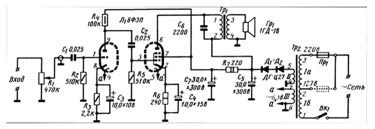
УНЧ 6Ф4П.gif
 
УНЧ 6Ф3П.jpg
 
 
 
 
 
 
UR5VCP
Повідомлень: 447
З нами з: Пон вересня 12, 2022 6:14 pm
Звідки: KN48wi
Позивний: UR5VCP
Has thanked: 83 times
Been thanked: 9 times
Контактна інформація:

Re: Вузли лампових схем

Повідомлення UR5VCP »

АРУ в третю сітку на пентодах 6Ж2П, 6Ж10П
6Ж2П Ару по третьим сеткам.pdf.zip
(1.69 МіБ) Завантажено 1190 разів
Приклад реалізації
УПЧ 6Ж2П + АРУ.GIF
 
UR5VFT
Повідомлень: 563
З нами з: Вів січня 17, 2023 6:22 pm
Позивний: UR5VFT
Has thanked: 555 times
Been thanked: 112 times

Re: Вузли лампових схем

Повідомлення UR5VFT »

коли немає обмотки. а потрібен мінус.
 
UR5VFT
Повідомлень: 563
З нами з: Вів січня 17, 2023 6:22 pm
Позивний: UR5VFT
Has thanked: 555 times
Been thanked: 112 times

Re: Вузли лампових схем

Повідомлення UR5VFT »

 - два в одному..
 
UR5FFR
Повідомлень: 1422
З нами з: Пон вересня 12, 2022 4:04 pm
Has thanked: 130 times
Been thanked: 816 times

Re: Вузли лампових схем

Повідомлення UR5FFR »

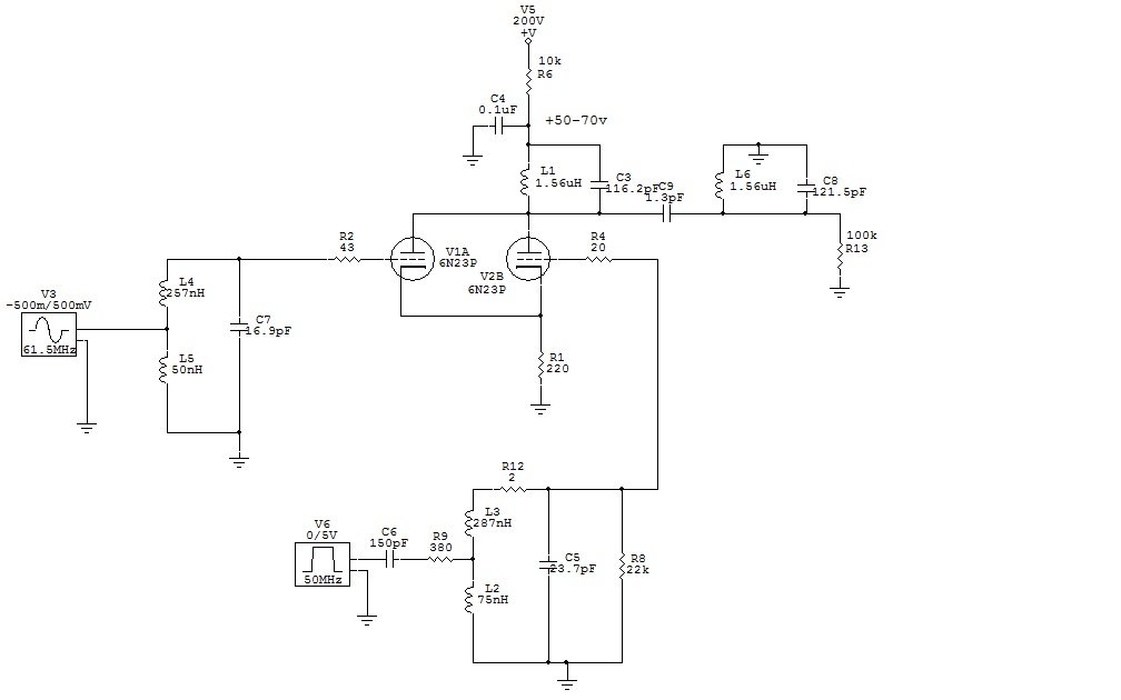
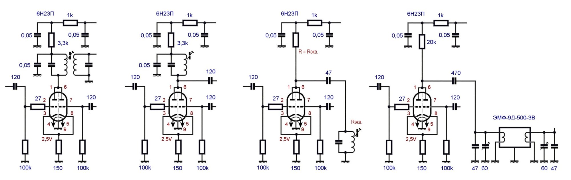
Змішувачі
Смеситель FET ООС 1.jpg
Смеситель FET ООС 2.jpg
Смеситель FET ООС 2.jpg (123.4 Кіб) Переглянуто 143530 разів
Смеситель 6Н23П Bun 1.png
Смеситель 6Н23П Bun 1.png (91.67 Кіб) Переглянуто 143530 разів
Смеситель 6Н23П Bun 2.png
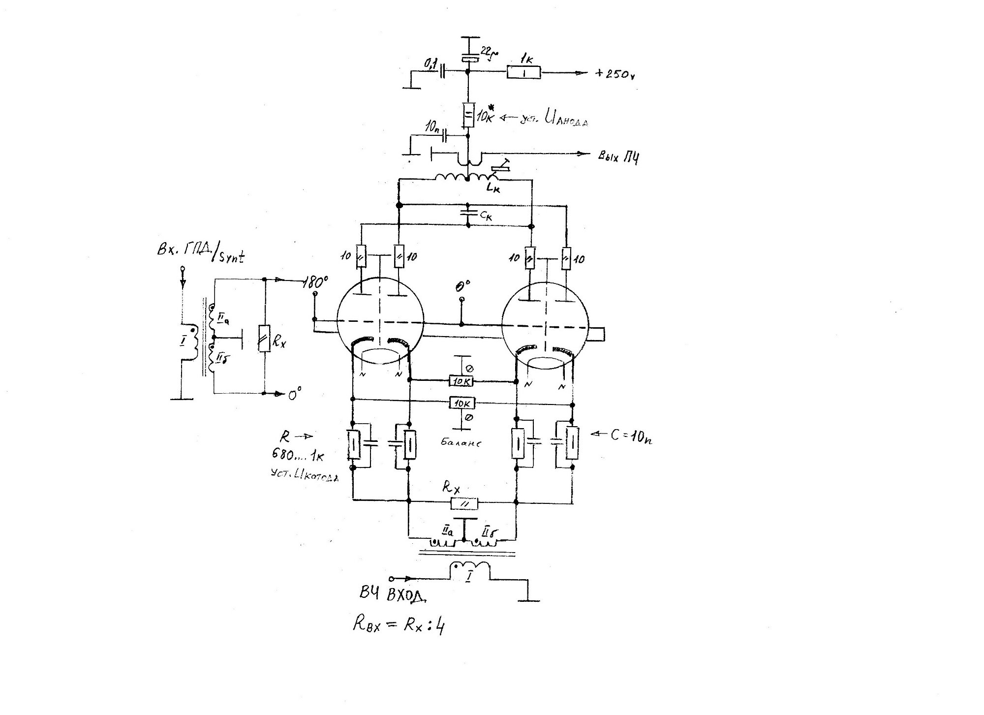
Квазибалансный смеситель 6Н3П.jpg
Квазібалансний на подвійному тріоді
Квазибалансный смеситель 6Н23П 2.jpg
Квазибалансный смеситель 6Н23П 2.jpg (18.46 Кіб) Переглянуто 143530 разів
Квазибалансный смеситель 6Н23П 3.jpg
Квазибалансный смеситель 6Н23П 4.jpg
 
 
 
UR5FFR
Повідомлень: 1422
З нами з: Пон вересня 12, 2022 4:04 pm
Has thanked: 130 times
Been thanked: 816 times

Re: Вузли лампових схем

Повідомлення UR5FFR »

Каскодний ППЧ на 6Ф12П.
Не зовсім зрозуміло навіщо робити каскод з пентодом, бо він і так має малу прохідну ємність. Зазвичай каскоди роблять з тріодів для великого підсилення на ВЧ, а пентод сам по собі вже є "каскодом".
 
Каскодный УПЧ на 6Ф12П.png
 
 
Пенсіонер
Повідомлень: 198
З нами з: Пон липня 10, 2023 9:39 pm
Has thanked: 9 times
Been thanked: 101 time

Re: Вузли лампових схем

Повідомлення Пенсіонер »

microfone.jpg
microfone.jpg (22.17 Кіб) Переглянуто 143535 разів
 
input.gif
input.gif (9.39 Кіб) Переглянуто 143535 разів
 
image018_16.jpg
image018_16.jpg (8.22 Кіб) Переглянуто 143535 разів
 
f.1960-10.058.jpg
 
b.1973-10.059.jpg
 
_46.jpg
_46.jpg (23.01 Кіб) Переглянуто 143535 разів
 Лампові гібридні ПНЧ.
 
 
 
 
 
Відповісти