Сторінка 2 з 10
Re: ГСС "дешево та сердито"
Додано: Суб травня 20, 2023 8:45 pm
UR5VCP
Раніше треба було писати. Вже поїхало
Ну, встигнемо, не все зразу! Запитаю в Ігоря, мож підкине)
Діодний детектор лінійно працює лише при досить великій напрузі. Усе що менше ніж 0,5в буде нелінійно.
Ну так розгоним на виході підсилювача 1В а потім ділимо до +60дБ. Заодно і узгодження буде краще після атенюатора, для наступних поділювачів напруги... Нє? Головне отримати гарантований стабільний рівень на +60.
Re: ГСС "дешево та сердито"
Додано: Суб травня 20, 2023 8:52 pm
UR5FFR
UR5VCP писав: ↑Суб травня 20, 2023 8:45 pm
Діодний детектор лінійно працює лише при досить великій напрузі. Усе що менше ніж 0,5в буде нелінійно.
Ну так розгоним на виході підсилювача 1В а потім ділимо до +60дБ. Заодно і узгодження буде краще після атенюатора, для наступних поділювачів напруги... Нє? Головне отримати гарантований стабільний рівень на +60.
Так, це саме просте - витримати за допомогою АРП рівень у 1в. Але для цього не потрібен АЦП та ШИМ - один ОУ і все

Тобто АРП аналогова.
Re: ГСС "дешево та сердито"
Додано: Суб травня 20, 2023 9:05 pm
UR5VCP
Так, це саме просте - витримати за допомогою АРП рівень у 1в. Але для цього не потрібен АЦП та ШИМ - один ОУ і все

Тобто АРП аналогова.
Хто-хто, а ти вже мав би звикнути

до моїх збочень
Я з менюшки калібровку рівня хочу. І ОУ мені лом паяти з резистором змінним

Калібровки будуть і по рівню, і по частоті, (ну це я так хочу) аби можна будо ввести поправку, і не заміряти частоту генераторного кварца.
Ну і заодно рівень можна точно підкрутити.
Процес повним ходом, код пише Умнічка, я тільки йому свої "хотелки" закидаю, і копіпастом займаюся...
Звісно, до роботи з сішкою ще не добрався, пока енкодери, відображення та регулювання частоти, роблю так, щоб можна було по розрядно змінювати, одним енкодером вибрати розряд, другим значення...
Re: ГСС "дешево та сердито"
Додано: Нед травня 21, 2023 8:36 pm
UR5VCP
Питання по ФНЧ, можна ставити полосатіки? Якщо можна то краще 3х контурні фільтра? Буду розраховувати в рфсім, на який опір робити?
Оскільки кварц на 100 МГц це фантастика...
Хоча даташит сказав що до 200 МГц можна в гармоніках запускати то я спробую 50 розігнати до 150 )), але на випадок невдачі будем все від сішки тактувати.
Отже перших два фільтра на 150МГц між сішкою та сашкою
По ДШ в сішки вихідний опір 85 ом, в принципі буде ксв менше 2, вхід у сашки 1500 ом, нагрузим виход фільтра просто? Чи трансформатор? Може на обидва входа подати сигнал з обмотки?
Після сашки у нас 1500 ом, може, поставити кольцо і навантажити на трансфроматор? Тут же тоже фільтр на 50МГц, як буде краще зробити?
Ну і третій виход сішки теж зафільтрувати ФНЧ 10МГц, і на двухтоновий каомбайнер, а другий тон брати з сашки після всіх перетворень, якось так...
Re: ГСС "дешево та сердито"
Додано: Нед травня 21, 2023 9:10 pm
UR5FFR
"Смугасті" дроселя можна. Але в них точність така собі, тому фільтр треба розраховувати на частоту більш ніж частота зрізу.
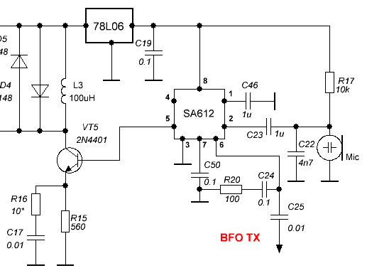
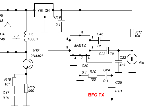
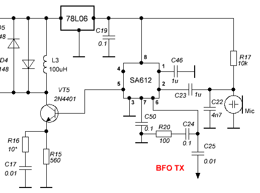
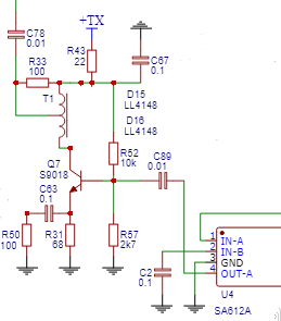
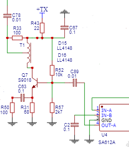
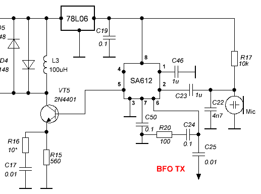
Вихід у 612й 1.5ком, тому там або ПТ або повторювач. На виході 612ї є постійна напруга, її можна використати як напругу зміщення для БТ. Ось кусок схеми - усе зрозуміло. Транзистор 9018

- sa612+ef.png (22.61 Кіб) Переглянуто 18764 разів
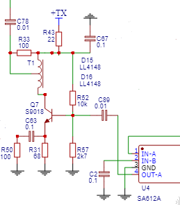
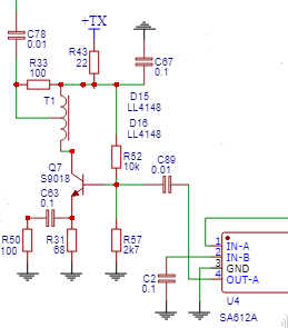
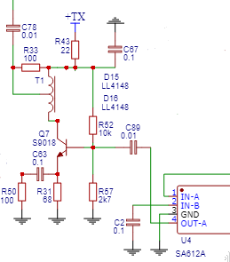
Або не економити на сірниках та зробити так

- sa612+amp.png (15.62 Кіб) Переглянуто 18764 разів
R33 50ом ставити - він задає вихідний опір каскаду.
Далі ФНЧ, каскад на 998 та кінцевий підсилювач.
Для 5351 по феншую треба 100ом навантаження. А на 612 на вхід треба не більш ніж 30мв подавати. Ставиш два по 47ом дільник на виході 5351, далі атенюатор 50ти-омний, ФНЧ, та на вхід 612 (його треба на землю 50ом по ВЧ посадити бо він теж високоомний).
PS малюй схему
Re: ГСС "дешево та сердито"
Додано: Нед травня 21, 2023 9:22 pm
UR5VCP

- Screenshot_26.jpg (39.56 Кіб) Переглянуто 18762 разів

- Screenshot_24.jpg (36.18 Кіб) Переглянуто 18762 разів
Воно?
Re: ГСС "дешево та сердито"
Додано: Нед травня 21, 2023 9:27 pm
UR5FFR
Ну десь так
Re: ГСС "дешево та сердито"
Додано: Нед травня 21, 2023 9:32 pm
UR5VCP
UR5FFR писав: ↑Нед травня 21, 2023 9:27 pm
Ну десь так
полосатіків таких ніт... Так шо мотатиму на оправках. А контроль таки да, твою НВТшкою. Дружно ждем фото

то вже завтра.
Re: ГСС "дешево та сердито"
Додано: Нед травня 21, 2023 10:00 pm
Володимир
UR5VCP писав: ↑Нед травня 21, 2023 8:36 pm
Хоча даташит сказав що до 200 МГц можна в гармоніках запускати то я спробую 50 розігнати до 150 )), але на випадок невдачі будем все від сішки тактувати.
Навіщо заморачуватись, зразу виводь з СІшки два сигнали. Подумай сам: в СІшці опорний кварц/генератор, на 100МГц кварц або генератор, все підпливати буде полюбе, причому, незрозуміло як і куди. А так, тільки в опорніку СІшки. Побочки відфільтруєш, не переживай. Може там пілікне десь пару раз, це що, дуже критично?На пару герц змістив частоту, і вже чисто. ІМХО.
Re: ГСС "дешево та сердито"
Додано: Нед травня 21, 2023 10:06 pm
UR5FFR
Так, кварц буде пливти - це без варіантів. Буде вибіг десь під пару сотень Гц, а може й більше. Володимир діло каже - узяти опору з 5351 а саму 5351 запитати від TCXO і буде повний стабілізець