Сторінка 2 з 7
Re: ППЧ для АРУ
Додано: Суб квітня 29, 2023 2:25 pm
UR5VCP
Ну що я скажу.... Схемав шпроті робить не просто чудово - а не реально чудово! Час встановлення та перемикання рівня на виході ні в яке порівняння з просто RC ланцюжком не йде.
Але тут вона не піде тому що потребує двухполярного живлення, а при спробі завести з однополярним - дуже велика нелінійність, почина працювати вихід десь при 50%. Підбір номіналів результата не дає. Пробував живити і від 5, і 8 і 12 вольт - по суті одне й те саме. Напруга на виході відносно ланцюжка трошки занижена, дуже нелінійна, АЛЕ БЕЗ ПУЛЬСАЦІЙ, від слова зовсім. Дійсно, досить точна схема ШИМ. Але задля АРУ ставити перетворювач на -5, потом ще ОУ аби виводити -2,5 в ноль... Та ну...
Але дуже жаль... Може Андрій як вирішить це питання? (подавати + через дільник напруги на управлялку я пробував... не помогло).
Може туди також ОУ добавити? Але це вже не до мене
Re: ППЧ для АРУ
Додано: Суб квітня 29, 2023 2:33 pm
UR5FFR
То може замість TL431 зробити класичний активний фільтр на ОУ з однополярним живленням?
Re: ППЧ для АРУ
Додано: Суб квітня 29, 2023 3:03 pm
UR5VCP
просто ФНЧ чи як шукати? Приклад є? Для ШИМ же не ФНЧ треба...
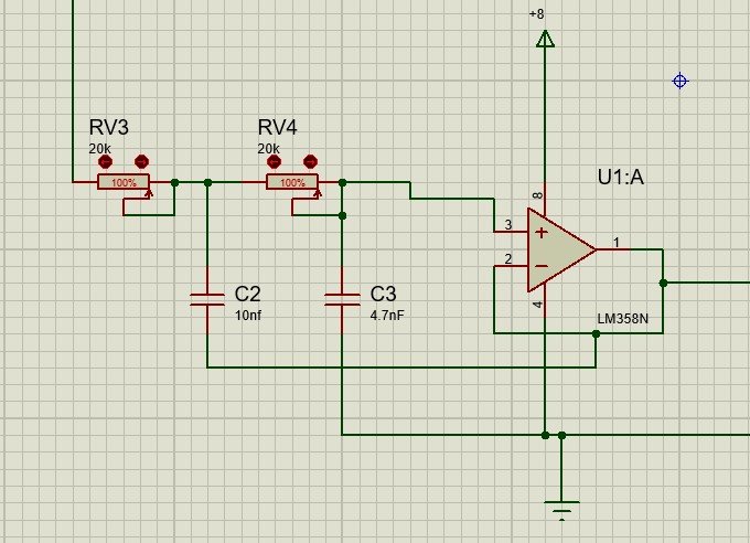
На плату ще одна 5532 влізе, так шо можна...

- Screenshot_6.jpg (8.2 Кіб) Переглянуто 18775 разів
воно?
Добавлю -
може так?
Re: ППЧ для АРУ
Додано: Суб квітня 29, 2023 5:45 pm
UR5FFR
Можна й інтегратор, але яка стала часу - це питання. Тому активний ФНЧ виглядає більш привабливим на мій погляд
Re: ППЧ для АРУ
Додано: Суб квітня 29, 2023 7:46 pm
UR5VCP
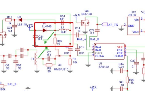
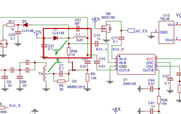
А звідки буде краще знімати сигнал на 612, мабудь таки з точки F, паралельно з основним детектором на 612? Можна добавити послідовно резистор, на півтора-два кіло, щоб не косячити з узгодженням, там максимально відфільтрований сигнал, і максимальна амплітуда... Так?
Вносити зміни в основну схему не хочу, тобто там різати дорожки або щось таке... Хоча по правилам потрібно було б також послідовно з С14 (з входом основної 612) також резистор посадити, але мабудь можна забити?
Re: ППЧ для АРУ
Додано: Суб квітня 29, 2023 7:51 pm
UR5FFR
Схему малюй - я на пальцях не розумію

Re: ППЧ для АРУ
Додано: Суб квітня 29, 2023 8:03 pm
UR5VCP

- Screenshot_7.jpg (38.69 Кіб) Переглянуто 18767 разів
з точки F берем сигнал для 612 яка в АРУ? через резистор? чи просто невеличку ємність і резистор послідовно?
Re: ППЧ для АРУ
Додано: Суб квітня 29, 2023 9:17 pm
UR5FFR
Резистор не потрібен. Ємність десь 10-15пф. Більше не треба бо буде шунтувати контур та впаде підсилення ППЧ
Re: ППЧ для АРУ
Додано: Суб квітня 29, 2023 9:31 pm
UR5VCP
Да, так і зроблю. Та в мене там контура стоять, підкоригувати можна, я робив індуктивності не на полосатіках а нормальні, теж з якогось приймача видер, мініатюрні, дуже гарно получилось.
Нічого толкового найти по фільтру для ШИМ не можу, то що знайшов - то в симуляторі таку лажу видає... Є схема яка? Або лінк...
UPD: 5532 в симуляторі не вміє в ноль або близько ноля падати, короче треба Rail-to-rail... поліз в тумбочку порпатися...
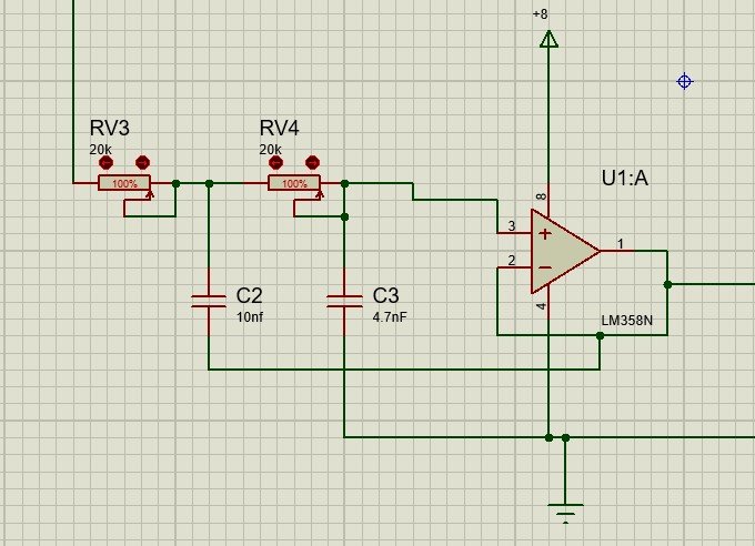
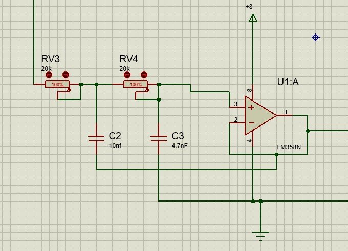
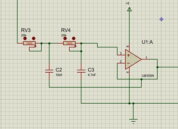
UPD2: попорпався в тумбочці, відкопав LM358, шпрот одобрив. При ввімкненні ШИМ напруга наростає моментально, при вимкненні падає в ноль за 7-8 мс. Пульсація на виході 30мВ при частоті ШИМ 16КГц.
Схема фільтра:

- Screenshot_8.jpg (61.81 Кіб) Переглянуто 18752 разів
Ніяких розрахунків не робив, підібрав експериментально...
Потім поліз в каталог в найближчий гастроном

і знайшов там Rail-to-rail підсилювач, параметри ніби то норм, Андрію, підкажи, його на детектор активний після 612 хочу поставити...
Даташит:
Є які коментарі або підказки, все вірно, чи може пока не начав паяти щось підкажеш?
Re: ППЧ для АРУ
Додано: Суб квітня 29, 2023 11:11 pm
UR5FFR
LM7301 підійде, але живлення 5в, не більше. Далі паяти треба, зав'язуй з
надувними жінками симуляторами