ATU-100 в моєму випадку стоїть врозріз шини INT між реле з порізкою доріжки. Можна ставити тільки на один антенний вихід, тоді нічого різати не треба Креслення, гербера і БОМ:
TinyPA100, невеликий і дешевий LDMOS підсилювач ~100Вт
-
Vitalii
- Повідомлень: 18
- З нами з: Сер серпня 21, 2024 9:48 pm
- Позивний: UT0UI
- Has thanked: 7 times
- Been thanked: 12 times
Re: TinyPA100, невеликий і дешевий LDMOS підсилювач ~100Вт
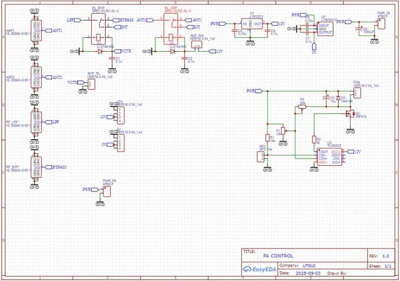
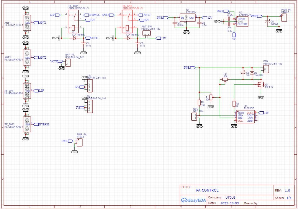
І на кінець плата комутації/живлення. Тут все просто - на роз'єм приходить вихід з фільтрів (LPF) та вихід байпаса з плати підсилювача ( BYPASS) і тут же живлення цього реле BYP_RL, яке теж приходить з плати підсилювача. Тут же розведена комутація антен релюхою RL_ANT, перемикання на антена ANT2 відбувається закороченням контактів ANT_SW. Тут же на платі реалізовано підключення терморезистора (NTC) і вентилятора/ів обдуву радіатора. Температура ввімкнення і крива збільшення обертів вентиляторів від росту температури налаштовуються резисторами P1 та P2. Вхід живлення та вихід живлення на плату підсилювача (так само, як і на платі підсилювача) - роз'єми XT-60. Трохи перебор, треба було ставити XT-30, але вже як є 
ATU-100 в моєму випадку стоїть врозріз шини INT між реле з порізкою доріжки. Можна ставити тільки на один антенний вихід, тоді нічого різати не треба Креслення, гербера і БОМ:
ATU-100 в моєму випадку стоїть врозріз шини INT між реле з порізкою доріжки. Можна ставити тільки на один антенний вихід, тоді нічого різати не треба Креслення, гербера і БОМ:
-
Vitalii
- Повідомлень: 18
- З нами з: Сер серпня 21, 2024 9:48 pm
- Позивний: UT0UI
- Has thanked: 7 times
- Been thanked: 12 times
Re: TinyPA100, невеликий і дешевий LDMOS підсилювач ~100Вт
Да, так і роблю зазвичай - обмеження по струму і 1 Вт на вхід і далі збільшую, дякую!
-
Vitalii
- Повідомлень: 18
- З нами з: Сер серпня 21, 2024 9:48 pm
- Позивний: UT0UI
- Has thanked: 7 times
- Been thanked: 12 times
Re: TinyPA100, невеликий і дешевий LDMOS підсилювач ~100Вт
Відновив транзистор, але по потужності таки да, просів. Маю при несучій 5Вт на вході 50Вт на виході після фільтрів, 10А при 13.8В живленні. ККД в межах адекватності. Ще пограюся з вхідним трансом, спробую повернути 1:2 витки (зараз 1:3), перевірю різницю. На 10м є просадка 20% по потужності, пограюся ще з ємністю С13 і трохи тепер не вистачає живлення зміщення, при 3В струм споживання не тече, треба з погратися з резистором після U2. Але до прогоряння переходу все було в нормі, то ж в схему корективи вносити не буду