Приймач спостерігача RX3308

UR5FFR
Повідомлень: 1388
З нами з: Пон вересня 12, 2022 4:04 pm
Has thanked: 122 times
Been thanked: 784 times

Re: Простий транзисторний трансивер Бджілка (BeeJT TRX)

Повідомлення UR5FFR »

BA3308 міняти ні на що не треба. Мікросхема розповсюджена, з підробками я не стикався - купував на алі - усе працювало.
https://radio-tochka.com.ua/product/ba3308
https://radiovin.com.ua/ba3308
https://prom.ua/ua/search?search_term=ba3308
На алі приблизно 14грн/шт з доставкою https://www.aliexpress.com/item/1005005840188639.html
Якщо будете купувати то дивиться уважно на корпус. Вона є у SIP-9 та у планарі. Беріть SIP-9
ba3308.jpg
ba3308.jpg (15.32 Кіб) Переглянуто 134366 разів
max123 писав: Суб квітня 19, 2025 9:34 pm Та да я теж дивився , дефіцит, чи можливо на ba4558 замінить?
La3161 зі старих китайських мафонів наче підходить також є вбудований регулятор напруги.
 
BA4558 та LА3161 не є заміною для BA3308 бо це звичайні підсилювачі. А 3308 має вбудовану схему АРП
 
Freddy
Повідомлень: 276
З нами з: П'ят лютого 10, 2023 7:00 pm
Has thanked: 23 times
Been thanked: 46 times

Re: Простий транзисторний трансивер Бджілка (BeeJT TRX)

Повідомлення Freddy »

Bf998 на алі можна брати ? А можна відмовитися від мікросхеми ва3308 взагалі? Зробити на транзисторах  ? 
 
UR5FFR
Повідомлень: 1388
З нами з: Пон вересня 12, 2022 4:04 pm
Has thanked: 122 times
Been thanked: 784 times

Re: Простий транзисторний трансивер Бджілка (BeeJT TRX)

Повідомлення UR5FFR »

Freddy писав: Суб квітня 19, 2025 10:58 pm Bf998 на алі можна брати ?

 
Так, можна.
Freddy писав: Суб квітня 19, 2025 10:58 pm А можна відмовитися від мікросхеми ва3308 взагалі? Зробити на транзисторах  ? 

 
Так, мабуть можна. 3308 тут працює з підсиленням 60дб - це потрібно ставити замість неї два каскади посилення, далі емітерний повторювач, детектор АРП, регулювання підсилення на 2N7000. ПНЧ будь який - можна на LM386, можна на транзисторах. Завтра якщо буде час намалюю схему
 
UR5VFT
Повідомлень: 537
З нами з: Вів січня 17, 2023 6:22 pm
Позивний: UR5VFT
Has thanked: 520 times
Been thanked: 107 times

Re: Простий транзисторний трансивер Бджілка (BeeJT TRX)

Повідомлення UR5VFT »

- Андрій а може зробити перед унч на SSM2167 з автоматичним регулюванням підсилення і шумоподавником   73!
 
Freddy
Повідомлень: 276
З нами з: П'ят лютого 10, 2023 7:00 pm
Has thanked: 23 times
Been thanked: 46 times

Re: Простий транзисторний трансивер Бджілка (BeeJT TRX)

Повідомлення Freddy »

UR5FFR писав: Суб квітня 19, 2025 11:32 pm
Freddy писав: Суб квітня 19, 2025 10:58 pm Bf998 на алі можна брати ?

 
Так, можна.
Freddy писав: Суб квітня 19, 2025 10:58 pm А можна відмовитися від мікросхеми ва3308 взагалі? Зробити на транзисторах  ? 

 
Так, мабуть можна. 3308 тут працює з підсиленням 60дб - це потрібно ставити замість неї два каскади посилення, даль емітерний повторювач, детектор АРП, регулювання підсилення на 2N7000. ПНЧ будь який - можна на LM386, можна на транзисторах. Завтра якщо буде час намалюю схему

 
Це добре якщо будуть транзистори , 2n700 та 386 в оригіналі знайти без проблем  на  відміну від ВА3308  , бо на алі то завжди лотарея і потім гадай чи мікросхема ліва чи десь в монтажі косяк, чи в платі десь резистор чи конденсатор браковий . Схеми на sa612  вже обходжу стороною , бо хз де купити оригінал . На алі брав , не пощастило.  
 
UR5FFR
Повідомлень: 1388
З нами з: Пон вересня 12, 2022 4:04 pm
Has thanked: 122 times
Been thanked: 784 times

Re: Простий транзисторний трансивер Бджілка (BeeJT TRX)

Повідомлення UR5FFR »

UR5VFT писав: Нед квітня 20, 2025 1:08 am - Андрій а може зробити перед унч на SSM2167 з автоматичним регулюванням підсилення і шумоподавником   73!
 
SSM2167 в космодромі коштує 144грн :) Дещо занадто як на мій погляд.
Freddy писав: Нед квітня 20, 2025 3:06 am Це добре якщо будуть транзистори , 2n700 та 386 в оригіналі знайти без проблем на відміну від ВА3308 , бо на алі то завжди лотарея і потім гадай чи мікросхема ліва чи десь в монтажі косяк, чи в платі десь резистор чи конденсатор браковий . Схеми на sa612 вже обходжу стороною , бо хз де купити оригінал . На алі брав , не пощастило.
SA612 дійсно багато неробочих китайці продають тому я відмовився від її використання.
Я дав посилання на українські магазини - багато де продають BA3308 по досить адекватній ціні. Там же можна купити 386. Тому на мій погляд проблема дещо надумана
UR5VFT
Повідомлень: 537
З нами з: Вів січня 17, 2023 6:22 pm
Позивний: UR5VFT
Has thanked: 520 times
Been thanked: 107 times

Re: Простий транзисторний трансивер Бджілка (BeeJT TRX)

Повідомлення UR5VFT »

- Варіант з SSM2167 на макетці працює дуже непогано. замовив готову плату дешевше 144 космодрали   73!
https://www.aliexpress.com/item/1005006 ... ry_from%3A
 
 
UR5FFR
Повідомлень: 1388
З нами з: Пон вересня 12, 2022 4:04 pm
Has thanked: 122 times
Been thanked: 784 times

Re: Простий транзисторний трансивер Бджілка (BeeJT TRX)

Повідомлення UR5FFR »

SSM2167 та інші компресори динамічного діапазону можуть досить сильно шуміти. SSM2167 має -70dBV напругу шумів. Це 300мкв. Як на мій погляд то дуже багато. Тому усе треба ретельно перевіряти
 
 
UR5FFR
Повідомлень: 1388
З нами з: Пон вересня 12, 2022 4:04 pm
Has thanked: 122 times
Been thanked: 784 times

Re: Приймач спостерігача RX3308

Повідомлення UR5FFR »

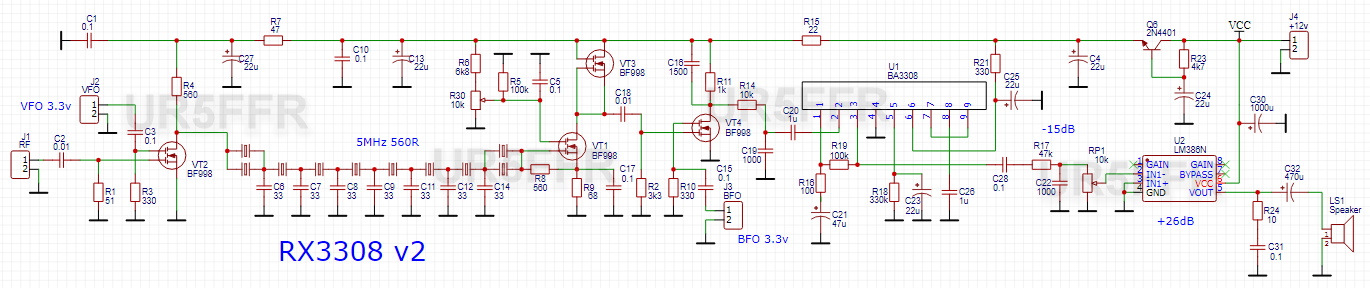
Важливий недолік першої версії полягаю в тому що нема можливости регулювати поріг спрацювання АРП. Це приводить до некомфортного приймання. Тому схему приймача переробив. Отже друга версія
RX3308v2_wm.png
Для спрощення схеми усі змішувачі виконані на BF998. Між КФ та другим змішувачем стоїть додатковий підсилювач проміжної частоти. Діапазон регулювання підсилення в ньому становить близько 30дб. Тим самим можна змінювати поріг спрацювання АРП для більш комфортного приймання. VT3 у цьому каскаді працює як джерело струму.
На Q6R23С24 зроблено активний фільтр живлення щоб уникнути самозбудження по НЧ.
Традиційно в схемі немає жодної індуктивності або трансформатору. Приймач працює навіть без ДПФ.
Сигнал з ГСС рівнєм 0,5-1мкв досить добре чутно на виході. Підсилення по ВЧ та ПЧ до входу BA3308 становить приблизно 40дб. Ще 60дб добавляє BA3308. Підсилення LM386 досить велике тому перед неї використовується подільник напруги на R17RP1.
photo_2025-11-29_18-50-57.jpg
Freddy
Повідомлень: 276
З нами з: П'ят лютого 10, 2023 7:00 pm
Has thanked: 23 times
Been thanked: 46 times

Re: Приймач спостерігача RX3308

Повідомлення Freddy »

А можна  залишити  біполярні транзистори  бо кількість 998 мене лякає . 
Відповісти