Сторінка 2 з 5
					
				Re: Саморобні гібрідні мікросхеми
				Додано: Пон серпня 25, 2025 11:01 am
				 oldPsyho
				UR5FFR писав: ↑Пон серпня 25, 2025 11:00 am
oldPsyho писав: ↑Пон серпня 25, 2025 10:36 am
Гібридки в двух варіантах, германій/кремній?))
 
 
а на лампах слабо? 
 
 
  
Та там гібридка буде як пів плати того трансивера))
 
			
					
				Re: Саморобні гібрідні мікросхеми
				Додано: Пон серпня 25, 2025 7:53 pm
				 UR5FFR
				oldPsyho писав: ↑Пон серпня 25, 2025 11:01 am
Та там гібридка буде як пів плати того трансивера))
 
 
Десь у старих амеріканських журналах 50-60х років зустрічав рекламу лампового конструктора - шасі та купа різних модулів у вигляді невеликої плати з однією лампою розмірами десь 10*5см. З цих модулів можна було різні конструкції збирати. Так, габаритно але досить просто - нічого паяти не треба.
А якщо таке робити на нувісторах або мініатюрних лампах Б - то буде досить компактно.
 
			
					
				Re: Саморобні гібрідні мікросхеми
				Додано: П'ят серпня 29, 2025 9:15 pm
				 UR5FFR
				Накидав на макетці декілька вузлів. Щось узяв з працюючого, щось нове зробив. Ось наприклад як виглядає простий SSB-приймач з одним перетворенням частоти.
Пам'ятаєте скільки обвязки потрібно було для радянських мікросхем? Інколи це зводило нанівець усі переваги використання мікросхем.
У мене нічого зайвого. Лише компоненти які задають підсилення або сталу часу. Навіть перехідні ємності не завжди потрібні.
Складність кожної гібрідки досить невелика, це десь 10-15 компонентів. Ось перелік гібрідок на схемі з описом функціоналу та кількістю компонент (функціональна мнемоніка взята з радянських часів)
ПС2 - високорівневий змішувач (10)
УВ1 - підсилювач високої частоти (10)
УР1 - підсилювач проміжної частоти з регулюванням підсилення (13)
АТ2 - атенюатор керований напругою (10)
ДА1 - амплітудний детектор (11)
ПС3 - SSB-демодулятор (11)
УН2 - підсилювач потужності низької частоти (16)
Входи для подання гетеродинів орієнтовані на використання SI5351. Більшість модулів мають високоомні входи та низькоомні виходи, що спрощує узгодження каскадів та зменшує ризик збудження.
Приймач має досить серйозні параметри - ДД по інтермодуляції третього порядку не менше 90дб, глибина АРП - 60-70дб. АРП з двома сталими часу (швидка АРП). Тобто це не іграшка.
 
 
			
					
				Re: Саморобні гібрідні мікросхеми
				Додано: Пон вересня 01, 2025 3:55 pm
				 UR5FFR
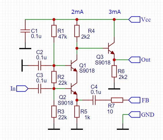
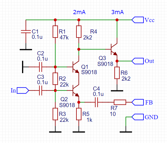
				Почав розводити плати. Виглядає якось так. Ось наприклад схема підсилювача ПЧ з можливістю регулювання підсилення
			
		
				
			 
- Hybrid УР1 schematic.png (47.73 Кіб) Переглянуто 6727 разів
 А ось модуль розмірами 20*14мм
			
		
				
			 
- Hybrid УР1.jpg (25.86 Кіб) Переглянуто 6727 разів
 Якщо збирати з таких модулів фінальну схему то це теж має свої переваги - вертикальний формат дозволить робити досить щільну компоновку
 
			
					
				Re: Саморобні гібрідні мікросхеми
				Додано: Пон вересня 01, 2025 4:07 pm
				 oldPsyho
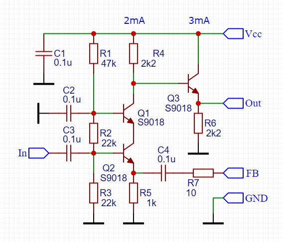
				UR5FFR писав: ↑Пон вересня 01, 2025 3:55 pm
Почав розводити плати. Виглядає якось так. Ось наприклад схема підсилювача ПЧ з можливістю регулювання підсиленняHybrid УР1 schematic.pngА ось модуль розмірами 20*14ммHybrid УР1.jpg
 
 
 
KT для заміру струму де?))
Маркувати як будеш?))
 
 
			
					
				Re: Саморобні гібрідні мікросхеми
				Додано: Пон вересня 01, 2025 4:09 pm
				 UR5FFR
				oldPsyho писав: ↑Пон вересня 01, 2025 4:07 pm
KT для заміру струму де?))
Маркувати як будеш?))
 
От ти докопався 

 На зворотної стороні буде маркування. А КТ тут не потрібні - усе отмакетовано та працює як потрібно
 
			
					
				Re: Саморобні гібрідні мікросхеми
				Додано: П'ят вересня 05, 2025 8:38 pm
				 UR5FFR
				Процес пішов 

 Розміри більшості "гібрідок" - 20*14мм. Деякі трохи більше, є й менші, але висота у всіх однакова - 14мм. Усі компоненти з однієї сторони плати. Зворотна сторона - суцільна земля та перемички, якщо потрібно.
 
			
					
				Re: Саморобні гібрідні мікросхеми
				Додано: Суб вересня 06, 2025 10:42 am
				 oldPsyho
				тепер залити в жовтоблакитний компаунд і все))
			 
			
					
				Re: Саморобні гібрідні мікросхеми
				Додано: Нед вересня 07, 2025 7:28 pm
				 UR5FFR
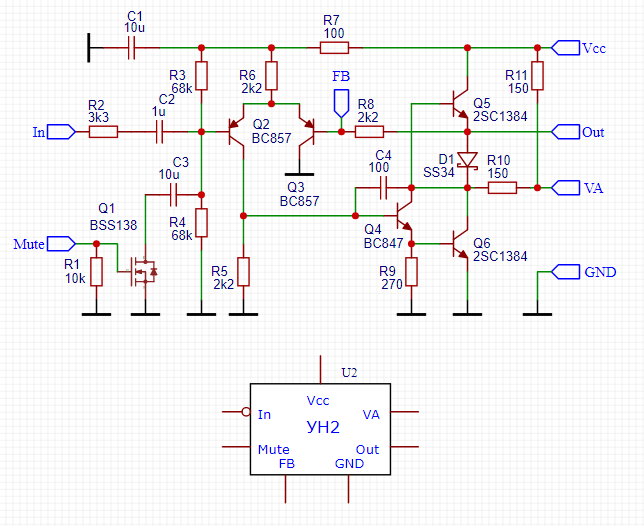
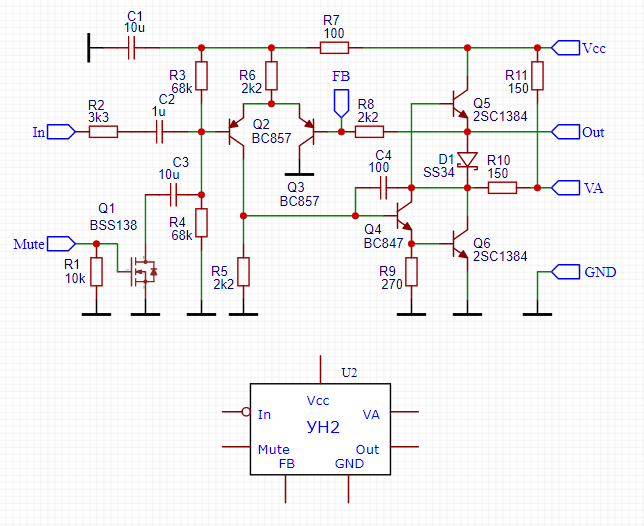
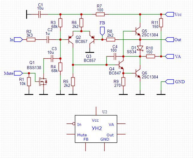
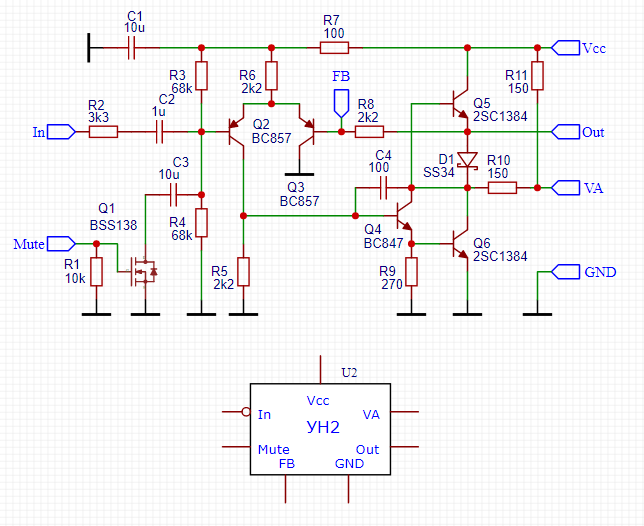
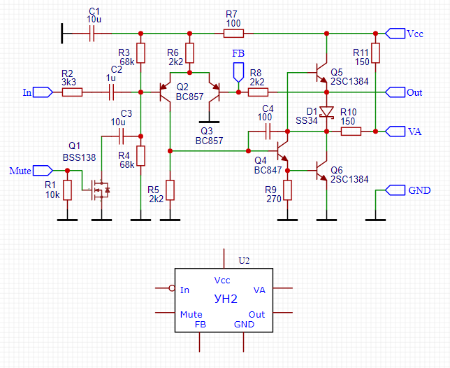
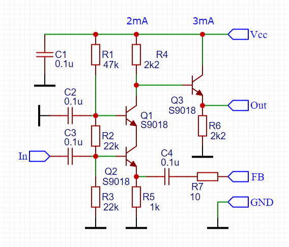
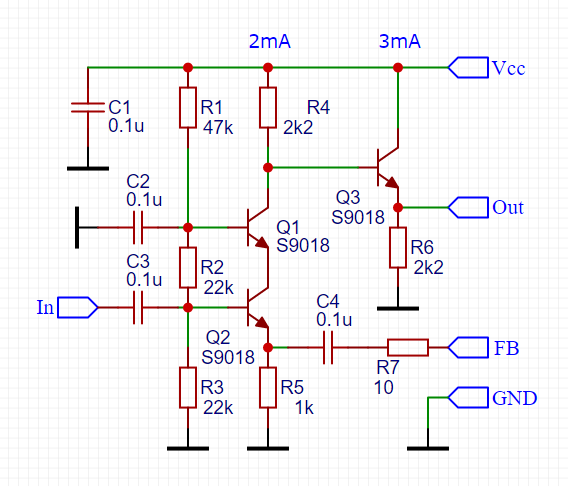
				Мене завжди дратувало в LM386, TDA2822, TDA7052, LM4871 та інших те що вони зроблені начебто не для людей. То підсилення 40дб і менше його ніяк не зробити, то живлення 5в, mute якщо є то це рідкість. Усі ці недоліки врахував. Підсилювач простий як танк, працює в класі В, струм спокою 10-15мА, є mute та можливість задавати підсилення. Схема налаштування не потребує. На виході 1-2Вт в залежності від опору динаміка (4-8ом).
			
		
				
			 
- Screenshot_2025_09_07-4.png (51.74 Кіб) Переглянуто 5548 разів
 Між VA та Out ставимо конденсатор вольтодобавки. Але це не обов'язково. Підсилення - RC ланцюг з FB на землю. При 220ом+47мкф буде приблизно 21дб (11 разів). 
oldPsyho писав: ↑Суб вересня 06, 2025 10:42 am
тепер залити в жовтоблакитний компаунд і все))
 
Компаунд то може й буде але пізніше. Поки що усе відкрите щоб легше було перепаяти.
 
			
					
				Re: Саморобні гібрідні мікросхеми
				Додано: Чет вересня 11, 2025 6:35 pm
				 UR5FFR
				Процес виробництва. Пластина кремнію склотекстоліту з компонентами