Змішувач на мікросхемі 174пс1

Ігор Віт.
Повідомлень: 79
З нами з: Вів червня 18, 2024 6:44 pm
Has thanked: 8 times
Been thanked: 24 times

Re: Змішувач на мікросхемі 174пс1

Повідомлення Ігор Віт. »

Був ще такий трансівер на К174ПС1:
p0065.png
 
 
oldPsyho
Повідомлень: 634
З нами з: П'ят жовтня 14, 2022 4:13 pm
Звідки: KO40ig
Позивний: UR5XOU
Has thanked: 184 times
Been thanked: 70 times

Re: Змішувач на мікросхемі 174пс1

Повідомлення oldPsyho »

І ще такий варіант
 
 
Вкладення
micro_transiver1.gif
UR5VFT
Повідомлень: 565
З нами з: Вів січня 17, 2023 6:22 pm
Позивний: UR5VFT
Has thanked: 557 times
Been thanked: 113 times

Re: Змішувач на мікросхемі 174пс1

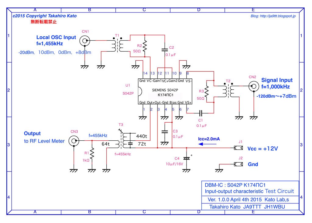
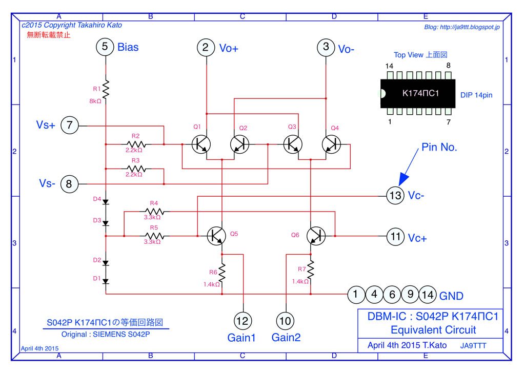
Повідомлення UR5VFT »

    73!
 
Вкладення
S042P_K174ΠC1_DBM_01S.jpg
S042P_K174ΠC1_Eq-ckt2S.jpg
UR5VFT
Повідомлень: 565
З нами з: Вів січня 17, 2023 6:22 pm
Позивний: UR5VFT
Has thanked: 557 times
Been thanked: 113 times

Re: Змішувач на мікросхемі 174пс1

Повідомлення UR5VFT »

простий трансивер на ПС1      73!
 
 
 
Вкладення
imgonline-com-ua-convertqOa06yJLvL0A.jpgэээээээ.jpg
щщщщ.jpg
щщщщ.jpg (36.58 Кіб) Переглянуто 15103 разів
UR5VFT
Повідомлень: 565
З нами з: Вів січня 17, 2023 6:22 pm
Позивний: UR5VFT
Has thanked: 557 times
Been thanked: 113 times

Re: Змішувач на мікросхемі 174пс1

Повідомлення UR5VFT »

  73!
 
 
Вкладення
Хочу рассказать о практической схеме смесителя.rar
(17.33 Кіб) Завантажено 563 разів
кварц ру 99 01-03 Радиокон.JPG
Konstantin M
Повідомлень: 112
З нами з: Суб квітня 26, 2025 7:31 pm
Позивний: Us1g__
Has thanked: 67 times
Been thanked: 23 times

Re: Змішувач на мікросхемі 174пс1

Повідомлення Konstantin M »

Років 40 тому я зібрав трансівер Лаповка на 160метрів. Там після эмф стояв транзистор кп303Б. Підсилю́вач з регуліровкою підсилення. Два згоріло і я поставив з іншою літерою. І воно не запрацювало як слід. Ставив декілька, результат однаковий. Так що літера має значения!
UR5FFR
Повідомлень: 1422
З нами з: Пон вересня 12, 2022 4:04 pm
Has thanked: 130 times
Been thanked: 817 times

Re: Змішувач на мікросхемі 174пс1

Повідомлення UR5FFR »

UR5VFT писав: Сер березня 11, 2026 1:06 am  73!
Усі схеми з журналу "радіоконструктор" треба публікувати з приміткою "Цю схему ніхто ніколи не збирав, навіть автор. Тому її треба сприймати як витвір абстрактного мистецтва, а не як керівництво до дії". 99,9% схем у тому журналі намальовані під копірку та непрацездатні.
Freddy
Повідомлень: 299
З нами з: П'ят лютого 10, 2023 7:00 pm
Has thanked: 26 times
Been thanked: 49 times

Re: Змішувач на мікросхемі 174пс1

Повідомлення Freddy »

Де їх взяти отих 174пс1 та ще й таких щоб були нормальні а не брак ?
serge_m
Повідомлень: 121
З нами з: Пон лютого 17, 2025 8:10 pm
Has thanked: 55 times
Been thanked: 50 times

Re: Змішувач на мікросхемі 174пс1

Повідомлення serge_m »

Передивляюсь схеми в цій темі і ловлю себе на думці що схеми з журнала радіо якісь особливі. У них свій стиль. Одразу згадуються схеми Радіо76М2 і ОУТ. І стало цікаво, в якій програмі малювали схеми в редакції цього журналу.
UR5VFT
Повідомлень: 565
З нами з: Вів січня 17, 2023 6:22 pm
Позивний: UR5VFT
Has thanked: 557 times
Been thanked: 113 times

Re: Змішувач на мікросхемі 174пс1

Повідомлення UR5VFT »

Freddy писав: Сер березня 11, 2026 10:22 pm Де їх взяти отих 174пс1 та ще й таких щоб були нормальні а не брак ?

 
https://standart-pribor.com.ua/product/ ... kroskhema/
Відповісти