Сторінка 2 з 2
Re: Генератор сигналів на si5351 із модуляціями.
Додано: Суб липня 26, 2025 10:55 pm
UT8AS
Alskling писав: ↑Суб липня 26, 2025 9:41 pmяк можна покращити результат...
...у мене частоти були від 3 до 23 МГц...зараз не пам'ятаю, але грався з ємностями+резисторами там де виток польового та еміттер вихідного і також перехідні ємності...це було у ГПД мого першого MiniYES-а...пробував BF961 і BF998 з польових, BC547C, BC847C регулюючі і KT603А, SS9014, SS9018 вихідні - результати були приблизно однакові, лише на 1-му затворі польового підбирав напругу для кращого регулювання...та в одному з варіантів брав вихід з еміттера вихідного, там, здається, була краща АЧХ...можливо, замість дроселів ставити резистори...
Re: Генератор сигналів на si5351 із модуляціями.
Додано: П'ят серпня 08, 2025 6:06 pm
Alskling
Мої всім вітання.
Підкажіть, будь ласка, чи є сенс взагалі заморочуватись із підсилювачем для АДшки при таких показниках напруги (peak-to-peak) при різих частотах:
1 МГц - 1.1В
5 МГц - 970мВ
9 Мгц - 850мВ
15МГц - 800мВ
21МГц - 750мВ
33МГц - 465мВ
39МГц - 350мВ
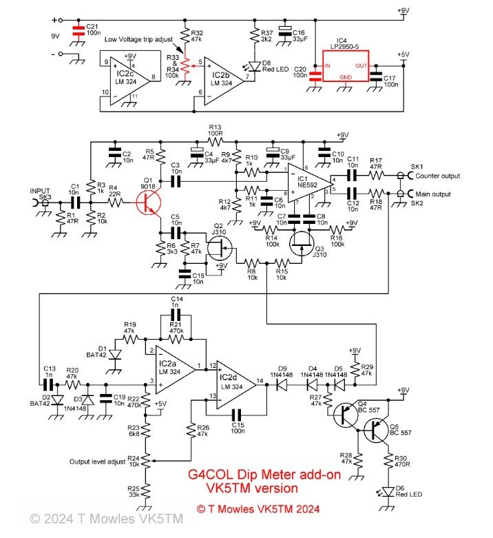
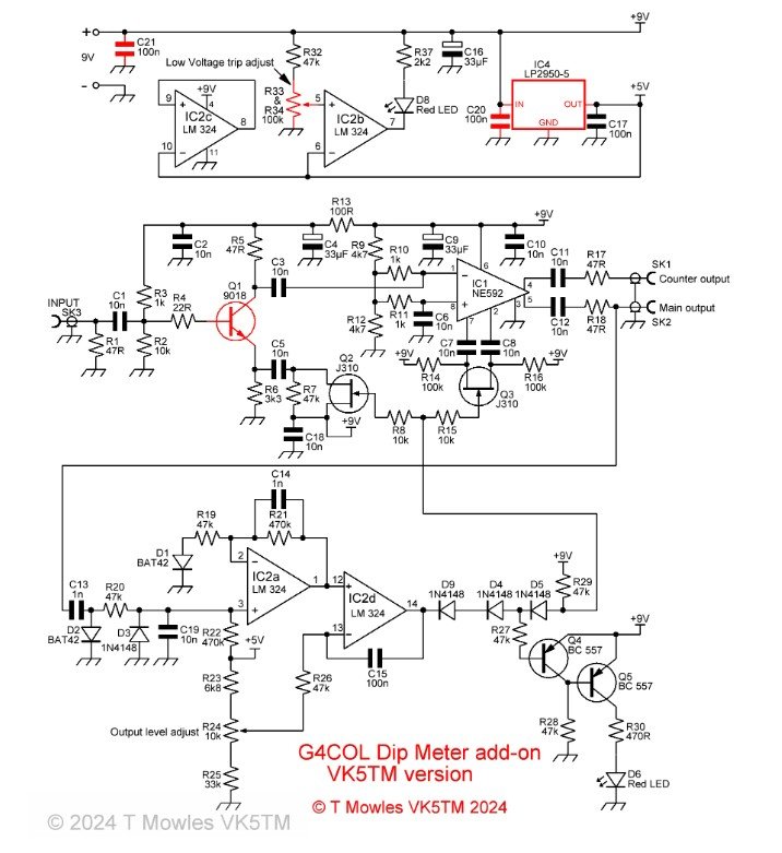
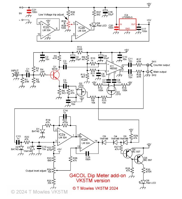
Знайшов схему із автоматичним контролем рівня сигналу (
https://vk5tm.com/homebrew/gdo_add_on/gdo_add_on.php):

- Знімок екрана 2025-08-08 114959.jpg (87.22 Кіб) Переглянуто 47703 разів
У кінці статті автор пише, що подавати сигнали вище 50мВ не бажано, думаю що це через вхідний буфер на базі 9018, але якщо його замінити на вхідний буфер на тих самих J310 або BF998 - чи матиме ця заміна сенс?
Як альтернативу знаходив ще такий (
https://telecnatron.com/articles/Variab ... index.html):

- Знімок екрана 2025-08-08 180507.jpg (40.21 Кіб) Переглянуто 47703 разів
Але трансформатор не маю на чому мотати, лише тори FT-37-43 і 50-43.
Re: Генератор сигналів на si5351 із модуляціями.
Додано: П'ят серпня 08, 2025 9:53 pm
Андрій_UR3ILF
Дивлюся я як ви мучаєтеся з не зрозумілими підсилювачами
Вихід з AD9850 треба регулювати в самій AD9850 зміною опору по 12 нозі! Я так робив колись в автономному ГКЧ з дисплеєм. Працювало відмінно. У NWT7 так само. Дивіться уважно схему з NWT7. 1-2дб нерівномірність на виходi.
Підсилювач відносно будь-який. Я робив на транзисторах. Так і на мікросхемі AD811? AD8056.
З того, що було.
Re: Генератор сигналів на si5351 із модуляціями.
Додано: Суб лютого 14, 2026 1:49 pm
Alskling
Всім привіт.
Давно нічого не писав, бо то не було бажання робити, то світла достатньо не було.
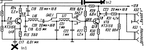
Проект за цей час змінився, за основу взяв готовий проект ГКЧ на базі АD9850+Pic16f73. Трошки подлубавшись з ним, зрозумів, що хотілось би мати частотні мітки на осцилографі. Сам генератор міток зробив на базі CD4060.
І тут вперся в те, що нема розуміння як підмішати ці мітки в сигнал на вхід У осцилографа. Думав передрати схему змішувача із ГКЧ Скрипника, але сумніваюсь, що підійде - він задуманий для осцилографів із входом зовнішньої синхронізацією (мій DSO2512g такого входу не має).
Підкажіть, будь ласка, в яку сторону можна копнути, щоб зробити цей змішувач міток, використовуючи доступну елементну базу та не дуже складну схему.
Приклав схему змішувача із книжки "Приборы для контроля и налаживания радиолюбительской аппаратуры", с.30.

- змішувач міток гкч.png (41.74 Кіб) Переглянуто 8929 разів
In1 - це вхід міток, а In2 - вхід ВЧ сигналу.
Можливо, є кращі варіанти?
Re: Генератор сигналів на si5351 із модуляціями.
Додано: Нед лютого 15, 2026 9:02 am
UR5FFR
Схему яку ви навели - це змішувач на виході якого буде сигнал коли частота на обох входах досить близька. Цей сигнал сумується з виходом детектора ГКЧ та подається на вхід Y. Осцилограф повинен мати вхід зовнішньої синхронізації. Йому туди подають пилу, а на вхід Y - сигнал з виходу детектора. Без входу синхронізації ГКЧ ви не зробите.
Аналоговий ГКЧ має багато вад. Вам потрібно зробити лінійну залежність частоти від амплітуди піли. Сама пила повинна бути досить лінійна. Детектор якщо щось просте то буде мати нелінійність при малих значеннях. Отже після усих зусиль ви отримаєте не прилад для вимірювання а "показометр". Краще зробить NWT-7 якщо у вас DDS, або один з моїх NWT якщо сигнал формує SI5351 - будете мати нормальний прилад
Re: Генератор сигналів на si5351 із модуляціями.
Додано: Нед лютого 15, 2026 11:05 am
Alskling
UR5FFR писав: ↑Нед лютого 15, 2026 9:02 am
Схему яку ви навели - це змішувач на виході якого буде сигнал коли частота на обох входах досить близька. Цей сигнал сумується з виходом детектора ГКЧ та подається на вхід Y. Осцилограф повинен мати вхід зовнішньої синхронізації. Йому туди подають пилу, а на вхід Y - сигнал з виходу детектора. Без входу синхронізації ГКЧ ви не зробите.
Аналоговий ГКЧ має багато вад. Вам потрібно зробити лінійну залежність частоти від амплітуди піли. Сама пила повинна бути досить лінійна. Детектор якщо щось просте то буде мати нелінійність при малих значеннях. Отже після усих зусиль ви отримаєте не прилад для вимірювання а "показометр". Краще зробить NWT-7 якщо у вас DDS, або один з моїх NWT якщо сигнал формує SI5351 - будете мати нормальний прилад
Дякую, у мене є PicoNWT зроблений, чи буде його достатньо для налаштування приймача?
Задуманий гкч не буде повністю аналоговим, в ньому використовується AD9850, керована PICом - посилання скинути не можу згідно правил форума. Там синхронізація йде через X вхід осцилографа, а сигнал з досліджуваного об'єкта на У.
Re: Генератор сигналів на si5351 із модуляціями.
Додано: Нед лютого 15, 2026 12:18 pm
UR5FFR
Для налаштування кварцевих фільтрів, ДПФ та ФНЧ PicoNWT буде більш ніж досить. ГКЧ вам не потрібен. Осцилограф є - з його допомогою ви зможете бачити сигнал та вимірювати його амплітуду. Тобто усілякі вольтметри змінного струму вам теж не треба. ГСС ви зробили на AD9850. Треба ще якось регулювати вихідну напругу. Можна зробити атенюатор на резисторах та звичайних перемикачах з атенюацією ступенями двійки 2-4-8-16-32 дб - в інеті багато схем та розрахунків є. Ще буде потрібен лабораторний БЖ з захистом по струму, та звичайний тестер. Якщо осцилограф не вміє вимірювати частоту сигналу то купіть на алі частотомер - там є такий без корпуса на платі до ГГц міряє.
Усе - цього буде досить для налаштування приймачів або трансиверів.