Ламповий підсилювач потужності

UR5FFR
Повідомлень: 1406
З нами з: Пон вересня 12, 2022 4:04 pm
Has thanked: 127 times
Been thanked: 803 times

Re: Ламповий TRX без комутації гетеродинів

Повідомлення UR5FFR »

А на виході що? Чистий синус чи зрізає піки? На мій погляд мало напруги на вході - спробуй дати більше
oldPsyho
Повідомлень: 634
З нами з: П'ят жовтня 14, 2022 4:13 pm
Звідки: KO40ig
Позивний: UR5XOU
Has thanked: 184 times
Been thanked: 70 times

Re: Ламповий TRX без комутації гетеродинів

Повідомлення oldPsyho »

UR5FFR писав: П'ят березня 21, 2025 3:50 pm А на виході що? Чистий синус чи зрізає піки? На мій погляд мало напруги на вході - спробуй дати більше



 
Чистий синус, але гєна на цих частотах більше не видає
 
P.S. Заміряв вихід з гєни без навантаження, нижня межа гени 12.5мгц:
14мгц - 0.29Vpp
18мгц - 0.18Vpp
21мгц - 0.1Vpp
24мгц - 0.07Vpp
27мгц - 0.01Vpp
28мгц - 0.01Vpp
29мгц - 0.01Vpp
 
 
UR5FFR
Повідомлень: 1406
З нами з: Пон вересня 12, 2022 4:04 pm
Has thanked: 127 times
Been thanked: 803 times

Re: Ламповий TRX без комутації гетеродинів

Повідомлення UR5FFR »

Ще один каскад ставити треба. Не вистачить 100мв. Є щось типу КТ606/КТ610?
oldPsyho
Повідомлень: 634
З нами з: П'ят жовтня 14, 2022 4:13 pm
Звідки: KO40ig
Позивний: UR5XOU
Has thanked: 184 times
Been thanked: 70 times

Re: Ламповий TRX без комутації гетеродинів

Повідомлення oldPsyho »

UR5FFR писав: П'ят березня 21, 2025 8:22 pm Ще один каскад ставити треба. Не вистачить 100мв. Є щось типу КТ606/КТ610?

 
Нажаль нема, є купа 2n2222/2n3904
UR5FFR
Повідомлень: 1406
З нами з: Пон вересня 12, 2022 4:04 pm
Has thanked: 127 times
Been thanked: 803 times

Re: Ламповий TRX без комутації гетеродинів

Повідомлення UR5FFR »

oldPsyho писав: П'ят березня 21, 2025 10:40 pm
UR5FFR писав: П'ят березня 21, 2025 8:22 pm Ще один каскад ставити треба. Не вистачить 100мв. Є щось типу КТ606/КТ610?
 
Нажаль нема, є купа 2n2222/2n3904
 
Ні, ці дуже слабкі та й ємності у них велики. А може є ще один КТ922? або 939 чи 920?
 
oldPsyho
Повідомлень: 634
З нами з: П'ят жовтня 14, 2022 4:13 pm
Звідки: KO40ig
Позивний: UR5XOU
Has thanked: 184 times
Been thanked: 70 times

Re: Ламповий TRX без комутації гетеродинів

Повідомлення oldPsyho »

UR5FFR писав: Суб березня 22, 2025 1:51 pm
oldPsyho писав: П'ят березня 21, 2025 10:40 pm
UR5FFR писав: П'ят березня 21, 2025 8:22 pm Ще один каскад ставити треба. Не вистачить 100мв. Є щось типу КТ606/КТ610?

 
Нажаль нема, є купа 2n2222/2n3904

 
Ні, ці дуже слабкі та й ємності у них велики. А може є ще один КТ922? або 939 чи 920?
 

 
Ніт, нажаль вертольотів нема, пошарудів по коробкам, знайшов кт606. б/в, але живий))
 
UR5FFR
Повідомлень: 1406
З нами з: Пон вересня 12, 2022 4:04 pm
Has thanked: 127 times
Been thanked: 803 times

Re: Ламповий TRX без комутації гетеродинів

Повідомлення UR5FFR »

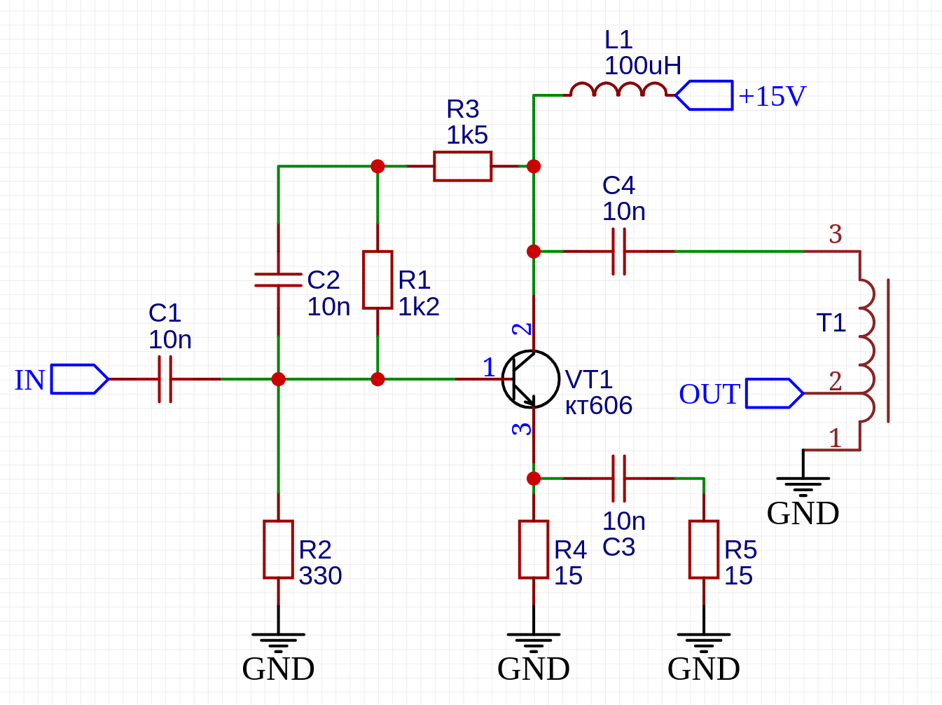
Роби ось такий каскад. На виході - транс 1:2 - середня точка - вихід
Screenshot_2025_03_22-1.png
 
oldPsyho
Повідомлень: 634
З нами з: П'ят жовтня 14, 2022 4:13 pm
Звідки: KO40ig
Позивний: UR5XOU
Has thanked: 184 times
Been thanked: 70 times

Re: Ламповий TRX без комутації гетеродинів

Повідомлення oldPsyho »

гмгм, транс 1:2 по опору? 5+20 витків значить...
От тіко є закавика, драйвер то живиться -15в...
 
Вкладення
2025-03-22_15-36.png
UR5FFR
Повідомлень: 1406
З нами з: Пон вересня 12, 2022 4:04 pm
Has thanked: 127 times
Been thanked: 803 times

Re: Ламповий TRX без комутації гетеродинів

Повідомлення UR5FFR »

oldPsyho писав: Суб березня 22, 2025 3:38 pm гмгм, транс 1:2 по опору? 5+20 витків значить...

 
Ні, 1:2 по напрузі. Тобто мотаєш скруткою у два дроту, кінець першої обмотки на початок другої - це середня тока - з неї сигнал знімаєшь
L1 - не потрібен. Трансформатор вмикаєш у колектор транзистора
oldPsyho писав: Суб березня 22, 2025 3:38 pm От тіко є закавика, драйвер то живиться -15в...

 
І шо? Догори ногами схему переверни. там де замля подай -15. там де було +15 - буде земля
 
oldPsyho
Повідомлень: 634
З нами з: П'ят жовтня 14, 2022 4:13 pm
Звідки: KO40ig
Позивний: UR5XOU
Has thanked: 184 times
Been thanked: 70 times

Re: Ламповий TRX без комутації гетеродинів

Повідомлення oldPsyho »

UR5FFR писав: Суб березня 22, 2025 4:05 pm
oldPsyho писав: Суб березня 22, 2025 3:38 pm гмгм, транс 1:2 по опору? 5+20 витків значить...


 
Ні, 1:2 по напрузі. Тобто мотаєш скруткою у два дроту, кінець першої обмотки на початок другої - це середня тока - з неї сигнал знімаєшь
L1 - не потрібен. Трансформатор вмикаєш у колектор транзистора
oldPsyho писав: Суб березня 22, 2025 3:38 pm От тіко є закавика, драйвер то живиться -15в...


 
І шо? Догори ногами схему переверни. там де замля подай -15. там де було +15 - буде земля
 

 
Так? Кільце для трансформатора 2000НН ?

 
Вкладення
Screenshot 2025-03-22 at 17-07-16 EasyEDA (стандарт) — Простой и мощный инструмент для проектирования электронных схем.png
Screenshot 2025-03-22 at 17-07-16 EasyEDA (стандарт) — Простой и мощный инструмент для проектирования электронных схем.png (64.67 Кіб) Переглянуто 67603 разів
Відповісти