Високовольтні стабілізатори на мікросхемах серії LM78.
-
- Повідомлень: 9
- З нами з: Сер лютого 05, 2025 10:44 pm
- Has thanked: 2 times
Re: Високовольтні стабілізатори на мікросхемах серії LM78.
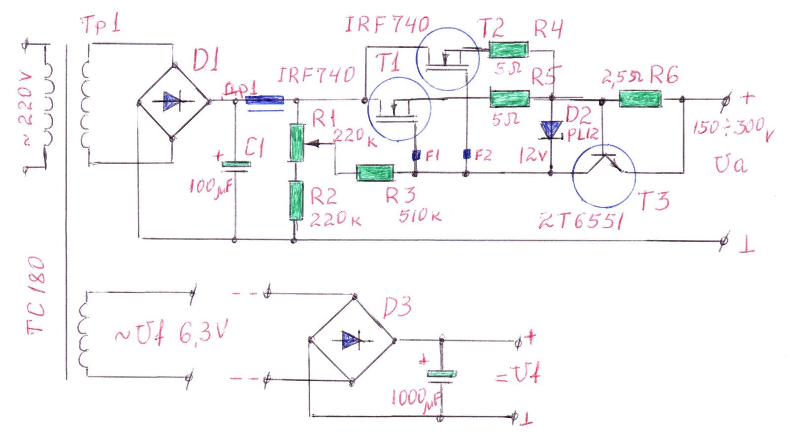
Вітаю автора топіку та всіх форумчан!UR5VFT писав: ↑Нед січня 12, 2025 11:58 pm - Сьогодні друг попросив для лампового ГПД зробити два стаби на 200 і 150 вольт. Згадав схему застосування мекросхем серії LM78 у високовольтних стабілізаторах. Застосував на 24 вольти. Попереджаю. при такому включенні LM частково втрачає властивості захисту. наприклад, від кз..73!
Я новенький як на форумі, так й у темі лампового моделювання

Якщо коротко, то маю дуже простий проект катодного повторювача для узгодження опорів між ЦАПом та підсилювачем на лампі 6н23п. Й маю складнощі як раз в темі стабілізації анодного живлення на 125В. Тобто, якщо зі стабілізацієй накального живлення ще можна знайти схеми стабілізації на 3.3В+3.3В, то схем для 125В так й не знайшов зрозумілих. Чи можете порадити якісь прості варіанти, але максимально чистого перетворення, тобто, мінімум шумів та спотворень, ну, ви розумієте

-
- Повідомлень: 443
- З нами з: Вів січня 17, 2023 4:22 pm
- Позивний: UR5VFT
- Has thanked: 404 times
- Been thanked: 93 times
Re: Високовольтні стабілізатори на мікросхемах серії LM78.
- Покажіть схему. 23 не дуже підходить для кп. а поки почитайте
- https://zvukaudio.com/viewtopic.php?t=1185
- https://zvukaudio.com/viewtopic.php?t=1185
-
- Повідомлень: 585
- З нами з: П'ят жовтня 14, 2022 1:13 pm
- Звідки: KO40ig
- Позивний: UR5XOU
- Has thanked: 169 times
- Been thanked: 57 times
Re: Високовольтні стабілізатори на мікросхемах серії LM78.
Вангую, що 6Н23П там як преамп, а вихід на парі мосфетів.UR5VFT писав: ↑Чет лютого 06, 2025 9:23 am - Покажіть схему. 23 не дуже підходить для кп. а поки почитайте
- https://zvukaudio.com/viewtopic.php?t=1185
-
- Повідомлень: 585
- З нами з: П'ят жовтня 14, 2022 1:13 pm
- Звідки: KO40ig
- Позивний: UR5XOU
- Has thanked: 169 times
- Been thanked: 57 times
Re: Високовольтні стабілізатори на мікросхемах серії LM78.
Беріть типовий стаб і ставте потрібні стабілітрони.gamebacker писав: ↑Сер лютого 05, 2025 11:00 pmВітаю автора топіку та всіх форумчан!UR5VFT писав: ↑Нед січня 12, 2025 11:58 pm - Сьогодні друг попросив для лампового ГПД зробити два стаби на 200 і 150 вольт. Згадав схему застосування мекросхем серії LM78 у високовольтних стабілізаторах. Застосував на 24 вольти. Попереджаю. при такому включенні LM частково втрачає властивості захисту. наприклад, від кз..73!
Я новенький як на форумі, так й у темі лампового моделювання
Якщо коротко, то маю дуже простий проект катодного повторювача для узгодження опорів між ЦАПом та підсилювачем на лампі 6н23п. Й маю складнощі як раз в темі стабілізації анодного живлення на 125В. Тобто, якщо зі стабілізацієй накального живлення ще можна знайти схеми стабілізації на 3.3В+3.3В, то схем для 125В так й не знайшов зрозумілих. Чи можете порадити якісь прості варіанти, але максимально чистого перетворення, тобто, мінімум шумів та спотворень, ну, ви розумієте? Буду дуже вдячний!
- Вкладення
-
- post-4670-0-61262100-1437347645.jpg (15.34 Кіб) Переглянуто 46368 разів
-
- Повідомлень: 9
- З нами з: Сер лютого 05, 2025 10:44 pm
- Has thanked: 2 times
Re: Високовольтні стабілізатори на мікросхемах серії LM78.
https://radiostorage.net/4830-katodnyj- ... e_vignetteUR5VFT писав: ↑Чет лютого 06, 2025 9:23 am - Покажіть схему. 23 не дуже підходить для кп. а поки почитайте
- https://zvukaudio.com/viewtopic.php?t=1185
Поки не зрозумів, як фото додавати...
Сенс у тому, що мені не потрібне підсилення, лише пропускання звукового сигналу через теплу лампу, так би мовити

-
- Повідомлень: 9
- З нами з: Сер лютого 05, 2025 10:44 pm
- Has thanked: 2 times
Re: Високовольтні стабілізатори на мікросхемах серії LM78.
Дякую за схему. Але я реально не шарю у розрахункахБеріть типовий стаб і ставте потрібні стабілітрони.
-
- Повідомлень: 9
- З нами з: Сер лютого 05, 2025 10:44 pm
- Has thanked: 2 times
Re: Високовольтні стабілізатори на мікросхемах серії LM78.
Потрібне лише проходження сигналу, підсилення не потрібне.Вангую, що 6Н23П там як преамп, а вихід на парі мосфетів.
-
- Повідомлень: 585
- З нами з: П'ят жовтня 14, 2022 1:13 pm
- Звідки: KO40ig
- Позивний: UR5XOU
- Has thanked: 169 times
- Been thanked: 57 times
Re: Високовольтні стабілізатори на мікросхемах серії LM78.
Шукайте трансформатор ТАН (з вторичними обмотками на 28в) та робіть стаб, схему я кинув вище.gamebacker писав: ↑Чет лютого 06, 2025 3:41 pmПотрібне лише проходження сигналу, підсилення не потрібне.Вангую, що 6Н23П там як преамп, а вихід на парі мосфетів.
-
- Повідомлень: 443
- З нами з: Вів січня 17, 2023 4:22 pm
- Позивний: UR5VFT
- Has thanked: 404 times
- Been thanked: 93 times
Re: Високовольтні стабілізатори на мікросхемах серії LM78.
прошу.. але я б розглянув варіанти на потужних тріодах 6н6п або 6с19п або на популярних 6н8с або 6н1пgamebacker писав: ↑Чет лютого 06, 2025 3:40 pmДякую за схему. Але я реально не шарю у розрахункахБеріть типовий стаб і ставте потрібні стабілітрони.
чи можна якось отримати готову схему з необхідними показниками? Не сприйміть за наглість, але не знаю, як та де ще питати.
коротше які лампи є у вас трансформатор. ємності ітд псл86 аналог 6ф3п 6ф5п..73!
- Вкладення
-
- Простой ламповый фильтр для ЦАП или СD.rar
- (352.1 Кіб) Завантажено 450 разів
-
- катодный повторитель Титова на 6Н23П.rar
- (187.63 Кіб) Завантажено 462 разів