Лампові двотактні КВ підсилювачі

Пенсіонер
Повідомлень: 200
З нами з: Пон липня 10, 2023 9:39 pm
Has thanked: 9 times
Been thanked: 106 times

Re: Лампові двотактні КВ підсилювачі

Повідомлення Пенсіонер »

Наступний РА (важковаговик):
Ultralineare KW Endstufe.zip
(2.13 МіБ) Завантажено 1022 разів
 
UR5FFR
Повідомлень: 1430
З нами з: Пон вересня 12, 2022 4:04 pm
Has thanked: 131 time
Been thanked: 831 time

Re: Лампові двотактні КВ підсилювачі

Повідомлення UR5FFR »

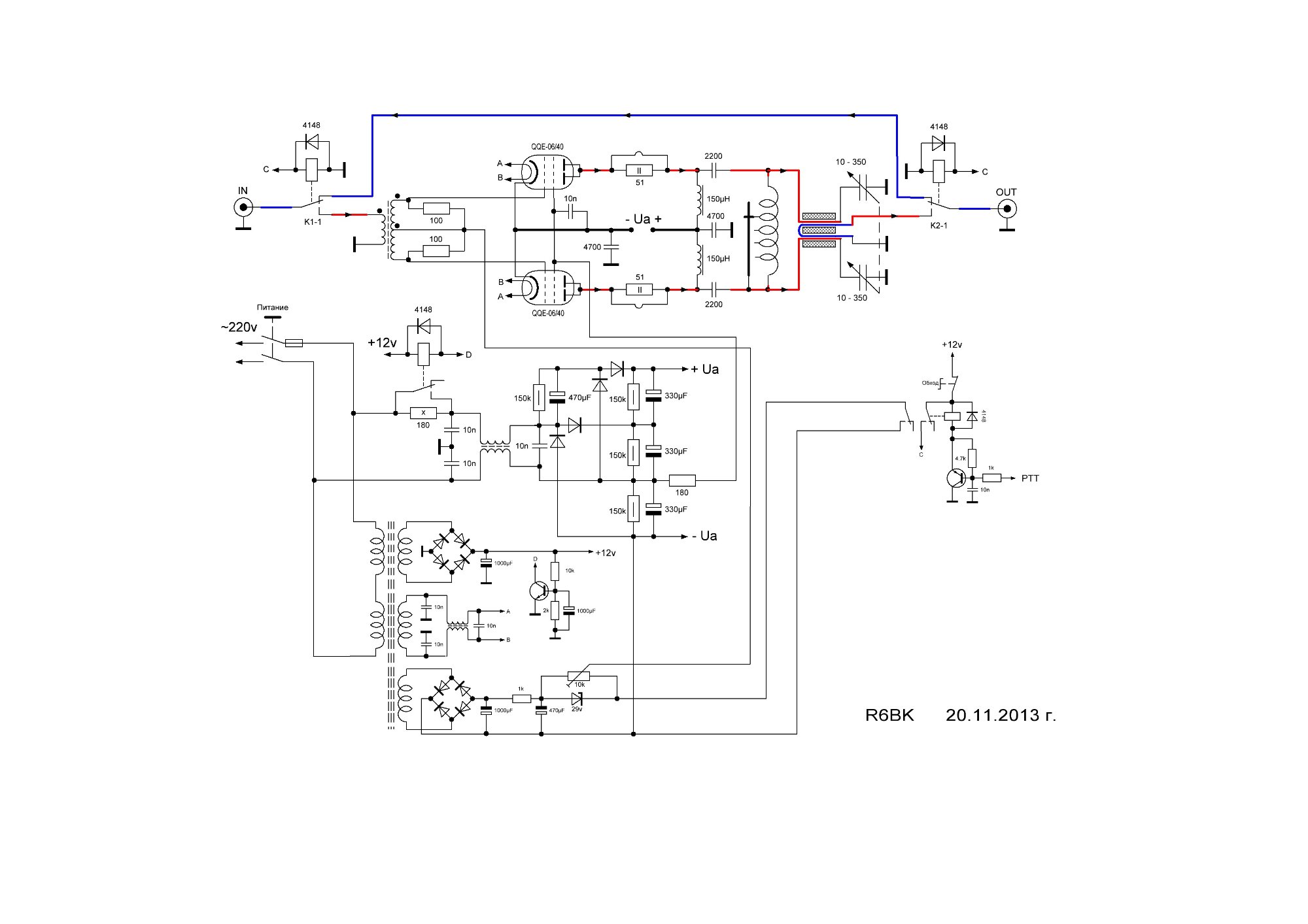
Двотактний кіловатнік з заземленою сіткою.
grounded grid 1KW.png
 
 
Вкладення
A push-pull class B linear 1kw ground grid 73 Mag 08-67.pdf.zip
(1.12 МіБ) Завантажено 993 разів
Пенсіонер
Повідомлень: 200
З нами з: Пон липня 10, 2023 9:39 pm
Has thanked: 9 times
Been thanked: 106 times

Re: Лампові двотактні КВ підсилювачі

Повідомлення Пенсіонер »

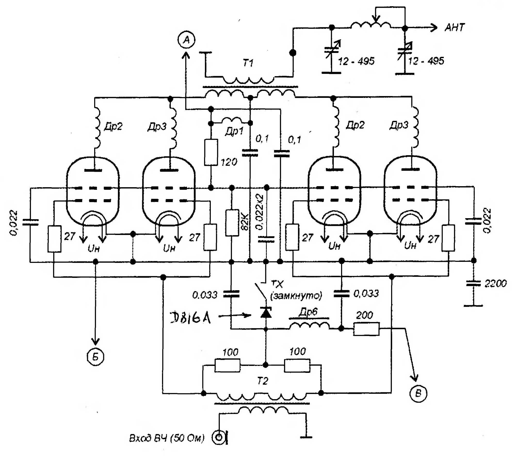
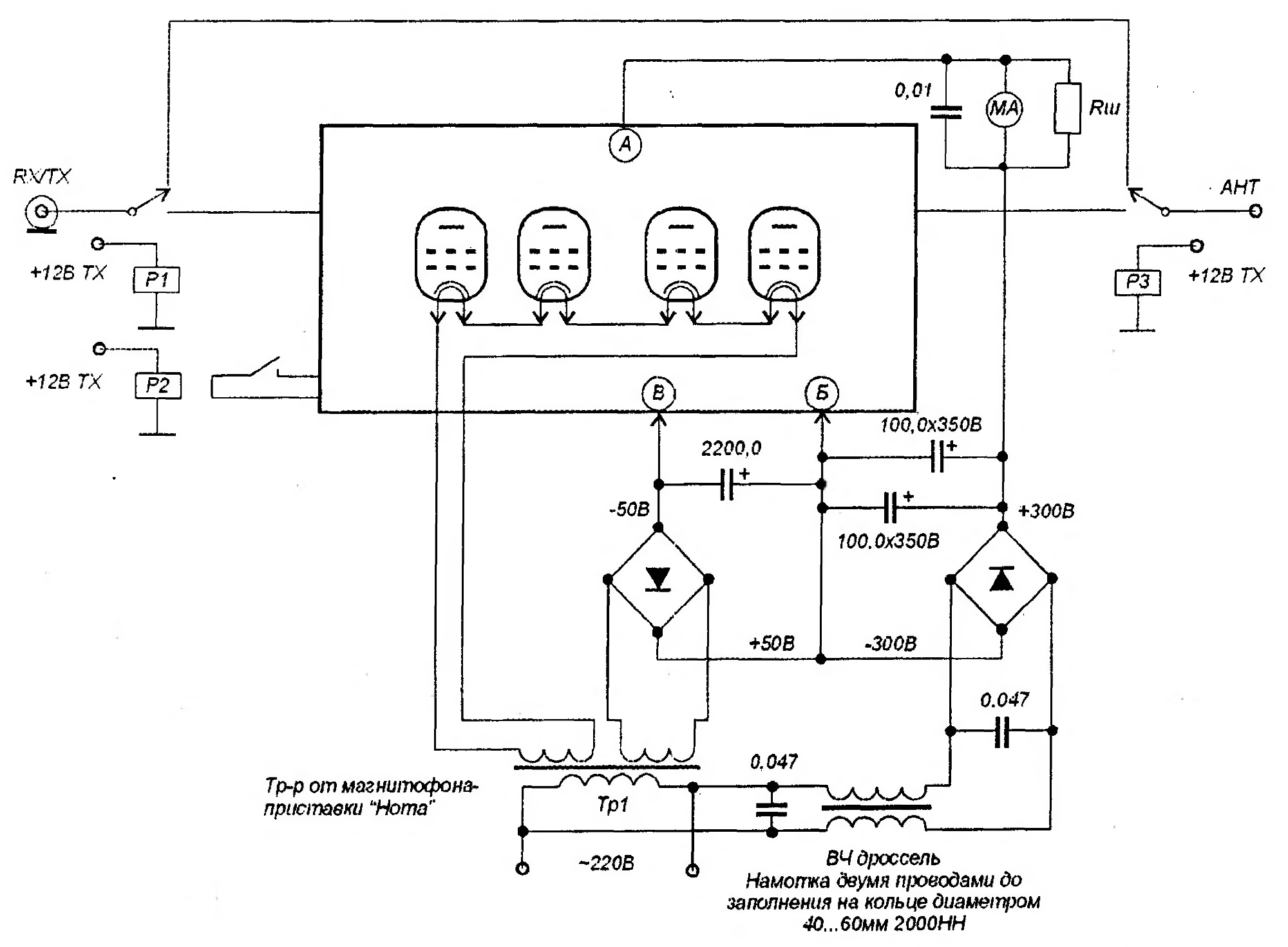
  Замість 6П45С застосовано 6П13С.
1.png
 
21.png
 
22.png
 
 
 
 
 
 
Пенсіонер
Повідомлень: 200
З нами з: Пон липня 10, 2023 9:39 pm
Has thanked: 9 times
Been thanked: 106 times

Re: Лампові двотактні КВ підсилювачі

Повідомлення Пенсіонер »

Підсилювач на шести PL509, спільна сітка. 
Zbornik tatry.zip
(2.36 МіБ) Завантажено 979 разів
 
 
Пенсіонер
Повідомлень: 200
З нами з: Пон липня 10, 2023 9:39 pm
Has thanked: 9 times
Been thanked: 106 times

Re: Лампові двотактні КВ підсилювачі

Повідомлення Пенсіонер »

Конструкція LY3BG на чотирьох 6П45С.
4x6P45S LY3BG.gif
 
 
UR5VFT
Повідомлень: 571
З нами з: Вів січня 17, 2023 6:22 pm
Позивний: UR5VFT
Has thanked: 566 times
Been thanked: 116 times

Re: Лампові двотактні КВ підсилювачі

Повідомлення UR5VFT »

2х такт
 
Пенсіонер
Повідомлень: 200
З нами з: Пон липня 10, 2023 9:39 pm
Has thanked: 9 times
Been thanked: 106 times

Re: Лампові двотактні КВ підсилювачі

Повідомлення Пенсіонер »

Ще:
Підсилювач push-pull ГУ-50.JPG
 
Підсилювач push-pull ГУ-50 вих транс.GIF
Підсилювач push-pull ГУ-50 вих транс.GIF (41.99 Кіб) Переглянуто 36494 разів
Підсилювач push-pull Гу-29.jpg
 
 
 
 
 
 
Пенсіонер
Повідомлень: 200
З нами з: Пон липня 10, 2023 9:39 pm
Has thanked: 9 times
Been thanked: 106 times

Re: Лампові двотактні КВ підсилювачі

Повідомлення Пенсіонер »

2KW на чотирьох PL519 (80 і 40 м)
PUSH-PUL 40 80 2KW.zip
(2.54 МіБ) Завантажено 1050 разів
 
Пенсіонер
Повідомлень: 200
З нами з: Пон липня 10, 2023 9:39 pm
Has thanked: 9 times
Been thanked: 106 times

Re: Лампові двотактні КВ підсилювачі

Повідомлення Пенсіонер »

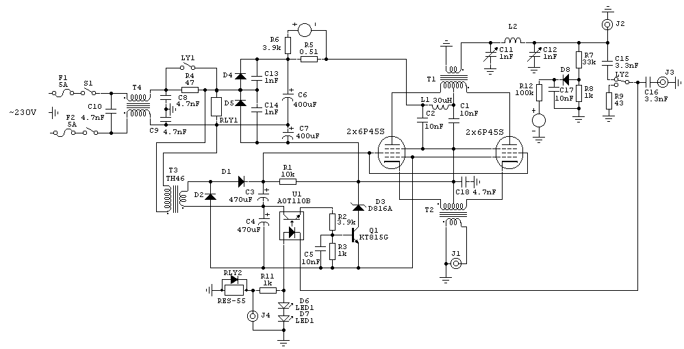
Нестандартна коливальна система на вході та виході:
 
Push Pull 6146 1.png
 
Push Pull 6146 2.png
 
Push Pull 6146 3.png
 
 
Push Pull 6146 4.png
Push Pull 6146 4.png (34.04 Кіб) Переглянуто 36458 разів
 
 
 
 
petro
Повідомлень: 21
З нами з: Нед червня 04, 2023 7:25 pm
Позивний: ur4lq
Been thanked: 2 times

Re: Лампові двотактні КВ підсилювачі

Повідомлення petro »

five bands wish no swithing    ...
Відповісти