Визначення реального опору саморобного кварцового фільтра

Відповісти
serge_m
Повідомлень: 122
З нами з: Пон лютого 17, 2025 8:10 pm
Has thanked: 57 times
Been thanked: 51 time

Визначення реального опору саморобного кварцового фільтра

Повідомлення serge_m »

Поговоримо на тему визначення реального (не розрахункового) опору саморобних кварцових фільтрів?

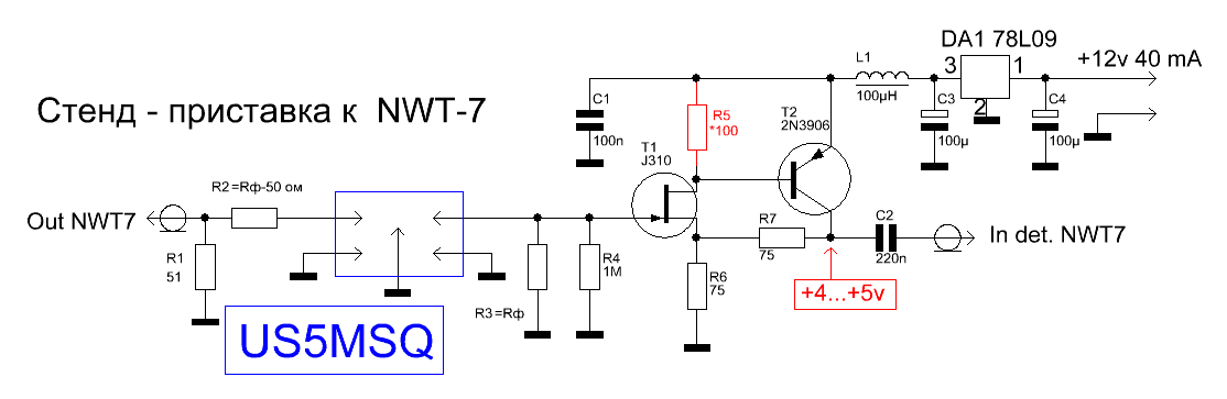
В моєму випадку маю NWT і приставку-стенд до нього по схемі Сергія Едуардовича.
Схема стенда для NWT-7.GIF
Схему спростив зменшивши кількість підстроєчних резисторів до одного по входу і одного по виходу. А також по рекомендації з цього форуму додав резистор 47 Ом між колектором Т2 та конденсатором С2.

Що ми робимо далі? В моєму розумінні наступне:
Обираємо смугу частот строхи з запасом, включаємо багаторазове качання частоти (sweep) і підстроєчними резисторами досягаємо мінімальної нерівномірності в смузі пропускання фільтра. Після цього якщо хочеться зняти АЧХ з коректними цифрами то треба перекалібрувати NWT підключивши замість фільтра перемичку, таким чином прогама WinNWT почне враховувати (а точніше навпаки) втрати на резисторах узгодження.

Тепер власне про вхідний і вихідний опори. В теорії фільтри симетричні, і опори мають бути однаковими. Але ж то в теорії. З вихідним опором все зрозуміло - відключили фільтр, зняли живлення зі схеми про всяк випадок, поміряли Омметром опір резистора на виході фільтра (по схемі R5+R6+R7), більше там наче нічого не впливає. По входу трохи складніше. Там у нас R4+R3+R2+( R1 || Rnwt ), тобто до виміряного опору підстроєчника треба додати ще 25 Ом, бо на платі стенда 50 Ом і паралельно підключений генератор NWT з вихідним опором теж 50 Ом. Чи опір генератора не враховується в такому випадку?

Виправляємо мої думки, доповнюємо, обговорюємо, спілкуємось )
Андрій_UR3ILF
Повідомлень: 103
З нами з: Суб жовтня 01, 2022 6:36 pm
Звідки: Царичанка
Позивний: UR3ILF
Has thanked: 21 time
Been thanked: 76 times
Контактна інформація:

Re: Визначення реального опору саморобного кварцового фільтра

Повідомлення Андрій_UR3ILF »

serge_m писав: Пон березня 23, 2026 6:23 pm  тобто до виміряного опору підстроєчника треба додати ще 25 Ом, бо на платі стенда 50 Ом і паралельно підключений генератор NWT з вихідним опором теж 50 Ом. Чи опір генератора не враховується в такому випадку?

 
Все вірно. R1 зайвий або рахувати як 25 ом вхідне для фiльтра.
 Я не ставлю R1 - тiльки послiдовный i рахую +50 ом.
 
serge_m
Повідомлень: 122
З нами з: Пон лютого 17, 2025 8:10 pm
Has thanked: 57 times
Been thanked: 51 time

Re: Визначення реального опору саморобного кварцового фільтра

Повідомлення serge_m »

Наскільки я розумію, R1 створює правильне навантаження для лінії (коасксіального кабеля 50 Ом).
UR5VFT
Повідомлень: 585
З нами з: Вів січня 17, 2023 6:22 pm
Позивний: UR5VFT
Has thanked: 578 times
Been thanked: 127 times

Re: Визначення реального опору саморобного кварцового фільтра

Повідомлення UR5VFT »

якщо не будите вимірювати эмф то р4 і р5 можна видалити. у мене стоять 33 оми 330 ом і 3.3 кому.        73!
 
 
Вкладення
Схема стенда для NWT-7.GIF
Схема стенда 2 для NWT-7.GIF
UR5FFR
Повідомлень: 1449
З нами з: Пон вересня 12, 2022 4:04 pm
Has thanked: 132 times
Been thanked: 845 times

Re: Визначення реального опору саморобного кварцового фільтра

Повідомлення UR5FFR »

Я б ще ємність 0,01 добавив ось тут
 
Вкладення
Screenshot_2026_03_24-1.png
Screenshot_2026_03_24-1.png (9.15 Кіб) Переглянуто 9669 разів
Андрій_UR3ILF
Повідомлень: 103
З нами з: Суб жовтня 01, 2022 6:36 pm
Звідки: Царичанка
Позивний: UR3ILF
Has thanked: 21 time
Been thanked: 76 times
Контактна інформація:

Re: Визначення реального опору саморобного кварцового фільтра

Повідомлення Андрій_UR3ILF »

serge_m писав: Пон березня 23, 2026 9:51 pm Наскільки я розумію, R1 створює правильне навантаження для лінії (коасксіального кабеля 50 Ом).


 
На 10-15 сантиметрах це не важливо. В мене стенд це макетка з підстроєчниками послiдовно. Без транзисторiв. Завжди так вимiрюю фiльтра. 
Після налаштування фільтрів витягаю крайні кварці, ставлю перемичу з урахуванням резисторів, калібруюся. Кварці назад ставлю та дивлюся реальне згасiння у смузі прозорості. Збігається АЧХ на оса103 та NWT500.
90дб приборiв  та мені вистачає 70-80 дБ, що залишаться після калібрування.
 
UR5FFR
Повідомлень: 1449
З нами з: Пон вересня 12, 2022 4:04 pm
Has thanked: 132 times
Been thanked: 845 times

Re: Визначення реального опору саморобного кварцового фільтра

Повідомлення UR5FFR »

Я працюю на саморобному NWT на si5351. Софт дозволяє вимірювати параметри кварців та автоматично відбирати близькі для фільтру. Якщо є данні про паралельний/послідовний резонанс то досить легко рахується індуктивність кварцу (в мене це робиться автоматом). Далі беремо Дішал - там є розрахунок QER який дає ємності та характеристичний опір фільтру. Ось ці параметри використовуємо як стартові. З мого опиту зміна опору +/-10% на АЧХ майже не впливає. Але треба розуміти що для фільтру з опором 500ом 10 відсотків це 50ом. А ось для 100ом то вже +/-10ом. Низькоомні фільтри більш чутливі до зміни опору
 
Відповісти