Прості схеми приймачів

oldPsyho
Повідомлень: 634
З нами з: П'ят жовтня 14, 2022 4:13 pm
Звідки: KO40ig
Позивний: UR5XOU
Has thanked: 184 times
Been thanked: 70 times

Re: Прості схеми приймачів

Повідомлення oldPsyho »

Ігор писав:Чет січня 01, 1970 4:15 am  Показані в повідомленні в 10:35 деякі схеми мають авторів. І автор- це не VA3IUL.
Це з журналу Радіо №10 за 1991 рік:p0075.jpg А це схема Полякова з його книги "Приймачі АМ сигналів":

 Поляков.jpg
 
 
 
 

 
VA3IUL автором й не був, там вказана адреса його сайту, де зібрані всі ці схеми.
 
Freddy
Повідомлень: 273
З нами з: П'ят лютого 10, 2023 7:00 pm
Has thanked: 23 times
Been thanked: 46 times

Re: Прості схеми приймачів

Повідомлення Freddy »

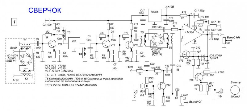
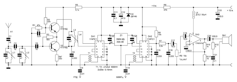
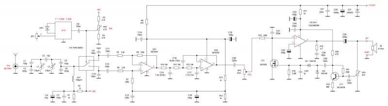
Попалася на очі схема , діапазон 20м . Хто що думає ?
rk-0421-3.png
 
 
Ігор Віт.
Повідомлень: 65
З нами з: Вів червня 18, 2024 6:44 pm
Has thanked: 7 times
Been thanked: 13 times

Re: Прості схеми приймачів

Повідомлення Ігор Віт. »

Freddy писав: Вів березня 03, 2026 8:21 pm Попалася на очі схема , діапазон 20м . Хто що думає ?rk-0421-3.png
 
 


 
:D
 
 
 
UR5VFT
Повідомлень: 521
З нами з: Вів січня 17, 2023 6:22 pm
Позивний: UR5VFT
Has thanked: 497 times
Been thanked: 106 times

Re: Прості схеми приймачів

Повідомлення UR5VFT »

Freddy писав: Вів березня 03, 2026 8:21 pm Попалася на очі схема , діапазон 20м . Хто що думає ?rk-0421-3.png
 
 




 
для 20м буде низька чутливість. бажано додати диференціальний підсилювач по нч 73!

https://www.myhomehobby.net/priemnik-pr ... -74ns4053/
 
 https://www.myhomehobby.net/priemnik-pr ... -74hc4066/
 
 
Ігор Віт.
Повідомлень: 65
З нами з: Вів червня 18, 2024 6:44 pm
Has thanked: 7 times
Been thanked: 13 times

Re: Прості схеми приймачів

Повідомлення Ігор Віт. »

UR5VFT писав: Сер березня 04, 2026 8:36 am
Freddy писав: Вів березня 03, 2026 8:21 pm Попалася на очі схема , діапазон 20м . Хто що думає ?rk-0421-3.png
 
 




 
для 20м буде низька чутливість. бажано додати диференціальний підсилювач по пч 73!


 
 


 
Немає там ПЧ. На схемі ганебно-примітивний приймач прямого перетворення. Приклад того, як не треба робити. 
 
 
UR5VFT
Повідомлень: 521
З нами з: Вів січня 17, 2023 6:22 pm
Позивний: UR5VFT
Has thanked: 497 times
Been thanked: 106 times

Re: Прості схеми приймачів

Повідомлення UR5VFT »

точно писав:
UR5VFT писав: Сер березня 04, 2026 8:36 am
Freddy писав: Вів березня 03, 2026 8:21 pm Попалася на очі схема , діапазон 20м . Хто що думає ?rk-0421-3.png
 
 








 
для 20м буде низька чутливість. бажано додати диференціальний підсилювач по пч 73!


 
 






 
Немає там ПЧ. На схемі ганебно-примітивний приймач прямого перетворення. Приклад того, як не треба робити. 
 
 




 
точно не пч а нч ... 73!
 
 
 
Вкладення
щщщщ.jpg
111.JPG
UR5VFT
Повідомлень: 521
З нами з: Вів січня 17, 2023 6:22 pm
Позивний: UR5VFT
Has thanked: 497 times
Been thanked: 106 times

Re: Прості схеми приймачів

Повідомлення UR5VFT »

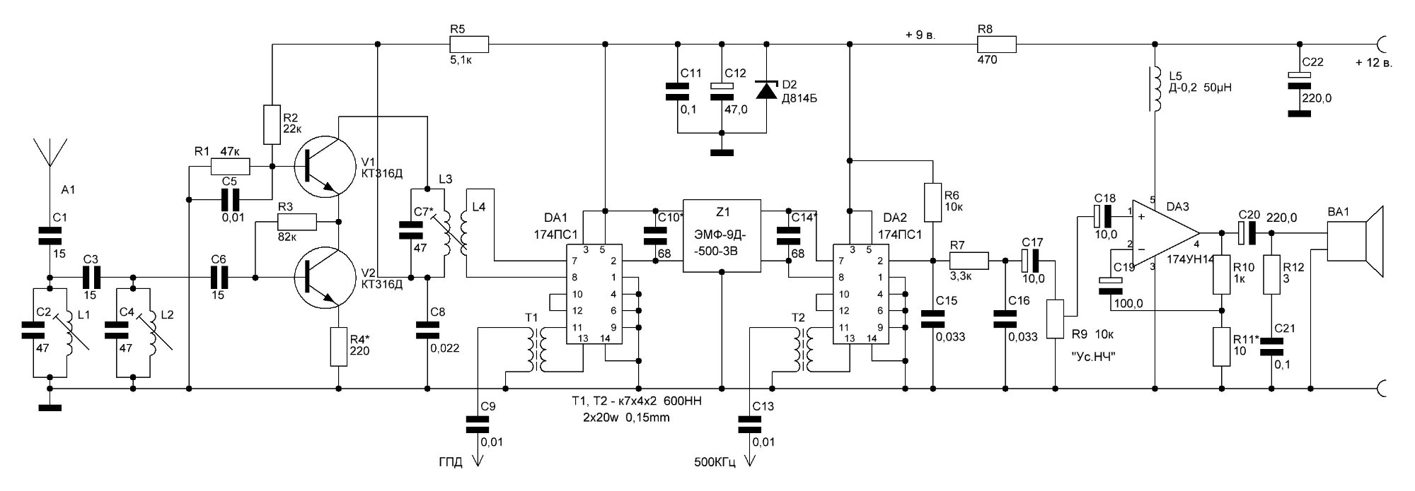
Freddy писав: Вів березня 03, 2026 8:21 pm Попалася на очі схема , діапазон 20м . Хто що думає ?rk-0421-3.png
 
 


 
якщо є 4053 робіть цей працює відмінно. джерело     73!

https://www.kn34pc.com/forums/viewtopic.php?f=62&t=621

 
 
Вкладення
imgonline-com-ua-convertcapIlTuyGvp4.jpg    ммммммм.jpg
Ut5lp
Повідомлень: 117
З нами з: Суб вересня 17, 2022 3:34 pm
Позивний: UT5LP
Has thanked: 11 times
Been thanked: 31 time

Re: Прості схеми приймачів

Повідомлення Ut5lp »

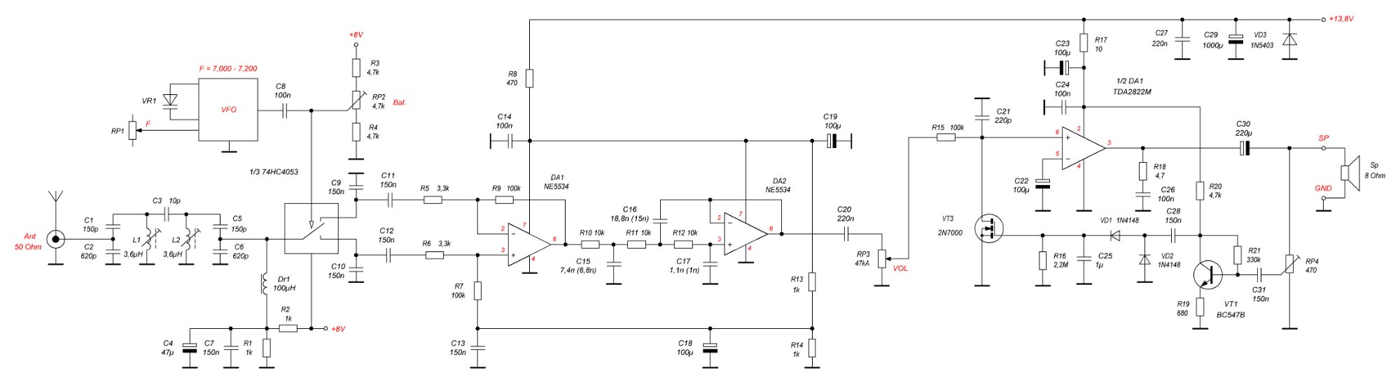
UR5VFT писав: Сер березня 04, 2026 6:19 pm
Freddy писав: Вів березня 03, 2026 8:21 pm Попалася на очі схема , діапазон 20м . Хто що думає ?rk-0421-3.png
 
=0.95emякщо є 4053 робіть цей працює відмінно. джерело     73!

 
А ні кого не засмутило R5,R6 10K i C6,C7 аж 0,1 :shock:
А С4 і С5 по 150 пФ...якась фігня...
 
 
 
Ігор Віт.
Повідомлень: 65
З нами з: Вів червня 18, 2024 6:44 pm
Has thanked: 7 times
Been thanked: 13 times

Re: Прості схеми приймачів

Повідомлення Ігор Віт. »

Ut5lp писав: Сер березня 04, 2026 7:40 pm
 
А ні кого не засмутило R5,R6 10K i C6,C7 аж 0,1 :shock:
А С4 і С5 по 150 пФ...якась фігня...
 
 
 


 
С4 і С5 по 150 пФ це якраз нормально. Так і потрібно для 74НС4053. А R5,R6 10K i C6,C7 аж 0,1-  це сурогатний ФНЧ. Але що він там фільтрує- навіть автор схеми не знає. дійсно-фігня якась.
 
 
Ut5lp
Повідомлень: 117
З нами з: Суб вересня 17, 2022 3:34 pm
Позивний: UT5LP
Has thanked: 11 times
Been thanked: 31 time

Re: Прості схеми приймачів

Повідомлення Ut5lp »

Ігор писав:Чет січня 01, 1970 4:36 am
Ut5lp писав: Сер березня 04, 2026 7:40 pm
=0.95emС4 і С5 по 150 пФ це якраз нормально...
 
 

 
Ну де ж нормально? Як найменьше 0,022...Подивіться схеми нормальних авторів.
А 10К і 0,1 частота зрізу 160Гц звук буде як через валянок.
 
Відповісти