Саморобні гібрідні мікросхеми

UR5FFR
Повідомлень: 1360
З нами з: Пон вересня 12, 2022 4:04 pm
Has thanked: 120 times
Been thanked: 763 times

Re: Саморобні гібрідні мікросхеми

Повідомлення UR5FFR »

UT8AS писав: Пон вересня 29, 2025 1:01 pm ...Але все одно параметри досить високі... 
Так може поставити дві, адже трансформатор є...я вже і на колечках 7х4х1,5 пробував...


 
А навіщо дві? Що воно дасть? На мій погляд нічого.
Треба розуміти щоб не погіршити IP3=+35..+40dBm змішувача вам потрібно або після нього ставити квадратурний гібрід та два фільтри (дивитися у жовтому Реді), або ставити post-mixer підсилювач зі струмом 200-300мА або вище. І який сенс у цьому? Лише якщо у вас сусід полюбляє покьюерпікати за картоплю
 
UR5VFT
Повідомлень: 517
З нами з: Вів січня 17, 2023 6:22 pm
Позивний: UR5VFT
Has thanked: 497 times
Been thanked: 106 times

Re: Саморобні гібрідні мікросхеми

Повідомлення UR5VFT »

UT8AS писав: Пон вересня 29, 2025 9:20 am
 



 
...можна спробувати...або порівняти характеристики з VLC3157...
https://docs.google.com/document/d/14N_ ... ue&sd=true
 
 
 


 
це передрук із форуму Ігоря?
 
 
UT8AS
Повідомлень: 109
З нами з: Сер вересня 14, 2022 8:37 am
Позивний: UT8AS
Has thanked: 56 times
Been thanked: 45 times

Re: Саморобні гібрідні мікросхеми

Повідомлення UT8AS »

UR5VFT писав: Пон вересня 29, 2025 2:42 pmце передрук із форуму Ігоря?
 
 

 
...не пам'ятаю, це ще на початку десятих знайшов на москальських сайтах, коли робив другий MiniYES...тоді ще такого срачу не було...
 
UT8AS
Повідомлень: 109
З нами з: Сер вересня 14, 2022 8:37 am
Позивний: UT8AS
Has thanked: 56 times
Been thanked: 45 times

Re: Саморобні гібрідні мікросхеми

Повідомлення UT8AS »

UR5FFR писав: Пон вересня 29, 2025 1:18 pmЩо воно дасть?
 
...думаю, на передачу буде краще придушення побічних...
 
 
UR5FFR
Повідомлень: 1360
З нами з: Пон вересня 12, 2022 4:04 pm
Has thanked: 120 times
Been thanked: 763 times

Re: Саморобні гібрідні мікросхеми

Повідомлення UR5FFR »

UT8AS писав: Пон вересня 29, 2025 3:20 pm
UR5FFR писав: Пон вересня 29, 2025 1:18 pmЩо воно дасть?
 
...думаю, на передачу буде краще придушення побічних...
 
Які далі придушаться у ДПФ та ФНЧ і від них нічого не залишиться. Має сенс тільки у всілякому хайенді та топових конструкціях.
 
UR5FFR
Повідомлень: 1360
З нами з: Пон вересня 12, 2022 4:04 pm
Has thanked: 120 times
Been thanked: 763 times

Re: Саморобні гібрідні мікросхеми

Повідомлення UR5FFR »

Ось тут було запропоновано зробити змішувач на трансформаторах ACT45B-220-2P-TL003. Заказав на алі та зробив по наступній схемі
Screenshot_2025_11_01-1.png
photo_2025-11-01_11-20-53.jpg
Тестував з ПЧ 465кГц - знімав з порту В. Усе працює без жодних проблем. Для НЧ (де)модулятора ця схема не підходить - треба  по іншому робити
 
 
 
UR5FFR
Повідомлень: 1360
З нами з: Пон вересня 12, 2022 4:04 pm
Has thanked: 120 times
Been thanked: 763 times

Re: Саморобні гібрідні мікросхеми

Повідомлення UR5FFR »

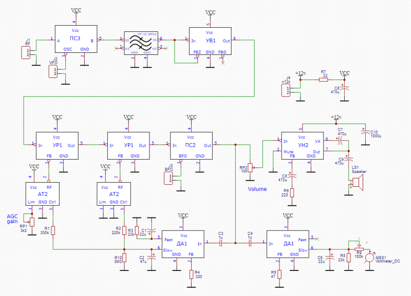
Для початку вирішив зібрати щось досить просте, а саме приймач SSB з одним КФ. Схема наступна
Screenshot_2025_11_06-1.png
Як бачите тут немає жодної індуктивності.
Ардуінівська макетка виявилась повністю непридатна, бо підсилення по ПЧ майже 80дб - воно свистить.
Тому зробив плату з панельками під гібридки щоб була можливість їх перевтикати якщо якась бракована. Це до речі допомогло бо УВ1 виявився неробочій хоча начебто усе перевірялось.
photo_3_2025-11-06_22-17-23.jpg
photo_2_2025-11-06_22-17-23.jpg
Плата у зборі з підключеним сінтезатором
photo_4_2025-11-06_22-17-23.jpg
Приймач запрацювал майже сразу після заміни неробочої УВ1. Є деякі питання стосовно роботи АРП, але взагалі концепція саморобних гібрідних мікросхем повністю робоча
 
OK1
Повідомлень: 2
З нами з: Пон грудня 15, 2025 6:39 am
Has thanked: 3 times
Been thanked: 1 time

Re: Саморобні гібрідні мікросхеми

Повідомлення OK1 »

Hi Andriy,
can you please share the schematic of the other blocks? I am mainly interested in the schematic of the AT2 attenuator.
Thanks! Ivan
(P.S. sorry for the English and of course answer in Ukrainian)
UR5FFR
Повідомлень: 1360
З нами з: Пон вересня 12, 2022 4:04 pm
Has thanked: 120 times
Been thanked: 763 times

Re: Саморобні гібрідні мікросхеми

Повідомлення UR5FFR »

Вибачте за затримку - 5 днів не було світла після обстрілів. АТ2 - це звичайний діодний атенюатор. 
Screenshot_2025_12_19-4.png
Screenshot_2025_12_19-4.png (29.67 Кіб) Переглянуто 50327 разів
На схемі приймача він управляє підсиленням по проміжній частоті УР1
Screenshot_2025_12_19-5.png
Screenshot_2025_12_19-5.png (48.53 Кіб) Переглянуто 50327 разів
SSB-детектор на BF998
Screenshot_2025_12_19-6.png
Screenshot_2025_12_19-6.png (34.92 Кіб) Переглянуто 50327 разів
Детектор AGC
Screenshot_2025_12_19-8.png
Screenshot_2025_12_19-8.png (35.14 Кіб) Переглянуто 50327 разів
Підсилювач низької частоти працює у класі В. Має можливість mute
Screenshot_2025_12_19-10.png
Screenshot_2025_12_19-10.png (48.58 Кіб) Переглянуто 50327 разів
Вхідний змішувач
Screenshot_2025_12_19-7.png
Універсальний підсилювач. В залежності від зворотніх зв'язків може бути налаштован на працю з різним вхідним/вихідним опором та підсиленням
Screenshot_2025_12_19-9.png
Screenshot_2025_12_19-9.png (32.01 Кіб) Переглянуто 50327 разів
 
 
Відповісти