Приймач RX998.
-
UR5FFR
- Повідомлень: 1311
- З нами з: Пон вересня 12, 2022 4:04 pm
- Has thanked: 106 times
- Been thanked: 719 times
Re: Приймач RX998.
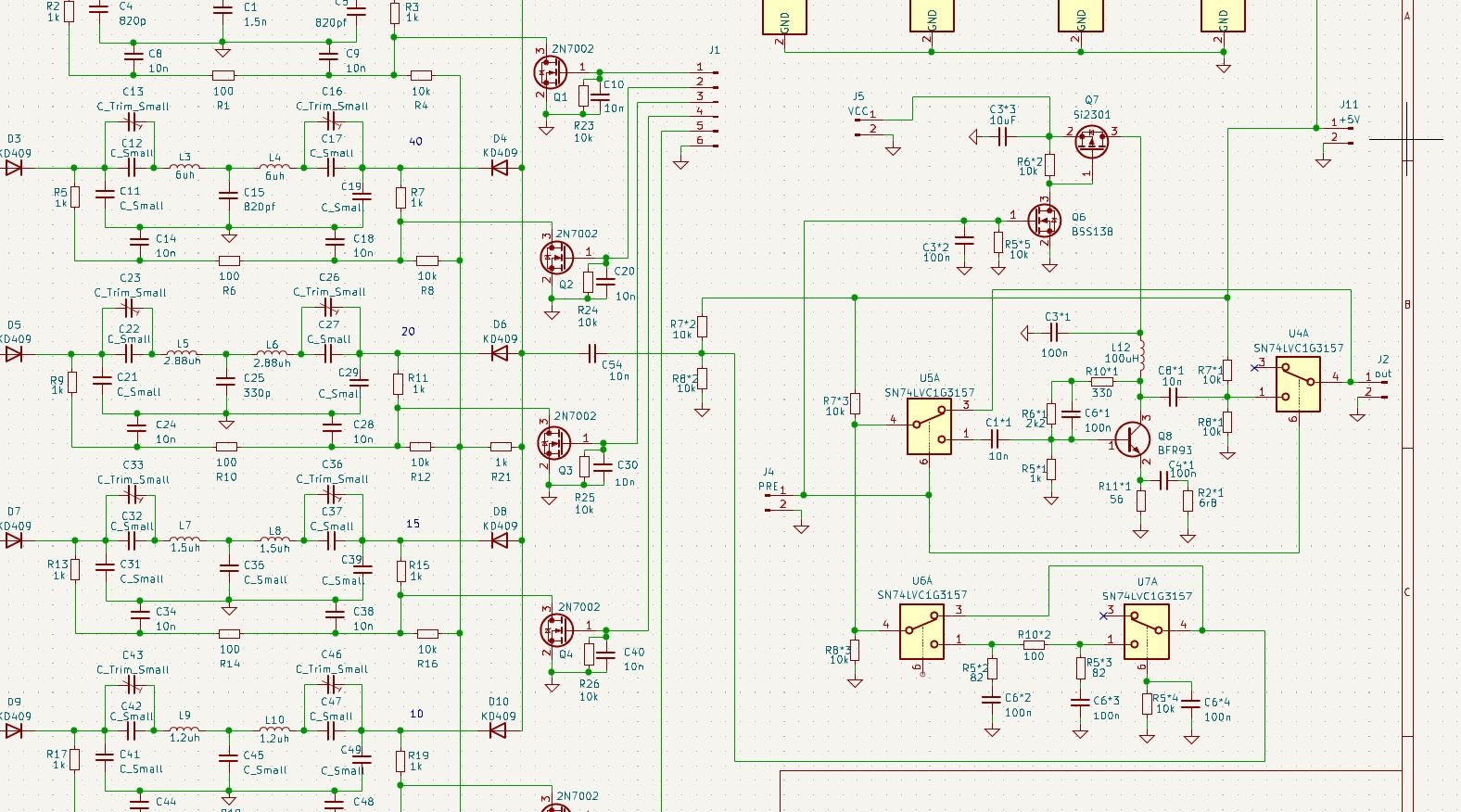
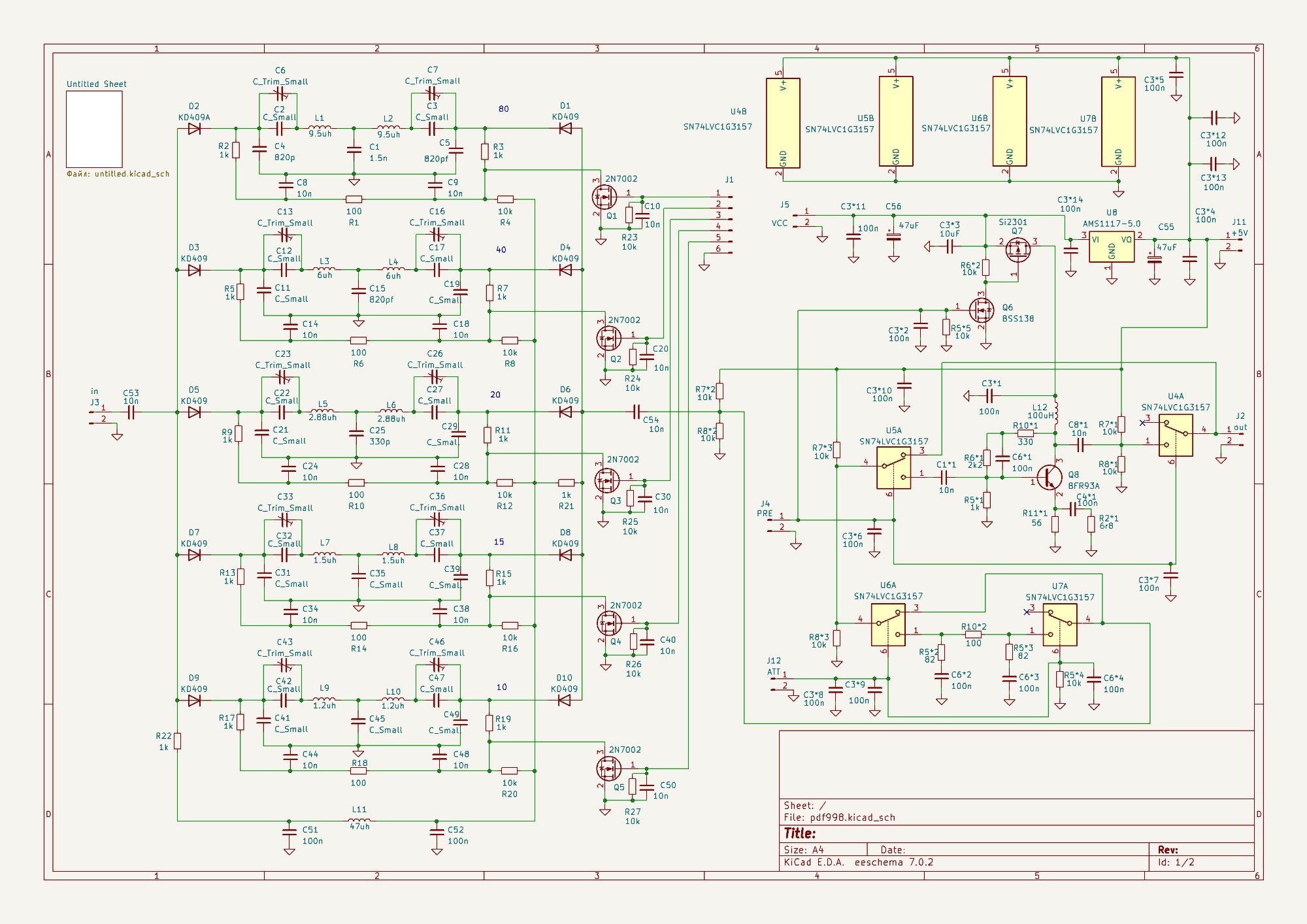
Якщо ви подивитесь уважніше то вона підключена не до +5в а до подільника напруги на резисторах однакового номіналу, тобто до 2,5в. Зроблено так тому що комутатори дозволяють працювати з напругами від 0 до напруги живлення. Ящо не подавати додатково половину живлення то негативна півхвиля буде спотворена
-
Freddy
- Повідомлень: 241
- З нами з: П'ят лютого 10, 2023 7:00 pm
- Has thanked: 20 times
- Been thanked: 43 times
Re: Приймач RX998.
Так, я це побачив але не зрозумів для чого це , бо я скачав мануал на цей комутатор але він на китайському і зрозуміти що і як не вийшло . Добре , додам в схему ще зміщення на комутатори .UR5FFR писав: ↑Нед серпня 31, 2025 8:28 pm Якщо ви подивитесь уважніше то вона підключена не до +5в а до подільника напруги на резисторах однакового номіналу, тобто до 2,5в. Зроблено так тому що комутатори дозволяють працювати з напругами від 0 до напруги живлення. Ящо не подавати додатково половину живлення то негативна півхвиля буде спотворена
-
Freddy
- Повідомлень: 241
- З нами з: П'ят лютого 10, 2023 7:00 pm
- Has thanked: 20 times
- Been thanked: 43 times
Re: Приймач RX998.
додав зміщення , так буде працювати нормально ?UR5FFR писав: ↑Нед серпня 31, 2025 8:28 pm Якщо ви подивитесь уважніше то вона підключена не до +5в а до подільника напруги на резисторах однакового номіналу, тобто до 2,5в. Зроблено так тому що комутатори дозволяють працювати з напругами від 0 до напруги живлення. Ящо не подавати додатково половину живлення то негативна півхвиля буде спотворена
-
UR5FFR
- Повідомлень: 1311
- З нами з: Пон вересня 12, 2022 4:04 pm
- Has thanked: 106 times
- Been thanked: 719 times
Re: Приймач RX998.
Краще зробити окреме джерело живлення 5в на платі ДПФ. 3157 споживають дуже невеликий струм тому буде досить 78L05
-
Freddy
- Повідомлень: 241
- З нами з: П'ят лютого 10, 2023 7:00 pm
- Has thanked: 20 times
- Been thanked: 43 times
Re: Приймач RX998.
ось схема але я її ще не робив , тільки розвів плату . Якщо є заваження то пишіть )