Блок живлення з електронного трансформатору

master_yogurt
Повідомлень: 22
З нами з: Нед жовтня 23, 2022 12:16 am
Been thanked: 2 times

Re: Блок живлення з електронного трансформатору

Повідомлення master_yogurt »

oldPsyho писав: Суб січня 07, 2023 9:30 pm Давай мені))
Може вийде зробити ВВ блок живлення
 


 
Доброго дня! Залиште адресу, я Вам відправлю!
 
 
oldPsyho
Повідомлень: 634
З нами з: П'ят жовтня 14, 2022 4:13 pm
Звідки: KO40ig
Позивний: UR5XOU
Has thanked: 184 times
Been thanked: 70 times

Re: Блок живлення з електронного трансформатору

Повідомлення oldPsyho »

Внєзапно намутились кілька електронних трансформаторів))

Вирішив апнути тему, є пару питаннь:

1. Чи можна ввімкнути в мережу паралельно два цих блочка, та вторички з'єднати послідовно?
2. Як варіант, ввімкнути обмотки паралельно, та підключити до ще одно трансформатора (мотаний на кільці, підвищуючий)?
3. У цих блочків, мінімальне навантаження 35вт, це можна якось обійти? Бо є інфа, що блок склеїть ласти без навантаження...

 
Вкладення
cxema-elektronnogo-transformatora.jpg
cxema-elektronnogo-transformatora.jpg (70.97 Кіб) Переглянуто 58482 разів
photo_2025-02-06_17-39-07.jpg
UR5FFR
Повідомлень: 1406
З нами з: Пон вересня 12, 2022 4:04 pm
Has thanked: 127 times
Been thanked: 803 times

Re: Блок живлення з електронного трансформатору

Повідомлення UR5FFR »

Я скептично відношусь до заявленої потужності у 160Вт. Зазвичай 150+Вт це 4 транзистори по два у паралель. Тут більш схоже на 75-80Вт.
Без навантаження ці блоки не працюють. Їх обов'язково треба переробляти
43223.png
43223.png (127.93 Кіб) Переглянуто 58474 разів
Резистор десь 2-3ом. Треба підібрати щоб при максимальному навантаженні не було сильної просадки напруги (не більш 10%)
Фазіровка додаткових обмоток має значення - якщо невірно то не буде працювати
oldPsyho
Повідомлень: 634
З нами з: П'ят жовтня 14, 2022 4:13 pm
Звідки: KO40ig
Позивний: UR5XOU
Has thanked: 184 times
Been thanked: 70 times

Re: Блок живлення з електронного трансформатору

Повідомлення oldPsyho »

UR5FFR писав: Чет лютого 06, 2025 6:05 pm Я скептично відношусь до заявленої потужності у 160Вт. Зазвичай 150+Вт це 4 транзистори по два у паралель. Тут більш схоже на 75-80Вт.
Без навантаження ці блоки не працюють. Їх обов'язково треба переробляти43223.pngРезистор десь 2-3ом. Треба підібрати щоб при максимальному навантаженні не було сильної просадки напруги (не більш 10%)
Фазіровка додаткових обмоток має значення - якщо невірно то не буде працювати


 
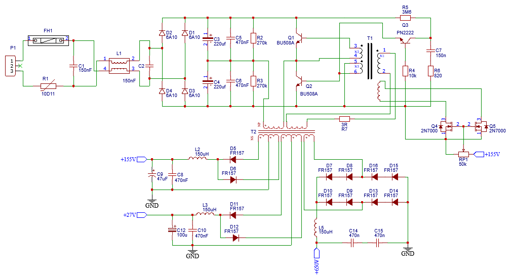
ну, додав дві додаткові обмотки, на соплі повісив резюк 2.2 ома 10вт, також на той самий клей два кондюка 100мкф 400в. Вроді працює...

от, прикинув варіат бж, щоб не ліпити 3 таких трансформатора в купу:
P.S. В оригінальній схемі стояли КТ812 (яких в мене нема, і радіаторів теж) та КТ315...

 
 
Вкладення
Schematic_smps7_2025-02-08(2).png
UR5VFT
Повідомлень: 556
З нами з: Вів січня 17, 2023 6:22 pm
Позивний: UR5VFT
Has thanked: 545 times
Been thanked: 111 times

Re: Блок живлення з електронного трансформатору

Повідомлення UR5VFT »

- прикинув варіат бж, щоб не ліпити 3 таких трансформатора в купу:-                             


де збираєтеся застосувати бж..
 
oldPsyho
Повідомлень: 634
З нами з: П'ят жовтня 14, 2022 4:13 pm
Звідки: KO40ig
Позивний: UR5XOU
Has thanked: 184 times
Been thanked: 70 times

Re: Блок живлення з електронного трансформатору

Повідомлення oldPsyho »

UR5VFT писав: Нед лютого 09, 2025 4:12 pm - прикинув варіат бж, щоб не ліпити 3 таких трансформатора в купу:-                             


де збираєтеся застосувати бж..
 




 
В ламповому трансивері, Анодні напргуги + автоматика на ІБЖ, накал на маленькому ТН або ТПП
 
P.S. по розрахункам, трансивер потребує 5.5А по 6.3в, та 90-100мА по +150в, десь 300-350мА по +650в (пара ГУ-29), та 1А по +27в (купка реле та синтез).
 
 
UR5VFT
Повідомлень: 556
З нами з: Вів січня 17, 2023 6:22 pm
Позивний: UR5VFT
Has thanked: 545 times
Been thanked: 111 times

Re: Блок живлення з електронного трансформатору

Повідомлення UR5VFT »

-друг застосував у доопрацьованому тр. Альбатрос подібний ібж. на виході гу32 якщо у вас вийде чудова ідея ..73!                     
https://www.youtube.com/watch?v=ImX4sR_4ZRI
 
 
oldPsyho
Повідомлень: 634
З нами з: П'ят жовтня 14, 2022 4:13 pm
Звідки: KO40ig
Позивний: UR5XOU
Has thanked: 184 times
Been thanked: 70 times

Re: Блок живлення з електронного трансформатору

Повідомлення oldPsyho »

UR5VFT писав: П'ят лютого 14, 2025 12:29 am -друг застосував у доопрацьованому тр. Альбатрос подібний ібж. на виході гу32 якщо у вас вийде чудова ідея ..73!                     
https://www.youtube.com/watch?v=ImX4sR_4ZRI
 
 

 
Тут є над чим подумати...
Схема найпростіша, але вона дуже привередлива до підбору транзисторів і опору резюка R7. Також не любить похабного виготовлення GTD та основного трансформатора. А ще екстріму додає випрямляч +650в, там якщо обмотку намотати як небудь, та погано зробити міжобмоточну ізоляцію, то побачимо гарний коронний розряд і чарівний дим...

 
oldPsyho
Повідомлень: 634
З нами з: П'ят жовтня 14, 2022 4:13 pm
Звідки: KO40ig
Позивний: UR5XOU
Has thanked: 184 times
Been thanked: 70 times

Re: Блок живлення з електронного трансформатору

Повідомлення oldPsyho »

Значить так, нарешті приїхали кільця, почав потроху строїти макєта, але з'явились деякі труднощі, бо треба перерахувати трансформатор під інше кільце. В оригіналі використовується пара кілець М2000НН К31х18,5х7, а в мене в планах використати М4000 К63х38х6.
Тобто, треба перерахувати первичну обмотку під це кільце.
В coil32 порахував індуктивність первичної обмотки (провід товщиною 0.5мм, 82 витки) під оригінальне кільце, вийшло 19.45mH, для моїх кілець, при цій же індуктивності треба 63 витки.

P.S. Частота перетворення 27кгц... Є ще кільця М2000НН К40, але туди не влізе анодна, з нормальною ізоляцією...
Вкладення
smps.JPG
Кільця К40, М2000НН та К63 М4000НН
Кільця К40, М2000НН та К63 М4000НН
Freddy
Повідомлень: 292
З нами з: П'ят лютого 10, 2023 7:00 pm
Has thanked: 25 times
Been thanked: 48 times

Re: Блок живлення з електронного трансформатору

Повідомлення Freddy »

Як рахували кількість витків ?  
Відповісти