Ламповий TRX без комутації гетеродинів

oldPsyho
Повідомлень: 634
З нами з: П'ят жовтня 14, 2022 4:13 pm
Звідки: KO40ig
Позивний: UR5XOU
Has thanked: 184 times
Been thanked: 70 times

Re: Ламповий TRX без комутації гетеродинів

Повідомлення oldPsyho »

Ver 0.4a )))
 
Вкладення
Screenshot_2025-09-25-13-22-09_3440x1440.png
serge_m
Повідомлень: 121
З нами з: Пон лютого 17, 2025 8:10 pm
Has thanked: 55 times
Been thanked: 50 times

Re: Ламповий TRX без комутації гетеродинів

Повідомлення serge_m »

Спробуйте все ж таки скористатися автомассою.
Зробіть копію файла для експеримента. В ній видаліть той земляний полігон який ви руками тягаєте. Натисніть кнопку "автомасса" - на скріні нижче обвів червоним і виставте бажаний зазор між масою і дорожками/п'ятаками в полі обведеному зеленим.
Автомасса.png
Автомасса.png (25.28 Кіб) Переглянуто 92234 разів
 Не сподобається - поверніться в початковий файл

 
 
oldPsyho
Повідомлень: 634
З нами з: П'ят жовтня 14, 2022 4:13 pm
Звідки: KO40ig
Позивний: UR5XOU
Has thanked: 184 times
Been thanked: 70 times

Re: Ламповий TRX без комутації гетеродинів

Повідомлення oldPsyho »

Жах що коїться))

P.S. Але чогось мені здається, що ота "земля" стала на протилежний бік плати....
 
 
Вкладення
Screenshot_2025-09-25-14-24-15_3440x1440.png
Ігор Віт.
Повідомлень: 79
З нами з: Вів червня 18, 2024 6:44 pm
Has thanked: 8 times
Been thanked: 24 times

Re: Ламповий TRX без комутації гетеродинів

Повідомлення Ігор Віт. »

oldPsyho писав: Чет вересня 25, 2025 1:23 pm Ver 0.4a )))
 




 
Вам, мабуть, і самому сподобався цей варіант?)) 
Особисто мені подобається.
Єдине... Струм розжарення двох ламп біля 600 мА. Можливо, треба зробити провідники накалу більш широкими?

Ай! пропусив одну річ... в лампових схемах, при живленні накалу змінним струмом дуже рекомендується заземляти один із виводів накалу. Це зведе на нуль фон. 
 
 
 
 
UR5FFR
Повідомлень: 1422
З нами з: Пон вересня 12, 2022 4:04 pm
Has thanked: 130 times
Been thanked: 817 times

Re: Ламповий TRX без комутації гетеродинів

Повідомлення UR5FFR »

Так набагато краще. Дуже рекомендую тулзу для розрахунків по платам https://saturnpcb.com/saturn-pcb-toolkit
oldPsyho
Повідомлень: 634
З нами з: П'ят жовтня 14, 2022 4:13 pm
Звідки: KO40ig
Позивний: UR5XOU
Has thanked: 184 times
Been thanked: 70 times

Re: Ламповий TRX без комутації гетеродинів

Повідомлення oldPsyho »

Ігор писав:Чет січня 01, 1970 4:20 am
oldPsyho писав: Чет вересня 25, 2025 1:23 pm Ver 0.4a )))
 







 
Вам, мабуть, і самому сподобався цей варіант?)) 
Особисто мені подобається.
Єдине... Струм розжарення двох ламп біля 600 мА. Можливо, треба зробити провідники накалу більш широкими?

Ай! пропусив одну річ... в лампових схемах, при живленні накалу змінним струмом дуже рекомендується заземляти один із виводів накалу. Це зведе на нуль фон. 
 
 
 
 



 
Доріжки 1.5мм шириною, по розрахункам там до 2.5А витримують. Заземлити один з виводів не важко. Але, на багатьох схемах (наприклад лампові магнітофони Дніпро) бачив що паралельно накалу ставлять змінний резистор на 100-470ом і движок садять на землю або на катод вихідної лампи, регулюючи який, прибирали фон.
 
ось наприклад:
 
Вкладення
aydas.png
oldPsyho
Повідомлень: 634
З нами з: П'ят жовтня 14, 2022 4:13 pm
Звідки: KO40ig
Позивний: UR5XOU
Has thanked: 184 times
Been thanked: 70 times

Re: Ламповий TRX без комутації гетеродинів

Повідомлення oldPsyho »

UR5FFR писав: Чет вересня 25, 2025 7:43 pm Так набагато краще. Дуже рекомендую тулзу для розрахунків по платам https://saturnpcb.com/saturn-pcb-toolkit

 
Для цих цілей використовую андроід додаток Electrodoc. При тій довжині доріжок на платі, рекомендована ширина доріжок - 0.4мм))
 
oldPsyho
Повідомлень: 634
З нами з: П'ят жовтня 14, 2022 4:13 pm
Звідки: KO40ig
Позивний: UR5XOU
Has thanked: 184 times
Been thanked: 70 times

Re: Ламповий TRX без комутації гетеродинів

Повідомлення oldPsyho »

Ось ще цікавий варіант, тут на движок резюка подається 22-27в з дільника.
 
Вкладення
astra-4.png
serge_m
Повідомлень: 121
З нами з: Пон лютого 17, 2025 8:10 pm
Has thanked: 55 times
Been thanked: 50 times

Re: Ламповий TRX без комутації гетеродинів

Повідомлення serge_m »

oldPsyho писав: Чет вересня 25, 2025 2:25 pm

P.S. Але чогось мені здається, що ота "земля" стала на протилежний бік плати....
 
 


 
Ні. Зворотній бік плати синій.

PS. Регулярно замовляю плати в Китаї. Якщо захочете - зможу вашу плату замовити в кількості 5 штук. Але для виробництва плату ще треба причесати.
 
oldPsyho
Повідомлень: 634
З нами з: П'ят жовтня 14, 2022 4:13 pm
Звідки: KO40ig
Позивний: UR5XOU
Has thanked: 184 times
Been thanked: 70 times

Re: Ламповий TRX без комутації гетеродинів

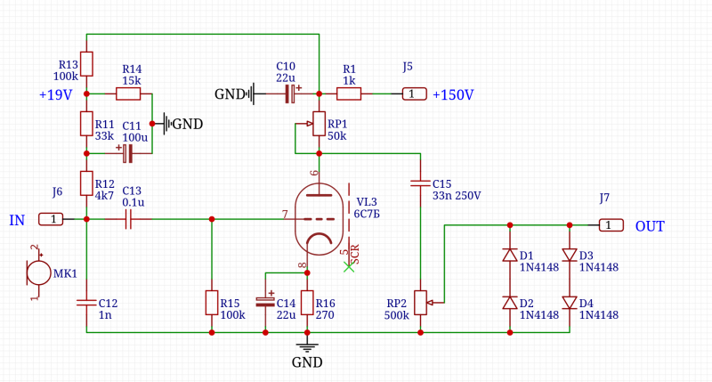
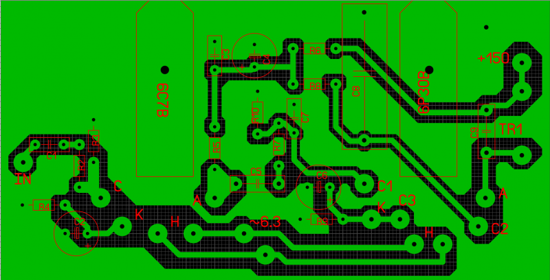
Повідомлення oldPsyho »

До купи ще й мікрофонний підсилювач. Правда живлення для мікрофону взяв з анодного.
 
Вкладення
Screenshot 2025-09-26 at 18-01-16 EasyEDA (стандарт) — Простой и мощный инструмент для проектирования электронных схем.png
Screenshot_2025-09-26-18-01-21_3440x1440.png
Відповісти