Ламповий TRX без комутації гетеродинів

UR5VFT
Повідомлень: 440
З нами з: Вів січня 17, 2023 4:22 pm
Позивний: UR5VFT
Has thanked: 399 times
Been thanked: 92 times

Re: Ламповий TRX без комутації гетеродинів

Повідомлення UR5VFT »

oldPsyho писав: П'ят квітня 11, 2025 8:45 pm
UR5VFT писав: П'ят квітня 11, 2025 7:26 pm


 
P.S. то не не звичайні стабілітрони а супресори))
 
 
 
 




 
- знову. вам потрібні стабілітрони. а не Супресор, як і стабілітрон, пропускає струм у зворотному напрямку лише при перевищенні певної напруги. Але, на відміну стабилитрона, супресор призначений  не задля стабілізації напруги, а захисту від перенапруг, особливо від різких імпульсних стрибків.  73!
 
 
 
oldPsyho
Повідомлень: 584
З нами з: П'ят жовтня 14, 2022 1:13 pm
Звідки: KO40ig
Позивний: UR5XOU
Has thanked: 169 times
Been thanked: 56 times

Re: Ламповий TRX без комутації гетеродинів

Повідомлення oldPsyho »

Продовжуємо))

Для трансивера знайшов корпус від В7-16, корпус гарний, але БЖ не влізає, тому вирішив сам блок робити окремо.
Тепер стало питання, як його під'єднувати до трансивера, так як напруг декілька, і всі в одному роз'ємі напевно не варто пускати...

P.S. Напруги: +650 на вихідний каскад, +230 туди ж, +150 анодне на сам трансивер, +25 на керування і накал (на вихідний каскад накал окремо).
UR5VFT
Повідомлень: 440
З нами з: Вів січня 17, 2023 4:22 pm
Позивний: UR5VFT
Has thanked: 399 times
Been thanked: 92 times

Re: Ламповий TRX без комутації гетеродинів

Повідомлення UR5VFT »

- а чи не простіше знайти інший корпус. колись був ДІ з окремим БП. анодне кабельком рк75 на вч роз'єм. інші напруги на загальний роз'єм. дуже незручно користуватися.
 
 
oldPsyho
Повідомлень: 584
З нами з: П'ят жовтня 14, 2022 1:13 pm
Звідки: KO40ig
Позивний: UR5XOU
Has thanked: 169 times
Been thanked: 56 times

Re: Ламповий TRX без комутації гетеродинів

Повідомлення oldPsyho »

Знайти підходящий корпус таки важко....

Чи може, влізе?)

 
Вкладення
photo_2025-05-19_17-45-12.jpg
UR5VFT
Повідомлень: 440
З нами з: Вів січня 17, 2023 4:22 pm
Позивний: UR5VFT
Has thanked: 399 times
Been thanked: 92 times

Re: Ламповий TRX без комутації гетеродинів

Повідомлення UR5VFT »

- ні не влізе якщо дві 29. або корпус більше або два корпуси тр і бп з підсилювачем.. 73!
 - https://gertruda.com.ua/corps/page_2
 
oldPsyho
Повідомлень: 584
З нами з: П'ят жовтня 14, 2022 1:13 pm
Звідки: KO40ig
Позивний: UR5XOU
Has thanked: 169 times
Been thanked: 56 times

Re: Ламповий TRX без комутації гетеродинів

Повідомлення oldPsyho »

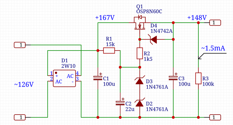
Обломився мені ТАН-41. 
Зробив стаб +150в. Але... видає трохи нижчу напругу.
 
 
Вкладення
Screenshot 2025-09-19 at 15-09-26 EasyEDA (стандарт) — Простой и мощный инструмент для проектирования электронных схем.png
photo_2025-09-19_14-58-08.jpg
UR5FFR
Повідомлень: 1199
З нами з: Пон вересня 12, 2022 1:04 pm
Has thanked: 80 times
Been thanked: 625 times

Re: Ламповий TRX без комутації гетеродинів

Повідомлення UR5FFR »

oldPsyho писав: П'ят вересня 19, 2025 12:10 pm Обломився мені ТАН-41. 
Зробив стаб +150в. Але... видає трохи нижчу напругу.

 
Стаби по такій схемі видають напругу меншу ніж на затворі/базі транзистора на величину падіння напруги затвор-витік  (2-3в) або база-емітер (~0,7в).
 
oldPsyho
Повідомлень: 584
З нами з: П'ят жовтня 14, 2022 1:13 pm
Звідки: KO40ig
Позивний: UR5XOU
Has thanked: 169 times
Been thanked: 56 times

Re: Ламповий TRX без комутації гетеродинів

Повідомлення oldPsyho »

UR5FFR писав: П'ят вересня 19, 2025 3:03 pm
oldPsyho писав: П'ят вересня 19, 2025 12:10 pm Обломився мені ТАН-41. 
Зробив стаб +150в. Але... видає трохи нижчу напругу.


 
Стаби по такій схемі видають напругу меншу ніж на затворі/базі транзистора на величину падіння напруги затвор-витік  (2-3в) або база-емітер (~0,7в).
 

 
Там різниця більше 10в
 
oldPsyho
Повідомлень: 584
З нами з: П'ят жовтня 14, 2022 1:13 pm
Звідки: KO40ig
Позивний: UR5XOU
Has thanked: 169 times
Been thanked: 56 times

Re: Ламповий TRX без комутації гетеродинів

Повідомлення oldPsyho »

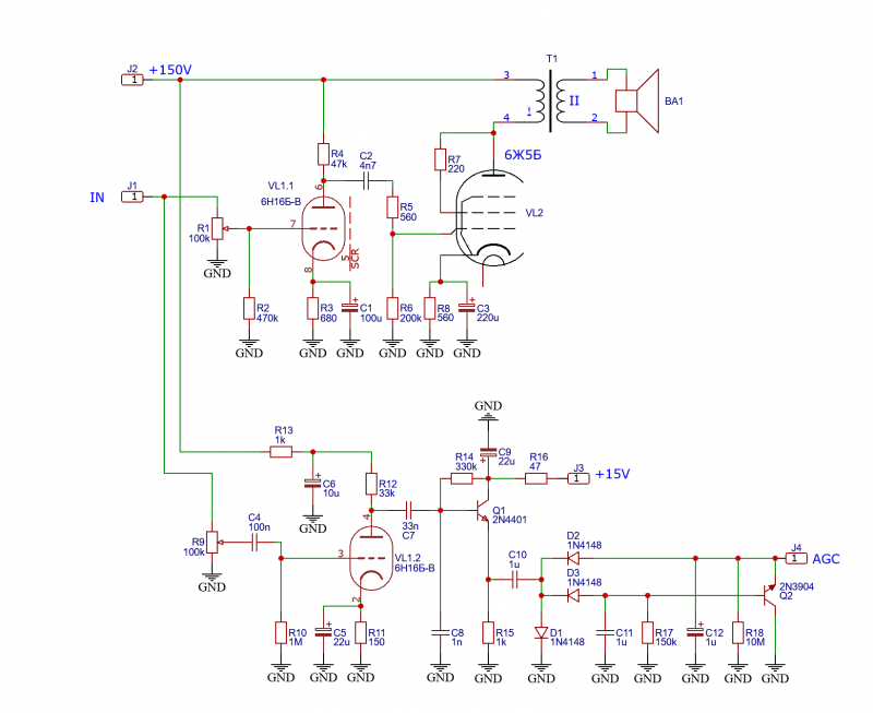
Зважаючи на те, що корпус в мене геть невеликого розміру, вирішив переробити схему на надмініатюрні лампи. Ось схема ПНЧ та АРП.
 
 
 
Вкладення
af-agc1.png
UR5FFR
Повідомлень: 1199
З нами з: Пон вересня 12, 2022 1:04 pm
Has thanked: 80 times
Been thanked: 625 times

Re: Ламповий TRX без комутації гетеродинів

Повідомлення UR5FFR »

Це ти несщастну 6Ж5Б у тріодний режим вирішив загнати, чи що? Навіщо ти так з нею? 
Відповісти