Блок живлення з електронного трансформатору

UR5FFR
Повідомлень: 1304
З нами з: Пон вересня 12, 2022 4:04 pm
Has thanked: 105 times
Been thanked: 712 times

Re: Блок живлення з електронного трансформатору

Повідомлення UR5FFR »

Як варіант - збільшити номінал R13 до 4-6ом. Треба було спочатку з рідним трансом запустити
oldPsyho
Повідомлень: 620
З нами з: П'ят жовтня 14, 2022 4:13 pm
Звідки: KO40ig
Позивний: UR5XOU
Has thanked: 177 times
Been thanked: 68 times

Re: Блок живлення з електронного трансформатору

Повідомлення oldPsyho »

UR5FFR писав: Чет вересня 11, 2025 6:18 pm Як варіант - збільшити номінал R13 до 4-6ом. Треба було спочатку з рідним трансом запустити



 
Первичка та кільце там рідні. Єдине що змінилось - це вторичка. Підняв номінал до 5.5 ома - все так же гріється без навантаження. І що цікаво - в першу чергу починають грітися конденсатори С4 та С5, потім в слід за ними вже самі транзистори.
 
 
 
UR5FFR
Повідомлень: 1304
З нами з: Пон вересня 12, 2022 4:04 pm
Has thanked: 105 times
Been thanked: 712 times

Re: Блок живлення з електронного трансформатору

Повідомлення UR5FFR »

Без навантаження воно може грітися тільки там сквозний струм через транзистори. Але чому він там з'являється я не знаю. Можна осцилографом через дільник високомний подивитися що відбувається на базах транзисторів та на емітерному резисторі та шукати чому гріється. Я в імпульніках не дуже великий спец тому навряд чи змогу допомогти
oldPsyho
Повідомлень: 620
З нами з: П'ят жовтня 14, 2022 4:13 pm
Звідки: KO40ig
Позивний: UR5XOU
Has thanked: 177 times
Been thanked: 68 times

Re: Блок живлення з електронного трансформатору

Повідомлення oldPsyho »

Ну, трохи питання вирішене, на штатних радіаторах гріється, але не так швидко. Поставлю радіатори побільше, навантажу вторички до розрахункових струмів і на годинку залишу. Бахне чи ні))

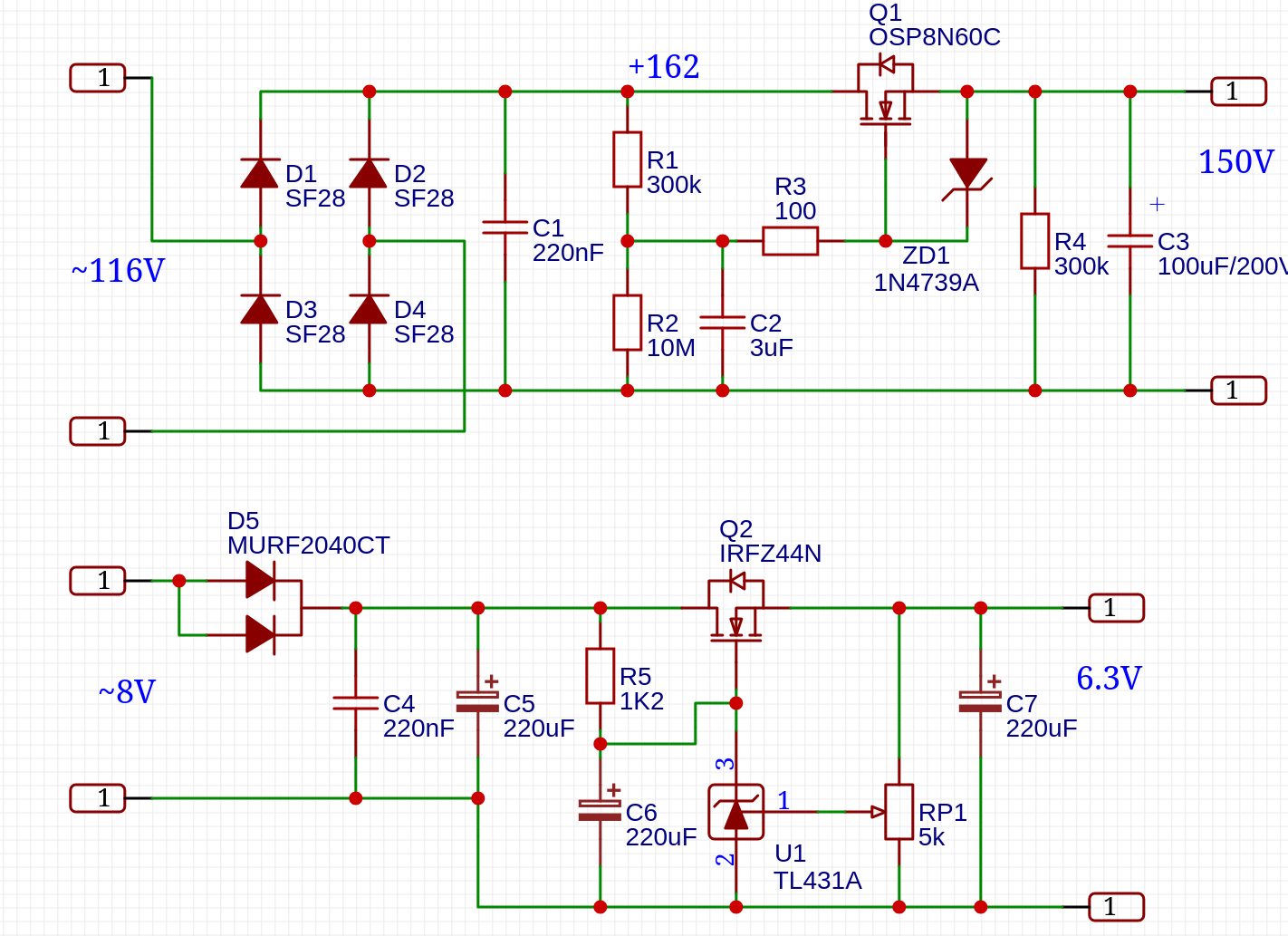
тепер на рахунок випрямляча до нього. Накидав такий варіант:
 
Вкладення
При ємності С2 в 3мкф, рівень пульсацій під навантаженням десь 15мв.
При ємності С2 в 3мкф, рівень пульсацій під навантаженням десь 15мв.
UR5FFR
Повідомлень: 1304
З нами з: Пон вересня 12, 2022 4:04 pm
Has thanked: 105 times
Been thanked: 712 times

Re: Блок живлення з електронного трансформатору

Повідомлення UR5FFR »

Ну начебто повинно працювати. Для накалу я б поставив будь який імпульсний дцдц китайський. Не феншуй але буде вище кпд та менше грітися.
sirop
Повідомлень: 17
З нами з: Пон березня 11, 2024 11:06 am
Has thanked: 1 time
Been thanked: 12 times

Re: Блок живлення з електронного трансформатору

Повідомлення sirop »

UR5FFR писав: Пон вересня 15, 2025 10:33 am Ну начебто повинно працювати. Для накалу я б поставив будь який імпульсний дцдц китайський. Не феншуй але буде вище кпд та менше грітися.

 
Єсть такий досвід, 3 шт ГУ50, накал включив від імпульсного блока 12в 5А .
Працювало, але при включенні імпульсник цикав секунд 10, і тільки після цього починав нормально працювати. Замінив на 12в 10А , цикать почав 5 сек . 
В цілому все ок, окрім такої неприємності.
Міряв опір накалу, шось біля 1 ом, може не точно, але дуже мало, це на холодних лампах.

 
oldPsyho
Повідомлень: 620
З нами з: П'ят жовтня 14, 2022 4:13 pm
Звідки: KO40ig
Позивний: UR5XOU
Has thanked: 177 times
Been thanked: 68 times

Re: Блок живлення з електронного трансформатору

Повідомлення oldPsyho »

sirop писав: Пон вересня 15, 2025 6:16 pm
UR5FFR писав: Пон вересня 15, 2025 10:33 am Ну начебто повинно працювати. Для накалу я б поставив будь який імпульсний дцдц китайський. Не феншуй але буде вище кпд та менше грітися.


 
Єсть такий досвід, 3 шт ГУ50, накал включив від імпульсного блока 12в 5А .
Працювало, але при включенні імпульсник цикав секунд 10, і тільки після цього починав нормально працювати. Замінив на 12в 10А , цикать почав 5 сек . 
В цілому все ок, окрім такої неприємності.
Міряв опір накалу, шось біля 1 ом, може не точно, але дуже мало, це на холодних лампах.

 

 
Теоретично, можна було поставити послідовно з накалом NTC термістор ом на 20. 
 
UR5FFR
Повідомлень: 1304
З нами з: Пон вересня 12, 2022 4:04 pm
Has thanked: 105 times
Been thanked: 712 times

Re: Блок живлення з електронного трансформатору

Повідомлення UR5FFR »

oldPsyho писав: Сер вересня 17, 2025 10:58 am Теоретично, можна було поставити послідовно з накалом NTC термістор ом на 20. 
 
А чому теоретично? Термістор буде обмежувати струм при включенні. Цілком розумне рішення. Але треба його підібрати по параметрам
 
oldPsyho
Повідомлень: 620
З нами з: П'ят жовтня 14, 2022 4:13 pm
Звідки: KO40ig
Позивний: UR5XOU
Has thanked: 177 times
Been thanked: 68 times

Re: Блок живлення з електронного трансформатору

Повідомлення oldPsyho »

UR5FFR писав: П'ят вересня 19, 2025 6:05 pm
oldPsyho писав: Сер вересня 17, 2025 10:58 am Теоретично, можна було поставити послідовно з накалом NTC термістор ом на 20. 

 
А чому теоретично? Термістор буде обмежувати струм при включенні. Цілком розумне рішення. Але треба його підібрати по параметрам
 

 
А тому що я так не пробував))
 
Відповісти