Вихідний каскад трансивера мікрон .

UR5FFR
Повідомлень: 1450
З нами з: Пон вересня 12, 2022 4:04 pm
Has thanked: 132 times
Been thanked: 845 times

Re: Вихідний каскад трансивера мікрон .

Повідомлення UR5FFR »

Андрій_UR3ILF писав: Нед червня 08, 2025 2:56 pm КТ912 100 ватт до 20МГц без проблем. На НЧ вони качаються чудово. Просто вони не моднi та не вбиваються. 
Подивився - просять по 250грн/шт за них - 500грн пара. За ці гроши можна взяти СВЧ мосфети та викачати з них 100Вт.
 
UR5VFT
Повідомлень: 585
З нами з: Вів січня 17, 2023 6:22 pm
Позивний: UR5VFT
Has thanked: 578 times
Been thanked: 127 times

Re: Вихідний каскад трансивера мікрон .

Повідомлення UR5VFT »

Андрій_UR3ILF писав: Нед червня 08, 2025 2:56 pm
 

:mrgreen:
Бiльше 50ватт менi особисто з трансивера не треба. далi лампи.

 
можна й менше. у мене відмінно працював гібрид з кп901 у мене - кп904 у друга - і 2-гу72.
Ur5ydw
Повідомлень: 48
З нами з: Вів вересня 13, 2022 9:21 pm
Позивний: Ur5ydw
Has thanked: 34 times
Been thanked: 37 times

Re: Вихідний каскад трансивера мікрон .

Повідомлення Ur5ydw »

Андрій_UR3ILF писав: Нед червня 08, 2025 2:50 pm
Ur5ydw писав: Чет червня 05, 2025 11:54 pm(а в особистих одразу відправили на форум до братів лишньохромосомних).. нічого дивного в цьому не має, абсолютно...як і не має нічого дивного в тому що більшість з повторювачів не осмілилось навіть осцилограф на вихід тикнути,і дивного нічого немає в тому що ще велика частина робила виміри без ФНЧ,або з одним єдиним на 30мгц...те саме відноситься і до тих хто висновки зробив по струму споживання поділивши підводиму навпіл...саме цікаве що конструкція на двох рд16 чудово описана і вилизана є у Андрія на сайті...
на відео перероблений каскад від морського трансивера sailor 250...в ньому стоять транзистори які сумарно можуть віддати майже кіловат,але інженери обмежили йому потужність в 250 пікової(дивно нащо),озброївшись приладами-визначив максимальну можливу з нормальним імд,переробив захисти,керування та інше , засунув в коробку,ну і трохи прийшлось прошивку контролера переробити...
 


 
Я в особистi не писав. Якщо написали тут про це то вказуйте хто. Щоб люди не думали не вiрно. 
  Не саморобне у вас. Ну ок. То може  покажете вимiри IMD вашi. Дуже цiкаво...
 

 
Ну ось вам саморобне.,тут без блоку Фнч пішов в іншу конструкцію..200 ватт на 3,5мгц ,120на 29мгц(потужність для цілодобової роботи без примусового охолодження)
...Зробити потужній підсилювач не є проблема,а ось з захистами та контролем там роботи більше ніж з усім іншим...добре тема не про те, я перепрошую за офтоп.
 
Вкладення
IMG_20250608_215322.jpg
Андрій_UR3ILF
Повідомлень: 103
З нами з: Суб жовтня 01, 2022 6:36 pm
Звідки: Царичанка
Позивний: UR3ILF
Has thanked: 21 time
Been thanked: 76 times
Контактна інформація:

Re: Вихідний каскад трансивера мікрон .

Повідомлення Андрій_UR3ILF »

UR5FFR писав: Нед червня 08, 2025 3:22 pmПодивився - просять по 250грн/шт за них - 500грн пара. За ці гроши можна взяти СВЧ мосфети та викачати з них 100Вт.
 

 
Ого. А я в стабiлiзатори ставлю як и КТ921 в блок живлення. Крiпити на корпус без iзолювання. Маю ще запаси. СВЧ також лежать с розбiрки але на ФНЧ  конденсаторiв нема. Катушки без кiлець можливо обiйтися.  Тому я за ГУ29 або ГУ50. Надiйно та ще поки що доступно. 
UR5VFT
Повідомлень: 585
З нами з: Вів січня 17, 2023 6:22 pm
Позивний: UR5VFT
Has thanked: 578 times
Been thanked: 127 times

Re: Вихідний каскад трансивера мікрон .

Повідомлення UR5VFT »

- та колись були часи. завжди брали багато транзисторів у Макіївці на базарі вночі з ліхтариками ходили в провулках поки менти не розганяли 73!
 
Ur5ydw
Повідомлень: 48
З нами з: Вів вересня 13, 2022 9:21 pm
Позивний: Ur5ydw
Has thanked: 34 times
Been thanked: 37 times

Re: Вихідний каскад трансивера мікрон .

Повідомлення Ur5ydw »

Андрій_UR3ILF писав: Нед червня 08, 2025 11:58 pm
UR5FFR писав: Нед червня 08, 2025 3:22 pmПодивився - просять по 250грн/шт за них - 500грн пара. За ці гроши можна взяти СВЧ мосфети та викачати з них 100Вт.
 


 
Ого. А я в стабiлiзатори ставлю як и КТ921 в блок живлення. Крiпити на корпус без iзолювання. Маю ще запаси. СВЧ також лежать с розбiрки але на ФНЧ  конденсаторiв нема. Катушки без кiлець можливо обiйтися.  Тому я за ГУ29 або ГУ50. Надiйно та ще поки що доступно. 

 
До 100-150 ватт ксо працюють..
Це фнч до підсилювача на двох кт971 чи 970...(З пари виходило 170-190 ватт на 3,5мгц CW)
Вкладення
IMG_20250609_120859.jpg
IMG_20250609_120859.jpg (43.99 Кіб) Переглянуто 98400 разів
Freddy
Повідомлень: 304
З нами з: П'ят лютого 10, 2023 7:00 pm
Has thanked: 26 times
Been thanked: 52 times

Re: Вихідний каскад трансивера мікрон .

Повідомлення Freddy »

Deleted 
 
Freddy
Повідомлень: 304
З нами з: П'ят лютого 10, 2023 7:00 pm
Has thanked: 26 times
Been thanked: 52 times

Re: Вихідний каскад трансивера мікрон .

Повідомлення Freddy »

Хтось робив вхідний трансформатор таким способом як на фото ? Чи можна таке використати в вихідному каскаді трансивера мікрон
hq720.jpg
hq720.jpg (50.78 Кіб) Переглянуто 89502 разів
 ?
 
Freddy
Повідомлень: 304
З нами з: П'ят лютого 10, 2023 7:00 pm
Has thanked: 26 times
Been thanked: 52 times

Re: Вихідний каскад трансивера мікрон .

Повідомлення Freddy »

SIMON писав: Пон червня 02, 2025 8:29 pm колись збирав,давненько це було. нормально працює й досі-використовую як драйвер для УМ на ИРФах. трансформатор на 202 амідоні 1:3 мгтф 0,35 вроді. до конструктиву питань нема взагалі. якщо треба  знайду і сфотаю.
 

 
Можете поділитися данними катушки L3 ? Який діаметр намотки  і кількість витків ?
SIMON
Повідомлень: 18
З нами з: Чет травня 01, 2025 8:40 pm
Been thanked: 7 times

Re: Вихідний каскад трансивера мікрон .

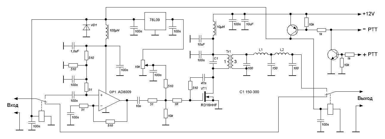
Повідомлення SIMON »

 якщо мова про схему з першої сторінки, то не зрозуміло хто там L3.
у мене зроблено по такій схемі
pa_rd16.jpg
 вигляд має такий
 
 
Фото-0024.jpg
 
 
 
Відповісти