BJT design

Відповісти
oldPsyho
Повідомлень: 585
З нами з: П'ят жовтня 14, 2022 1:13 pm
Звідки: KO40ig
Позивний: UR5XOU
Has thanked: 169 times
Been thanked: 57 times

BJT design

Повідомлення oldPsyho »

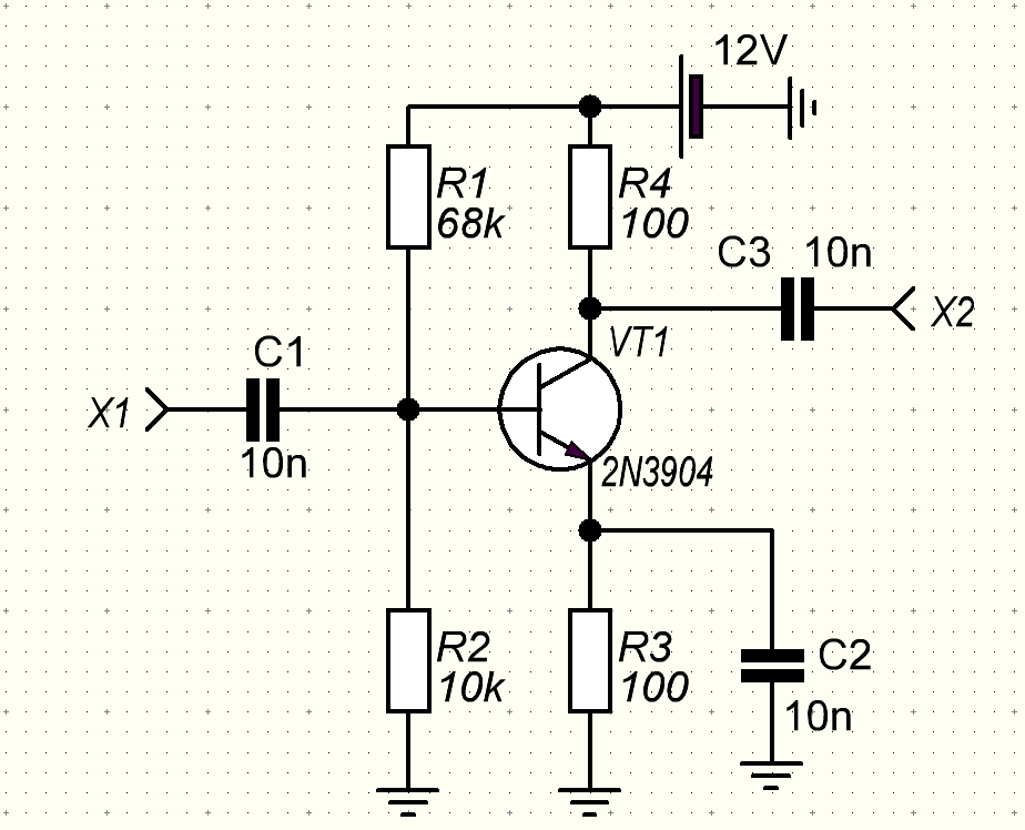
Згадав я тут давню розмову з Андрієм, на рахунок розрахунку каскадів з ОЕ/ОБ/ОК
Спробував розрахувати каскад з ОЕ))

Напруга на ємітері  Ue - 0.56в
Коєфіціент підсилення h21e - 400

Струм ємітера Ue/R3
Ie = 0.56/0.1 = 5.6mA

Знаходимо опір ємітерного переходу 25mv/Іе
(25mv це теплова напруга PN переходу при кімнатній температурі 25 градусів)
re = 25/5.6 =  4.5ом

Вхідний опір буде re(h21e+1)
Rвх = 4.5(400+1) = 1804 ом
 
Вихідний же опір в такому включені буде визначатися номіналом R4 - Rвих = 1к

P.S. Вроді правильно порахував...
 
Вкладення
OE.png
UR5FFR
Повідомлень: 1204
З нами з: Пон вересня 12, 2022 1:04 pm
Has thanked: 82 times
Been thanked: 634 times

Re: BJT design

Повідомлення UR5FFR »

oldPsyho писав: Чет серпня 07, 2025 10:37 pm Вхідний опір буде re(h21e+1)
Rвх = 4.5(400+1) = 1804 ом
Це ті порахував вхідний опір транзистора. Треба ще добавити R1R2. По змінному струму вони включені паралельно Rвх. Тому повний вхідний опір буде дорівнювати Rвх' = Rвх | R1 | R2 = 1 / (1/Rвх + 1/R1 + 1/R2) = 1495ом
oldPsyho писав: Чет серпня 07, 2025 10:37 pm Вихідний же опір в такому включені буде визначатися номіналом R4 - Rвих = 1к

 
Вихідний опір буде дорівнювати R4 до якого паралельно підключено внутрішній вихідний опір транзистора, який дуже великий, бо транзистор - це по суті генератор струму, а генератор струму має дуже великий внутрішній опір.
Тому вихідний опір приблизно дорівнює R4 та становить 100ом

На ВЧ треба враховувати ємності і вхідний опір зменшується Rвх' = Rвх | R1 | R2 | Xвх | Xmil
Тут Xвх - це реактанс вхідної ємності транзистора на потрібній частоті.
Xmil - це реактанс який додає ефект Міллера. Дорівнює прохідний ємності помноженої на коефіцієнт підсилення +1.
Детальніше це є тут: Работа транзистора на высоких частотах
 
Відповісти