Простий транзисторний трансивер Бджілка (BeeJT TRX)

UR5FFR
Повідомлень: 1388
З нами з: Пон вересня 12, 2022 4:04 pm
Has thanked: 122 times
Been thanked: 784 times

Re: Простий транзисторний трансивер Бджілка (BeeJT TRX)

Повідомлення UR5FFR »

Відкрив проєкти з печатками. Посилання у пості с навігацією по схемам.
З печатками уважніше бо деякі зроблено з розміщенням компонентів на top-layer, а деякі на bottom. Якщо робити плати по герберам то це не є проблемою, але для ЛУТ треба дивитися уважніше та віддзеркалювати за потреби.
 
Maksym
Повідомлень: 22
З нами з: П'ят серпня 16, 2024 12:30 pm
Позивний: UR1CDR
Has thanked: 86 times
Been thanked: 14 times

Re: Простий транзисторний трансивер Бджілка (BeeJT TRX)

Повідомлення Maksym »

Maksym писав: П'ят червня 20, 2025 11:46 pm Також зробив КФ і розпаяв ланцюги узгодження. Виміри робив з допомогою pico NWTIMG_20250620_2331522.jpg IMG_20250620_233816.jpg
Ось на фото графік із ємностями у фільтрі по 33пФScreenshot 2025-06-16 174425.pngТут додав паралельно до ємностей у фільтрі по 3,3пФ ємності з намірами трішки земеншити смугу пропускання, але щось пішло не так. Буду розбиратисьScreenshot 2025-06-20 222609.png
 
 
 
 
 
 




 
Проблема була в тому, як і сказав Андрій, що один конденсатор був КЗ. 
Отже, паралельно додав по 2,4 пФ, отримав полосу 2,78 кГц по рівню -6дБ:
KF 33pF+2,4pF.png
Наступні - по 3,3 пФ, отримав полосу в 2,7кГц по рівню -6дБ:
KF 33pF+3,3pF.png
Залишу так, і вважатиму цю плату доробленою:
IMG_20250621_150244.jpg
 
 
 
 
oldPsyho
Повідомлень: 634
З нами з: П'ят жовтня 14, 2022 4:13 pm
Звідки: KO40ig
Позивний: UR5XOU
Has thanked: 184 times
Been thanked: 70 times

Re: Простий транзисторний трансивер Бджілка (BeeJT TRX)

Повідомлення oldPsyho »

UR5VFT писав: Суб квітня 19, 2025 6:18 pm - Шкода. думаю, у багатьох є такі запаси. Застосування знайдеться для погодження з 50 омами вже є варіанти. спробую зібрати на макетці см 4053. Диплексер. уч 903 . емф і все інше за Вашою схемою ..73!
 

 
Добрі запаси, комплектик собі можна у вас придбати?
Freddy
Повідомлень: 276
З нами з: П'ят лютого 10, 2023 7:00 pm
Has thanked: 23 times
Been thanked: 46 times

Re: Простий транзисторний трансивер Бджілка (BeeJT TRX)

Повідомлення Freddy »

Зображення

Чи можна замінити реле на мультмплексори 74LVC3157? 
UR5FFR
Повідомлень: 1388
З нами з: Пон вересня 12, 2022 4:04 pm
Has thanked: 122 times
Been thanked: 784 times

Re: Простий транзисторний трансивер Бджілка (BeeJT TRX)

Повідомлення UR5FFR »

Freddy писав: Нед липня 20, 2025 4:22 pm Чи можна замінити реле на мультмплексори 74LVC3157?
Без суттєвої переробки схеми - не можна
efm
Повідомлень: 16
З нами з: Пон липня 14, 2025 2:39 am
Has thanked: 1 time
Been thanked: 7 times
Контактна інформація:

Re: Простий транзисторний трансивер Бджілка (BeeJT TRX)

Повідомлення efm »

BL68 писав: Нед травня 11, 2025 3:30 pm
Freddy писав: Суб травня 10, 2025 8:29 pmПідтримую в тому що від лайоута треба відходити. Сам починав з нього ще в шкільні роки і дуже довго на ньому сидів , а потім недавно  з матюками переліз на кікад( хотів на альтіум але немає можливості скачати програму щоб без грошів ) Було тяжко з початку а тепер дивлюся на той лайоут як на г ... . Якщо ніколи не вилазити з лут то може лайоут і добре але якщо діло доходить до заводських плат то це ж...  я б дітей починав вчити з кікад . Основи правильні закладаються . А діти вони все хватають швидко , головне закласти правильний фундамент . 
 
А не хочете спробувати EAGLE? Безкоштовний і виробники гербери з ньго приймають без проблем.
 
Є український DipTrace. Окрім Gerber, є імпорт файлів KiCad/Eagle/Altium/EasyEDA та експорт файлів Eagle. Завантаження без реєстрації. Архівні інсталятори Eagle 7.7 для завантаження без реєстрації.
Sergii
Повідомлень: 64
З нами з: Вів листопада 29, 2022 10:58 am
Has thanked: 46 times
Been thanked: 31 time

Re: Простий транзисторний трансивер Бджілка (BeeJT TRX)

Повідомлення Sergii »

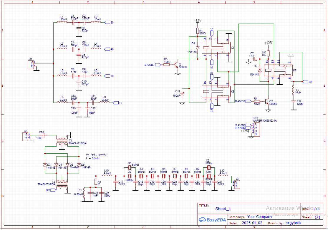
Намагаюся робити таким чином.
 
rfbee.png
 
rfbee.jpg
 Цікавить, який струм краще подавати на змишувач з si5351.
 
 
 
 
UR5FFR
Повідомлень: 1388
З нами з: Пон вересня 12, 2022 4:04 pm
Has thanked: 122 times
Been thanked: 784 times

Re: Простий транзисторний трансивер Бджілка (BeeJT TRX)

Повідомлення UR5FFR »

Sergii писав: П'ят вересня 12, 2025 11:04 am Цікавить, який струм краще подавати на змишувач з si5351.
Максимальний 8мА

 
Sergii
Повідомлень: 64
З нами з: Вів листопада 29, 2022 10:58 am
Has thanked: 46 times
Been thanked: 31 time

Re: Простий транзисторний трансивер Бджілка (BeeJT TRX)

Повідомлення Sergii »

UR5FFR писав: П'ят вересня 12, 2025 1:03 pm
=0.95emМаксимальний 8мА
 


 
З підвищенням струму шум не збильшується?
І яка бажано щоб була индуктивність трансформаторів змішувача?
 
UR5FFR
Повідомлень: 1388
З нами з: Пон вересня 12, 2022 4:04 pm
Has thanked: 122 times
Been thanked: 784 times

Re: Простий транзисторний трансивер Бджілка (BeeJT TRX)

Повідомлення UR5FFR »

Sergii писав: П'ят вересня 12, 2025 1:25 pm З підвищенням струму шум не збильшується?
І яка бажано щоб була индуктивність трансформаторів змішувача?
За шум не перевіряв - якщо є бажання то можете самі поекспериментувати.
Індуктивність обмотки вибираємо так щоб її реактанс на найнижчій робочій частоті перевищував опір навантаження у 10 разів. Тобто для 50омних ланцюгів повинні мати 500ом. Якщо працюємо від 160м (1.8МГц) то це 44uH. Для нижчого бенду 80м - у двічі менша, 22uH
Відповісти