- знову. вам потрібні стабілітрони. а не Супресор, як і стабілітрон, пропускає струм у зворотному напрямку лише при перевищенні певної напруги. Але, на відміну стабилитрона, супресор призначений не задля стабілізації напруги, а захисту від перенапруг, особливо від різких імпульсних стрибків. 73!
Ламповий TRX без комутації гетеродинів
-
UR5VFT
- Повідомлень: 492
- З нами з: Вів січня 17, 2023 6:22 pm
- Позивний: UR5VFT
- Has thanked: 468 times
- Been thanked: 99 times
Re: Ламповий TRX без комутації гетеродинів
-
oldPsyho
- Повідомлень: 622
- З нами з: П'ят жовтня 14, 2022 4:13 pm
- Звідки: KO40ig
- Позивний: UR5XOU
- Has thanked: 177 times
- Been thanked: 70 times
Re: Ламповий TRX без комутації гетеродинів
Продовжуємо))
Для трансивера знайшов корпус від В7-16, корпус гарний, але БЖ не влізає, тому вирішив сам блок робити окремо.
Тепер стало питання, як його під'єднувати до трансивера, так як напруг декілька, і всі в одному роз'ємі напевно не варто пускати...
P.S. Напруги: +650 на вихідний каскад, +230 туди ж, +150 анодне на сам трансивер, +25 на керування і накал (на вихідний каскад накал окремо).
Для трансивера знайшов корпус від В7-16, корпус гарний, але БЖ не влізає, тому вирішив сам блок робити окремо.
Тепер стало питання, як його під'єднувати до трансивера, так як напруг декілька, і всі в одному роз'ємі напевно не варто пускати...
P.S. Напруги: +650 на вихідний каскад, +230 туди ж, +150 анодне на сам трансивер, +25 на керування і накал (на вихідний каскад накал окремо).
-
UR5VFT
- Повідомлень: 492
- З нами з: Вів січня 17, 2023 6:22 pm
- Позивний: UR5VFT
- Has thanked: 468 times
- Been thanked: 99 times
Re: Ламповий TRX без комутації гетеродинів
- а чи не простіше знайти інший корпус. колись був ДІ з окремим БП. анодне кабельком рк75 на вч роз'єм. інші напруги на загальний роз'єм. дуже незручно користуватися.
-
UR5VFT
- Повідомлень: 492
- З нами з: Вів січня 17, 2023 6:22 pm
- Позивний: UR5VFT
- Has thanked: 468 times
- Been thanked: 99 times
Re: Ламповий TRX без комутації гетеродинів
- ні не влізе якщо дві 29. або корпус більше або два корпуси тр і бп з підсилювачем.. 73!
- https://gertruda.com.ua/corps/page_2
- https://gertruda.com.ua/corps/page_2
-
UR5FFR
- Повідомлень: 1321
- З нами з: Пон вересня 12, 2022 4:04 pm
- Has thanked: 110 times
- Been thanked: 729 times
Re: Ламповий TRX без комутації гетеродинів
Стаби по такій схемі видають напругу меншу ніж на затворі/базі транзистора на величину падіння напруги затвор-витік (2-3в) або база-емітер (~0,7в).
-
oldPsyho
- Повідомлень: 622
- З нами з: П'ят жовтня 14, 2022 4:13 pm
- Звідки: KO40ig
- Позивний: UR5XOU
- Has thanked: 177 times
- Been thanked: 70 times
Re: Ламповий TRX без комутації гетеродинів
Там різниця більше 10в
-
oldPsyho
- Повідомлень: 622
- З нами з: П'ят жовтня 14, 2022 4:13 pm
- Звідки: KO40ig
- Позивний: UR5XOU
- Has thanked: 177 times
- Been thanked: 70 times
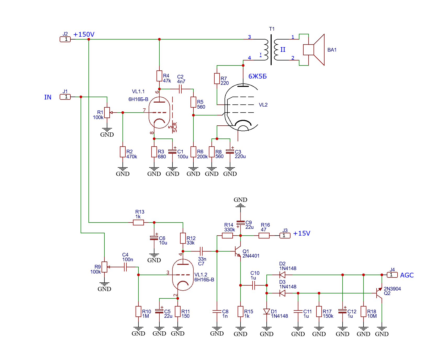
Re: Ламповий TRX без комутації гетеродинів
Зважаючи на те, що корпус в мене геть невеликого розміру, вирішив переробити схему на надмініатюрні лампи. Ось схема ПНЧ та АРП.