Простий транзисторний трансивер Бджілка (BeeJT TRX)

UR5FFR
Повідомлень: 1338
З нами з: Пон вересня 12, 2022 4:04 pm
Has thanked: 113 times
Been thanked: 750 times

Re: Простий транзисторний трансивер Бджілка (BeeJT TRX)

Повідомлення UR5FFR »

serge_m писав: Пон квітня 28, 2025 8:43 pm Кулер Intel socket775 з мідною вставкою? Або замовляти друковану плату на алюмінієвій основі і вже плату прикручувати на алюмінієвий радіатор
Ні, це все якось складно дуже. В мене то мідь є. А ось хто буде повторювати? Треба якесь просте рішення де можна купити пластини міді товщиною 0,5-1мм
 
serge_m
Повідомлень: 57
З нами з: Пон лютого 17, 2025 8:10 pm
Has thanked: 22 times
Been thanked: 21 time

Re: Простий транзисторний трансивер Бджілка (BeeJT TRX)

Повідомлення serge_m »

Просте рішення - використовувати транзистори які розроблені під задачу. Так, трохи дорожче ніж все що перебрали в цій темі, але ж і результат стабільний, і мідь шукати не треба. Пошук мідних радіаторів - це вже з розряду "достати", а не "купити", що вже суперечить концепції даної розробки, якщо я правильно зрозумів.
UR5FFR
Повідомлень: 1338
З нами з: Пон вересня 12, 2022 4:04 pm
Has thanked: 113 times
Been thanked: 750 times

Re: Простий транзисторний трансивер Бджілка (BeeJT TRX)

Повідомлення UR5FFR »

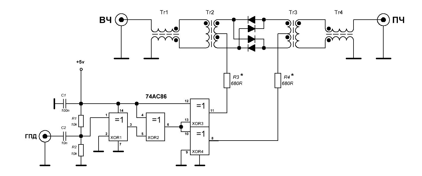
Плата модулятора яку я постив www.qrzua.club/viewtopic.php?p=3693#p3693 на жаль має резистор налаштування балансу. У трансивері де нема елементів налаштовування це виглядає дещо брутально та порушую загальний феньшуй :) Тому зроблена ще одна версія модулятора де єдине що регулюється це рівень підсилення мікрофона. Від котушок та трансформаторів теж вийшло здихатися.
Схема дуже проста - по НЧ формуємо парафазний сигнал. Далі ключовий модулятор і емітерний повторювач. Діоди на виході обмежують вихідний сигнал на рівні 1.5Vpp. Навантаження 50ти омне.
Цікавий момент що на виході модулятора решта непригніченої несущої має подвійну частоту ПЧ, тобто 10МГц.
Schematic_BeeJT-TRX-4053-TX-board_wm_2025-04-26.png
photo_2025-04-28_21-37-32.jpg
 
serge_m писав: Пон квітня 28, 2025 10:00 pmПросте рішення - використовувати транзистори які розроблені під задачу
Так я ж не проти. На RD15/RD16 підсилювач виходить дуже простий та без танців з бубном. Але де їх купити не за всі гроші? На алі підробки. У нас або ціни космос. Або нема. Може здаватися що у іноземних аматорів справи краще. Але ... але вони так само шукають та пробують різні транзистори в PA які не зовсім для цього призначені. Ви що думаєте - це наші аматори додумалися ирфки ставити? Ні, це все з зарубіжних журналів - наші скопіювали
UR5VFT
Повідомлень: 500
З нами з: Вів січня 17, 2023 6:22 pm
Позивний: UR5VFT
Has thanked: 479 times
Been thanked: 100 times

Re: Простий транзисторний трансивер Бджілка (BeeJT TRX)

Повідомлення UR5VFT »

- колись робив добірку недорогих транзисторів. може щось підійде ..73!
- 2SC5707 npn 80В/8А/15Вт/330МГц
2SD882 npn 30В/3А/10вт/90МГц
2SC3746 npn 60В/5А/20Вт/100МГц
2SC5171 npn 180В/2А/20Вт/200МГц
2SD2165 npn 100В/6А/30Вт/110мгц
2SC2837 npn 150В/10А/100Вт/70МГц
2SC3263 npn 230В/15А/130Вт/60МГц
 
UT8AS
Повідомлень: 100
З нами з: Сер вересня 14, 2022 8:37 am
Позивний: UT8AS
Has thanked: 50 times
Been thanked: 41 time

Re: Простий транзисторний трансивер Бджілка (BeeJT TRX)

Повідомлення UT8AS »

Вітаю! Вже перевірив два ПА на двох цих транзисторах, що нижче, вони стояли у СВ р-ст для авто, на всіх бендах 15 Вт сінуса...майже...
https://blackchip.com.ua/tranzistori-mo ... r-2sc1969/
 
serge_m
Повідомлень: 57
З нами з: Пон лютого 17, 2025 8:10 pm
Has thanked: 22 times
Been thanked: 21 time

Re: Простий транзисторний трансивер Бджілка (BeeJT TRX)

Повідомлення serge_m »

UR5FFR писав: Пон квітня 28, 2025 10:12 pm На RD15/RD16 підсилювач виходить дуже простий та без танців з бубном. Але де їх купити не за всі гроші? На алі підробки. У нас або ціни космос. Або нема.


 
На алі - так, багато підробок, особливо якщо шукати подешевше. Сам через це пройшов. Але є на алі магазин, я би сказав спеціалізований, продає транзистори і модулі підсилювачів потужності радіочастоти. https://www.aliexpress.com/store/1102645309
Робив там кілька замовлень, все приїхало оригінальне. Ціна відповідна. Не по долару за штуку.
https://www.aliexpress.com/item/1005005244017383.html - RD15HVF1
https://www.aliexpress.com/item/1005005243580276.html - RD16HHF1

RD15HVF1 - в космодромі зараз ціна нормальна, навіть дешевше ніж за посиланням на алі вище.
 
 
UR5FFR
Повідомлень: 1338
З нами з: Пон вересня 12, 2022 4:04 pm
Has thanked: 113 times
Been thanked: 750 times

Re: Простий транзисторний трансивер Бджілка (BeeJT TRX)

Повідомлення UR5FFR »

UT8AS писав: Вів квітня 29, 2025 10:21 am Вітаю! Вже перевірив два ПА на двох цих транзисторах, що нижче, вони стояли у СВ р-ст для авто, на всіх бендах 15 Вт сінуса...майже...
https://blackchip.com.ua/tranzistori-mo ... r-2sc1969/
 
Щось я дуже сумніваюсь що це оригінал. 1969 на алі усі підробки. Робочі лише демонтаж можна придбати по 10 баксів за штуку.
serge_m писав: Вів квітня 29, 2025 11:48 am Робив там кілька замовлень, все приїхало оригінальне. Ціна відповідна. Не по долару за штуку.

 
По долару теж можна купити. Але демонтаж. Шукати по запиту "used rd15hvf1". Я таким чином брав не тільки RD15 але й інші потужні СВЧ транзистори - усі працюють.
UR5VFT
Повідомлень: 500
З нами з: Вів січня 17, 2023 6:22 pm
Позивний: UR5VFT
Has thanked: 479 times
Been thanked: 100 times

Re: Простий транзисторний трансивер Бджілка (BeeJT TRX)

Повідомлення UR5VFT »

serge_m писав: Пон квітня 28, 2025 8:43 pm
UR5FFR писав: П'ят квітня 25, 2025 11:03 pm Але треба мідь. Питання де купувати.


 
Кулер Intel socket775 з мідною вставкою? Або замовляти друковану плату на алюмінієвій основі і вже плату прикручувати на алюмінієвий радіатор


 
- ідея реальна та маловитратна. можна купити бу. застосовували із підсилювачами на 520. 73!
 
Вкладення
image.jpg
UR5FFR
Повідомлень: 1338
З нами з: Пон вересня 12, 2022 4:04 pm
Has thanked: 113 times
Been thanked: 750 times

Re: Простий транзисторний трансивер Бджілка (BeeJT TRX)

Повідомлення UR5FFR »

Було трохи часу - вирішив перевірити як буде працювати діодний змішувач високого рівня. Амплітуди від SI5351 йому недостатньо, тому було зроблено простий ключовий підсилювач (D9 1N60 - шотткі). Після змішувача диплексер та КФ таки же як і в інших схемах Бджілки
Schematic_BeeJT-TRX-high-level-passive-frontend_2025-05-08_wm.png
Schematic_BeeJT-TRX-high-level-passive-frontend_2025-05-08_wm.png (61.21 Кіб) Переглянуто 79335 разів
Змішувач працює, втрати мінімальні. Компресія (жовтий трек) краще ніж у звичайного діодного змішувача (зелений), але не дотягує до змішувача на 4053 (сірий та синій). P1db = +15dBm, IIP3 = +28dBm. Можливо ще кілька дб можно вижати якщо поставити щотткі замість КД503, але я цим бавитися не буду. Схема в реліз не піде.
Screenshot_2025_05_08-2.png
Screenshot_2025_05_08-2.png (43.7 Кіб) Переглянуто 79335 разів
UR5VFT
Повідомлень: 500
З нами з: Вів січня 17, 2023 6:22 pm
Позивний: UR5VFT
Has thanked: 479 times
Been thanked: 100 times

Re: Простий транзисторний трансивер Бджілка (BeeJT TRX)

Повідомлення UR5VFT »

 - раніше часто використовував із синтезатором такий простий  діодний змішувач. було велике бажання спробувати змішувач на польових 310 тр. Андрій ви не випробували подібний?  73!
 
 
 
Вкладення
Соответствие J310 и тестирование поцелуй Mixer.rar
(851.7 Кіб) Завантажено 1704 разів
КДБС.JPG
Відповісти