UR5VFT писав: ↑Суб квітня 19, 2025 6:18 pm
- Шкода. думаю, у багатьох є такі запаси.
Такі запаси є у тих хто давно у темі. У початківців такого добра немає. Шукати ЕМФ та купувати його без усіляких гарантій що він працює - це таке.
UR5VFT писав: ↑Суб квітня 19, 2025 6:18 pmЗастосування знайдеться для погодження з 50 омами вже є варіанти. спробую зібрати на макетці см 4053. Диплексер. уч 903 . емф і все інше за Вашою схемою ..73!
Збирайте - я ж вам не забороняю
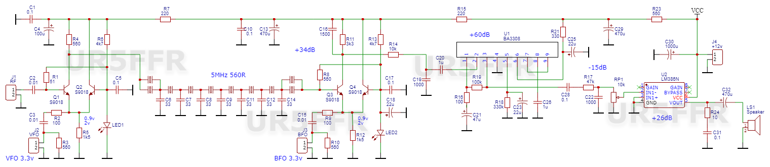
Щось мені не подобалися результати вимірювань динаміки. Річ у тому що другий змішувач має більший коефіцієнт підсилення та раніше садить на компресію. Вирішив ще раз переміряти але лише перший змішувач та КФ. Тобто осціллограф блуо підключено посля КФ якій був навантежен на 560ом резистор. Графік вийшов наступний

- Screenshot_2025_04_19-3.png (34.41 Кіб) Переглянуто 103772 разів
Бачимо що компресія починається з рівня вхідного сигналу -14dBm. Це на 10db краще ніж було у попередньому вимірюванні.
Рахуємо: P1db = -14dBm. IP3 ~= -1dBm. Це вже на 12dB краще ніж у SA612 (-13dBm).
DR3 = (IP3 - MDS)*2/3 = (-1 - (-125))*2/3 = 82dB
Це вже краще ніж у SW

І досить непогано для змішувача котрий споживає 2,5мА. А приймач в цілому десь 15мА
Також виміряв більш точніше підсилення по каскадам. Перший змішувач +11dB, КФ -3dB, другий змішувач +26dB