Ламповий підсилювач потужності

oldPsyho
Повідомлень: 634
З нами з: П'ят жовтня 14, 2022 4:13 pm
Звідки: KO40ig
Позивний: UR5XOU
Has thanked: 184 times
Been thanked: 70 times

Re: Ламповий TRX без комутації гетеродинів

Повідомлення oldPsyho »

Прибрав R6, рівень сигналу виріс так, що на ЛБЖ спрацьовує обмеження по струму (0.6А), але форма синуса геть ніяка.

 
 
Вкладення
18 мгц
18 мгц
14 мгц
14 мгц
oldPsyho
Повідомлень: 634
З нами з: П'ят жовтня 14, 2022 4:13 pm
Звідки: KO40ig
Позивний: UR5XOU
Has thanked: 184 times
Been thanked: 70 times

Re: Ламповий TRX без комутації гетеродинів

Повідомлення oldPsyho »

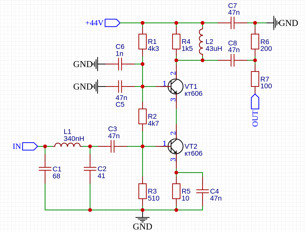
Знайшов ще такий варіант драйверу для двох ГУ-29.
Вхід 50ом.
 
Вкладення
2025-03-27_13-47.png
UR5FFR
Повідомлень: 1406
З нами з: Пон вересня 12, 2022 4:04 pm
Has thanked: 127 times
Been thanked: 803 times

Re: Ламповий TRX без комутації гетеродинів

Повідомлення UR5FFR »

Вхідний опір буде сильно залежати від бетти нижнього транзистора та струму через нього Rбэ = betta * 0.025 / Ik0
Я нарахував 170мА струм. Бетту не знайшов. Якщо покласти що вона дорівнює 30 то маємо вхідний опір 30*0,025/0,17 = 4ом. Це не похоже на 50ом
 
 
oldPsyho
Повідомлень: 634
З нами з: П'ят жовтня 14, 2022 4:13 pm
Звідки: KO40ig
Позивний: UR5XOU
Has thanked: 184 times
Been thanked: 70 times

Re: Ламповий TRX без комутації гетеродинів

Повідомлення oldPsyho »

UR5FFR писав: Чет березня 27, 2025 2:14 pm Вхідний опір буде сильно залежати від бетти нижнього транзистора та струму через нього Rбэ = betta * 0.025 / Ik0
Я нарахував 170мА струм. Бетту не знайшов. Якщо покласти що вона дорівнює 30 то маємо вхідний опір 30*0,025/0,17 = 4ом. Це не похоже на 50ом
 
 

 
Пишуть що бета 15, в даташиті не знайшов, заміряв бету тестером - 47

 
Вкладення
2025-03-27_16-10.png
UR5VFT
Повідомлень: 556
З нами з: Вів січня 17, 2023 6:22 pm
Позивний: UR5VFT
Has thanked: 545 times
Been thanked: 111 times

Re: Ламповий TRX без комутації гетеродинів

Повідомлення UR5VFT »

oldPsyho писав: Чет березня 27, 2025 1:48 pm Знайшов ще такий варіант драйверу для двох ГУ-29.
Вхід 50ом.
 


 
- Ви що збираєтеся цим драйвером прокачати вхідну ємність 60 пік 4х сіток 29х?
 
UR5FFR
Повідомлень: 1406
З нами з: Пон вересня 12, 2022 4:04 pm
Has thanked: 127 times
Been thanked: 803 times

Re: Ламповий TRX без комутації гетеродинів

Повідомлення UR5FFR »

oldPsyho писав: Чет березня 27, 2025 4:11 pm Пишуть що бета 15, в даташиті не знайшов, заміряв бету тестером - 47

 
Згадав, там ще є об'ємний опір бази але його у довідниках не знайти. Пишуть що його можна оцінити приблизно як 10/Pd(вт). Це дасть ще 4-5ом. Теоретично. А так треба вимірювати. Бо інакше ФНЧ на вході тобі всю АЧХ наломає
oldPsyho
Повідомлень: 634
З нами з: П'ят жовтня 14, 2022 4:13 pm
Звідки: KO40ig
Позивний: UR5XOU
Has thanked: 184 times
Been thanked: 70 times

Re: Ламповий TRX без комутації гетеродинів

Повідомлення oldPsyho »

UR5VFT писав: Чет березня 27, 2025 5:17 pm
oldPsyho писав: Чет березня 27, 2025 1:48 pm Знайшов ще такий варіант драйверу для двох ГУ-29.
Вхід 50ом.
 



 
- Ви що збираєтеся цим драйвером прокачати вхідну ємність 60 пік 4х сіток 29х?
 

 
Загугліть " Усилитель мощности для SDR – 1000 " , там оцей каскод якраз і прокачує пару 29-х
oldPsyho
Повідомлень: 634
З нами з: П'ят жовтня 14, 2022 4:13 pm
Звідки: KO40ig
Позивний: UR5XOU
Has thanked: 184 times
Been thanked: 70 times

Re: Ламповий TRX без комутації гетеродинів

Повідомлення oldPsyho »

UR5FFR писав: Чет березня 27, 2025 6:25 pm
oldPsyho писав: Чет березня 27, 2025 4:11 pm Пишуть що бета 15, в даташиті не знайшов, заміряв бету тестером - 47

 
Згадав, там ще є об'ємний опір бази але його у довідниках не знайти. Пишуть що його можна оцінити приблизно як 10/Pd(вт). Це дасть ще 4-5ом. Теоретично. А так треба вимірювати. Бо інакше ФНЧ на вході тобі всю АРЧ наломає

 
Що цікаво, ФНЧ якраз і розрахований на 50 ом, зміна опору зі сторони каскода - геть ломає всю АЧХ
 
UR5VFT
Повідомлень: 556
З нами з: Вів січня 17, 2023 6:22 pm
Позивний: UR5VFT
Has thanked: 545 times
Been thanked: 111 times

Re: Ламповий TRX без комутації гетеродинів

Повідомлення UR5VFT »

oldPsyho писав: Чет березня 27, 2025 9:26 pm
UR5VFT писав: Чет березня 27, 2025 5:17 pm
oldPsyho писав: Чет березня 27, 2025 1:48 pm Знайшов ще такий варіант драйверу для двох ГУ-29.
Вхід 50ом.
 







 
- Ви що збираєтеся цим драйвером прокачати вхідну ємність 60 пік 4х сіток 29х?
 





 
Загугліть " Усилитель мощности для SDR – 1000 " , там оцей каскод якраз і прокачує пару 29-х




 
при виготовленні підсилювача. на 19-29х я віддаю перевагу такій схемі включення. удачі.
 
 
 
Вкладення
EW2CU - Усилитель Мощности 2хГУ-19.jpg
oldPsyho
Повідомлень: 634
З нами з: П'ят жовтня 14, 2022 4:13 pm
Звідки: KO40ig
Позивний: UR5XOU
Has thanked: 184 times
Been thanked: 70 times

Re: Ламповий TRX без комутації гетеродинів

Повідомлення oldPsyho »

UR5VFT писав: Чет березня 27, 2025 10:55 pm
oldPsyho писав: Чет березня 27, 2025 9:26 pm
UR5VFT писав: Чет березня 27, 2025 5:17 pm
oldPsyho писав: Чет березня 27, 2025 1:48 pm Знайшов ще такий варіант драйверу для двох ГУ-29.
Вхід 50ом.
 








 
- Ви що збираєтеся цим драйвером прокачати вхідну ємність 60 пік 4х сіток 29х?
 






 
Загугліть " Усилитель мощности для SDR – 1000 " , там оцей каскод якраз і прокачує пару 29-х





 
при виготовленні підсилювача. на 19-29х я віддаю перевагу такій схемі включення. удачі.
 
 
 

 
Ага, а качати їх чим?
 
Відповісти