-
oldPsyho
- Повідомлень: 634
- З нами з: П'ят жовтня 14, 2022 4:13 pm
- Звідки: KO40ig
- Позивний: UR5XOU
- Has thanked: 184 times
- Been thanked: 70 times
Повідомлення
oldPsyho »
UR5FFR писав: ↑Суб березня 22, 2025 5:40 pm
Мазафака, куди резистор подівав у базі?
Уявімо що він є))
-
UR5FFR
- Повідомлень: 1406
- З нами з: Пон вересня 12, 2022 4:04 pm
- Has thanked: 127 times
- Been thanked: 804 times
Повідомлення
UR5FFR »
Намалюй схему нормально а не через сраку - в мене уявлялка не працює
-
UR5FFR
- Повідомлень: 1406
- З нами з: Пон вересня 12, 2022 4:04 pm
- Has thanked: 127 times
- Been thanked: 804 times
Повідомлення
UR5FFR »
UR5VFT писав: ↑Суб березня 22, 2025 8:31 pm
а може так краще..
Чим воно краще? На мій погляд схема повністю безграмотна - той хто її малював не розуміє як вона працює
-
oldPsyho
- Повідомлень: 634
- З нами з: П'ят жовтня 14, 2022 4:13 pm
- Звідки: KO40ig
- Позивний: UR5XOU
- Has thanked: 184 times
- Been thanked: 70 times
Повідомлення
oldPsyho »
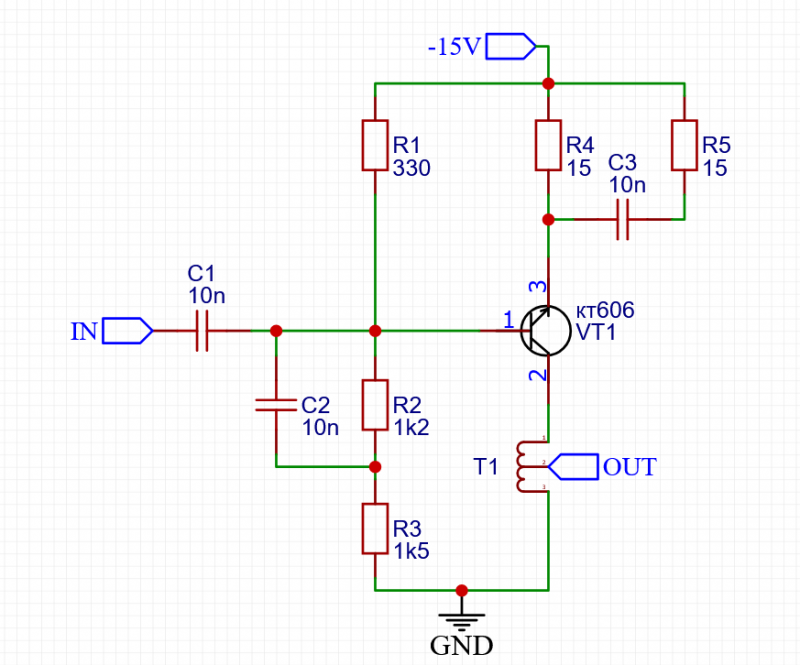
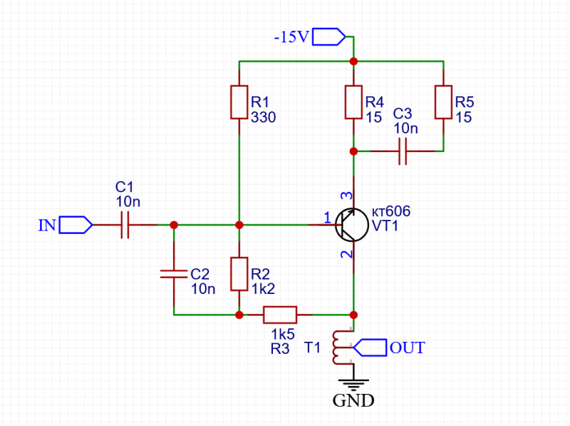
UR5FFR писав: ↑Суб березня 22, 2025 7:52 pm
Намалюй схему нормально а не через сраку - в мене уявлялка не працює
Ойвсьо.
-
Вкладення
-

-
UR5FFR
- Повідомлень: 1406
- З нами з: Пон вересня 12, 2022 4:04 pm
- Has thanked: 127 times
- Been thanked: 804 times
Повідомлення
UR5FFR »
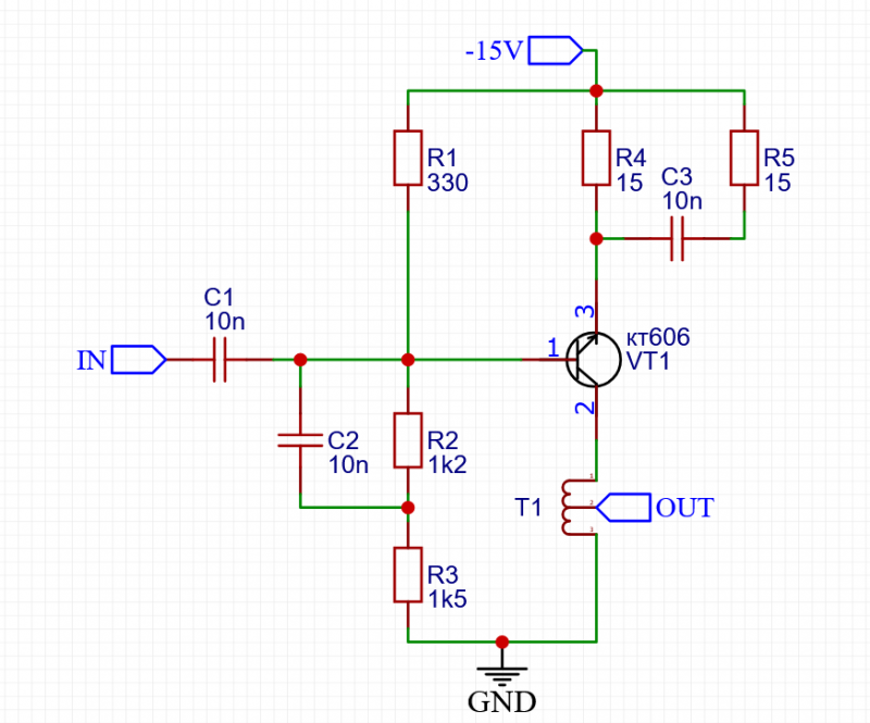
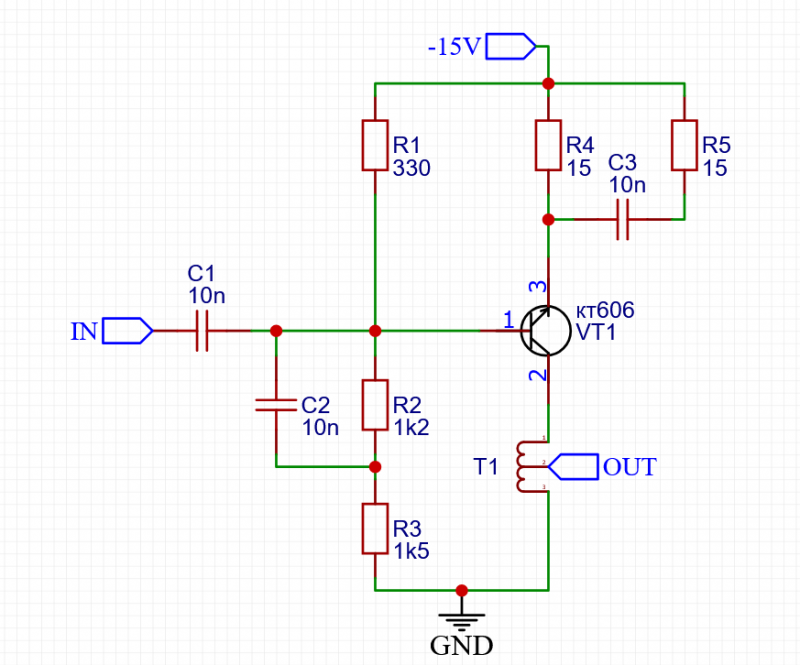
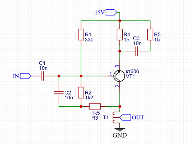
oldPsyho писав: ↑Суб березня 22, 2025 9:22 pm
Ойвсьо.
Ні, ще не усьо - R3 не на землю нижнім кінцем йде а на колектор
-
oldPsyho
- Повідомлень: 634
- З нами з: П'ят жовтня 14, 2022 4:13 pm
- Звідки: KO40ig
- Позивний: UR5XOU
- Has thanked: 184 times
- Been thanked: 70 times
Повідомлення
oldPsyho »
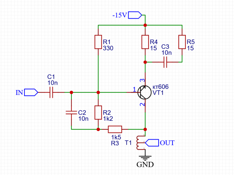
UR5FFR писав: ↑Суб березня 22, 2025 11:11 pm
oldPsyho писав: ↑Суб березня 22, 2025 9:22 pm
Ойвсьо.
Ні, ще не усьо - R3 не на землю нижнім кінцем йде а на колектор
Отак??
-
Вкладення
-

-
oldPsyho
- Повідомлень: 634
- З нами з: П'ят жовтня 14, 2022 4:13 pm
- Звідки: KO40ig
- Позивний: UR5XOU
- Has thanked: 184 times
- Been thanked: 70 times
Повідомлення
oldPsyho »
UR5FFR писав: ↑Нед березня 23, 2025 12:00 amОтак
Кондюки по 10н нормально? чи там до фєні які ставити.