Ламповий підсилювач потужності

UR5FFR
Повідомлень: 1230
З нами з: Пон вересня 12, 2022 4:04 pm
Has thanked: 89 times
Been thanked: 648 times

Re: Ламповий TRX без комутації гетеродинів

Повідомлення UR5FFR »

Мазафака, куди резистор подівав у базі?
oldPsyho
Повідомлень: 606
З нами з: П'ят жовтня 14, 2022 4:13 pm
Звідки: KO40ig
Позивний: UR5XOU
Has thanked: 171 time
Been thanked: 65 times

Re: Ламповий TRX без комутації гетеродинів

Повідомлення oldPsyho »

UR5FFR писав: Суб березня 22, 2025 5:40 pm Мазафака, куди резистор подівав у базі?

 
Уявімо що він є))
 
UR5FFR
Повідомлень: 1230
З нами з: Пон вересня 12, 2022 4:04 pm
Has thanked: 89 times
Been thanked: 648 times

Re: Ламповий TRX без комутації гетеродинів

Повідомлення UR5FFR »

Намалюй схему нормально а не через сраку - в мене уявлялка не працює
 
UR5VFT
Повідомлень: 457
З нами з: Вів січня 17, 2023 6:22 pm
Позивний: UR5VFT
Has thanked: 436 times
Been thanked: 95 times

Re: Ламповий TRX без комутації гетеродинів

Повідомлення UR5VFT »

 а може так краще..
 
Вкладення
98025835.gif
UR5FFR
Повідомлень: 1230
З нами з: Пон вересня 12, 2022 4:04 pm
Has thanked: 89 times
Been thanked: 648 times

Re: Ламповий TRX без комутації гетеродинів

Повідомлення UR5FFR »

UR5VFT писав: Суб березня 22, 2025 8:31 pm  а може так краще..


 
Чим воно краще? На мій погляд схема повністю безграмотна - той хто її малював не розуміє як вона працює
 
oldPsyho
Повідомлень: 606
З нами з: П'ят жовтня 14, 2022 4:13 pm
Звідки: KO40ig
Позивний: UR5XOU
Has thanked: 171 time
Been thanked: 65 times

Re: Ламповий TRX без комутації гетеродинів

Повідомлення oldPsyho »

UR5FFR писав: Суб березня 22, 2025 7:52 pm Намалюй схему нормально а не через сраку - в мене уявлялка не працює
 

 
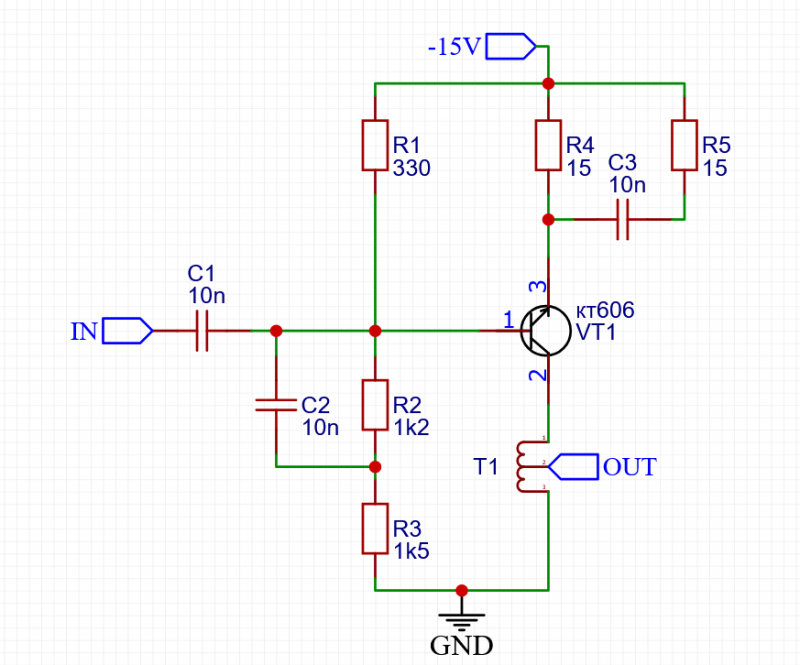
Ойвсьо.
 
Вкладення
Screenshot 2025-03-22 at 21-21-45 EasyEDA (стандарт) — Простой и мощный инструмент для проектирования электронных схем.png
UR5FFR
Повідомлень: 1230
З нами з: Пон вересня 12, 2022 4:04 pm
Has thanked: 89 times
Been thanked: 648 times

Re: Ламповий TRX без комутації гетеродинів

Повідомлення UR5FFR »

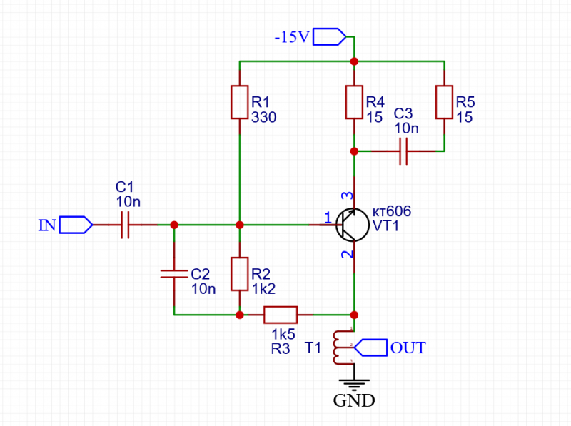
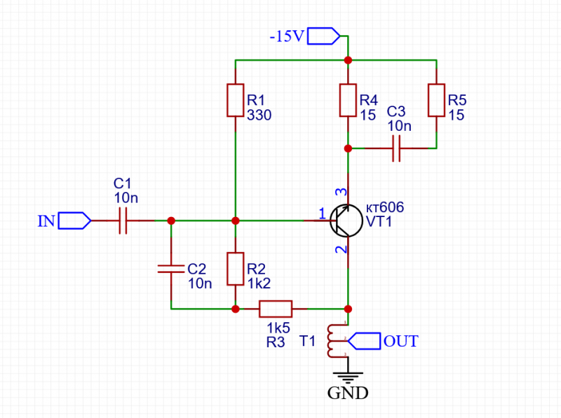
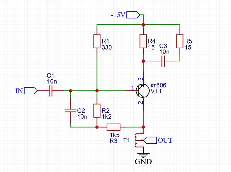
oldPsyho писав: Суб березня 22, 2025 9:22 pm Ойвсьо.
 
Ні, ще не усьо - R3 не на землю нижнім кінцем йде а на колектор
oldPsyho
Повідомлень: 606
З нами з: П'ят жовтня 14, 2022 4:13 pm
Звідки: KO40ig
Позивний: UR5XOU
Has thanked: 171 time
Been thanked: 65 times

Re: Ламповий TRX без комутації гетеродинів

Повідомлення oldPsyho »

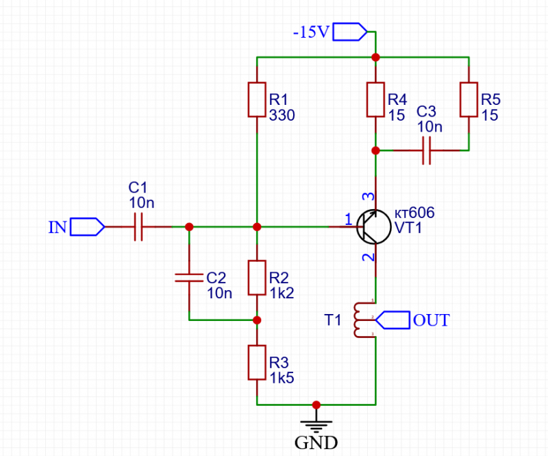
UR5FFR писав: Суб березня 22, 2025 11:11 pm
oldPsyho писав: Суб березня 22, 2025 9:22 pm Ойвсьо.

 
Ні, ще не усьо - R3 не на землю нижнім кінцем йде а на колектор

 
Отак??
Вкладення
Screenshot 2025-03-22 at 23-39-33 EasyEDA (стандарт) — Простой и мощный инструмент для проектирования электронных схем.png
UR5FFR
Повідомлень: 1230
З нами з: Пон вересня 12, 2022 4:04 pm
Has thanked: 89 times
Been thanked: 648 times

Re: Ламповий TRX без комутації гетеродинів

Повідомлення UR5FFR »

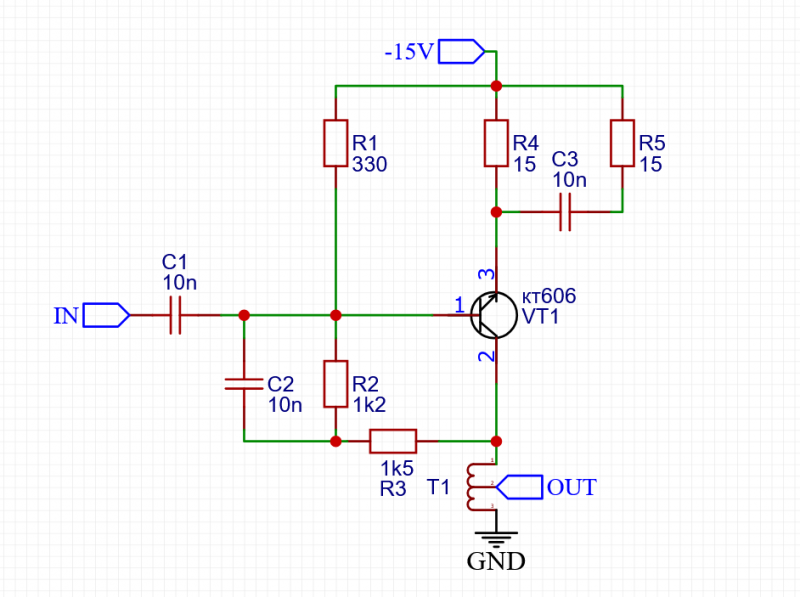
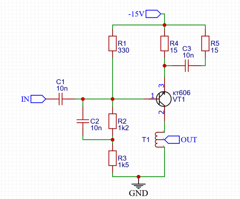
Отак
oldPsyho
Повідомлень: 606
З нами з: П'ят жовтня 14, 2022 4:13 pm
Звідки: KO40ig
Позивний: UR5XOU
Has thanked: 171 time
Been thanked: 65 times

Re: Ламповий TRX без комутації гетеродинів

Повідомлення oldPsyho »

UR5FFR писав: Нед березня 23, 2025 12:00 amОтак
Кондюки по 10н нормально? чи там до фєні які ставити.
 
Відповісти