Приймач ATS-20+
-
Yurek
- Повідомлень: 6
- З нами з: П'ят листопада 18, 2022 9:54 am
- Позивний: ex UR5WJZ
- Has thanked: 3 times
Приймач ATS-20+
Друзі подарували мені приймач ATS-20+. На перший погляд це досить гарна іграшка для виїздів. Але перше ввімкнення геть розвіяло мої сподівання. Апарат приймає нормально лише ФМ та деякі станції в АМ. На аматорських діапазонах вдалося прийняти лише кілька станцій на фантомному рівні як у CW. так і в SSB. В мережі знайшов лише одне посилання на грунтовну переробку з заміною прошивки на сайті М. Хлюпіна RA4NAL. Вийти на цей сайт через VPN не зміг (всі програми встановлювалися, але не вмикалися).
Пропоную обговорити цей приймач при наявності позитивного досвіду та викладати можливі архівні матеріали.
Пропоную обговорити цей приймач при наявності позитивного досвіду та викладати можливі архівні матеріали.
-
Андрій_UR3ILF
- Повідомлень: 88
- З нами з: Суб жовтня 01, 2022 6:36 pm
- Звідки: Царичанка
- Позивний: UR3ILF
- Has thanked: 18 times
- Been thanked: 62 times
- Контактна інформація:
Re: Приймач ATS-20+
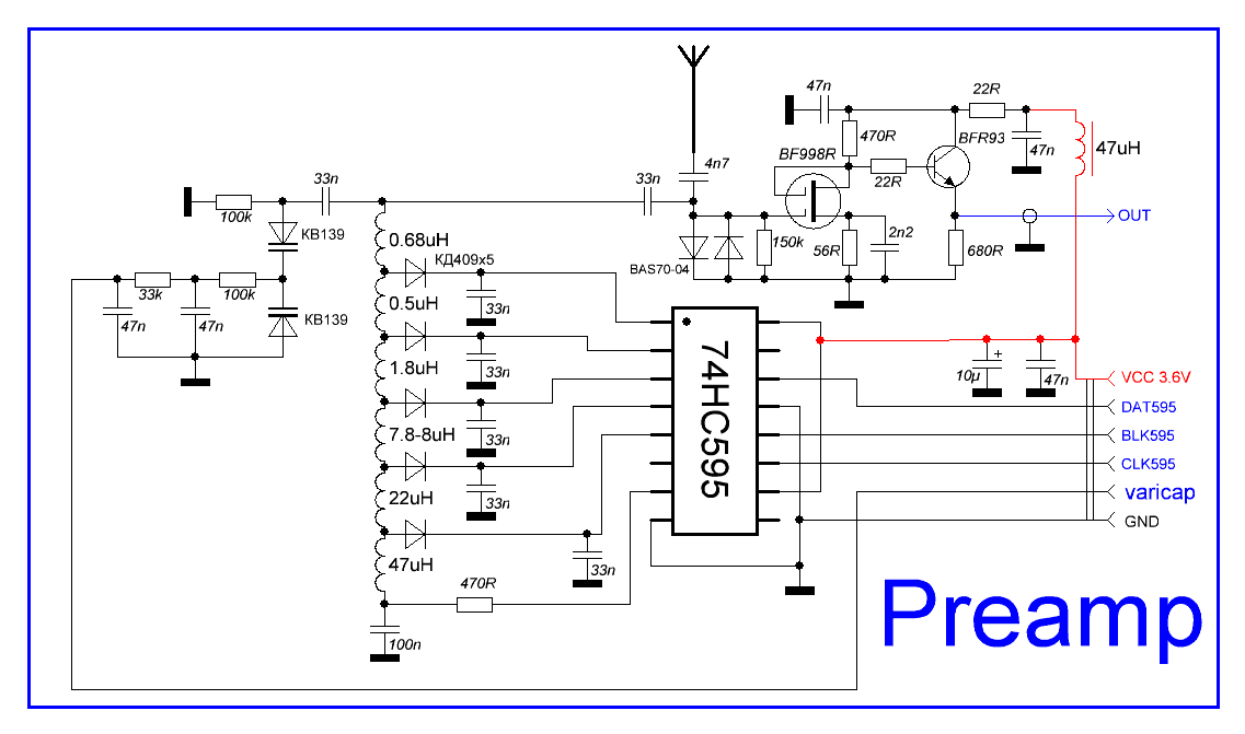
З таким підсилювачем працював в мене дуже непогано ATS20. В нього нема фiльтрiв з антени, а тi що поставили в плюс версiю звичайте г**но.
Так, він далеко не оптимальний, але прийом був гарним як для цього приймача на його телескопічку.
ANT до перемикача входiв.
Додав файлом те що ви не змогли подивитися.
Так, він далеко не оптимальний, але прийом був гарним як для цього приймача на його телескопічку.
ANT до перемикача входiв.
Додав файлом те що ви не змогли подивитися.
- Вкладення
-
- Всеволновый радиоприемник ATS-20+. Обзор и модернизация_.rar
- (1.68 МіБ) Завантажено 1410 разів
-
- увч.GIF (6.41 Кіб) Переглянуто 61100 разів
-
ur6ibx
- Повідомлень: 16
- З нами з: Вів жовтня 17, 2023 8:27 pm
- Позивний: ur6ibx
- Has thanked: 1 time
- Been thanked: 1 time
Re: Приймач ATS-20+
Андрей! насколько я знаю этот преамп питается от 8 вольт . в ATS-20 питание 3.7 вольта. подойдет ли для него оно ?Андрій_UR3ILF писав: ↑Суб березня 22, 2025 12:31 am З таким підсилювачем працював в мене дуже непогано ATS20. В нього нема фiльтрiв з антени, а тi що поставили в плюс версiю звичайте г**но.
Так, він далеко не оптимальний, але прийом був гарним як для цього приймача на його телескопічку.
ANT до перемикача входiв.
Додав файлом те що ви не змогли подивитися.
-
Андрій_UR3ILF
- Повідомлень: 88
- З нами з: Суб жовтня 01, 2022 6:36 pm
- Звідки: Царичанка
- Позивний: UR3ILF
- Has thanked: 18 times
- Been thanked: 62 times
- Контактна інформація:
Re: Приймач ATS-20+
Анатолiй Батькович я преамп за такою схемою застосовував ще у RX4735 а вже потiм в ATS-20.
Саме той АТS-20 що у мене був поїхав до Віталія з Червонобугрівки.
Відео як він працює з широкосмуговим преамп за наведеною схемою тут
https://youtu.be/-9RCdHXvt84
Ще з зими слухаю супергетеродин з живленням від одного літію. Розмір плати приймача 60х25мм. Преапм такий. Виконано на окремій платі. Жодних проблем з роботою немає. Та чому йому не працювати?
Відео як він працює з широкосмуговим преамп за наведеною схемою тут
https://youtu.be/-9RCdHXvt84
Ще з зими слухаю супергетеродин з живленням від одного літію. Розмір плати приймача 60х25мм. Преапм такий. Виконано на окремій платі. Жодних проблем з роботою немає. Та чому йому не працювати?
-
US5MSQ
- Повідомлень: 9
- З нами з: Сер жовтня 18, 2023 8:21 am
- Позивний: US5MSQ
- Has thanked: 8 times
- Been thanked: 17 times
Re: Приймач ATS-20+
Вітаю обох Андріїв. Трохи не так. Звичайно, підсилення буде трохи більше, оскільки трохи збільшиться струм стоку, але з відсутністю ООС (зі стоку на другий завтор) лінійність каскаду погіршиться і є велика ймовірність, що доведеться режим каскаду індивідуально підлаштовувати (підбирати стоковий резистор), тобто знизиться повторюваність.
-
UR5FFR
- Повідомлень: 1355
- З нами з: Пон вересня 12, 2022 4:04 pm
- Has thanked: 119 times
- Been thanked: 756 times
Re: Приймач ATS-20+
Сергію, мої вітання.
Це може б і працювало але в нас живлення надто низьке. Тому я вирішив перевірити
В обох варіантах включення струм стоку майже однаковий. На резисторі в істоку 100ом падіння напруги 0,26в. На стоку напруга 2,36в. При підключенні другого затвору на сток напруга на ньому становить 2,37в - тобто ідея про стабілізацію режиму себе не підтверджує.
Далі подавав на вхід напругу (по першому затвору поставив 50ом щоб шкала виходу ГСС була правильна). На виході осцилограф через дільник 1:10. Ось такі цифри та графіки Варіант без зворотного зв'язку має приблизно на 0,4дб більше підсилення. Його точка компресії десь на 3дб краща ніж у варіанті з негативним зворотнім зв'язком. Це також було видно по осцилографу - спотворення синусоїди наступали при більш високому рівні вхідного сигнала.
Версія з підключеним другим затвором до живлення має менші спотворення та більше підсилення чим версія з зворотнім зв'язком
PS трохи пізніше переміряю при 9в живлення - цікаво, можливо там буде якійсь виграш
Це може б і працювало але в нас живлення надто низьке. Тому я вирішив перевірити
Далі подавав на вхід напругу (по першому затвору поставив 50ом щоб шкала виходу ГСС була правильна). На виході осцилограф через дільник 1:10. Ось такі цифри та графіки Варіант без зворотного зв'язку має приблизно на 0,4дб більше підсилення. Його точка компресії десь на 3дб краща ніж у варіанті з негативним зворотнім зв'язком. Це також було видно по осцилографу - спотворення синусоїди наступали при більш високому рівні вхідного сигнала.
Версія з підключеним другим затвором до живлення має менші спотворення та більше підсилення чим версія з зворотнім зв'язком
PS трохи пізніше переміряю при 9в живлення - цікаво, можливо там буде якійсь виграш
-
Андрій_UR3ILF
- Повідомлень: 88
- З нами з: Суб жовтня 01, 2022 6:36 pm
- Звідки: Царичанка
- Позивний: UR3ILF
- Has thanked: 18 times
- Been thanked: 62 times
- Контактна інформація:
Re: Приймач ATS-20+
Цiкаво а якщо замiсть резистора в стоцi поставити дроссель? При живленнi 3.6V.
Також ще вариант на перший затвор подати змiщення з истоку. Так при низькiй напрузi на другому затворi теж не погано.
Також ще вариант на перший затвор подати змiщення з истоку. Так при низькiй напрузi на другому затворi теж не погано.
-
UR5FFR
- Повідомлень: 1355
- З нами з: Пон вересня 12, 2022 4:04 pm
- Has thanked: 119 times
- Been thanked: 756 times
Re: Приймач ATS-20+
Переміряв при живлені 9в. Режим по постійному струму:
1) другий затвор під'єднано до стоку. на резисторі в істоку 0,44в, на стоку - 6,94
2) другий затвор - 9в. на резисторі в істоку 0,45в, на стоку - 6,84
Міська легенда про стабілізацію робочої точки не підтверджується - режим майже не змінюється.
Компресія. І знов версія без зворотного зв'язку випереджає. Не сильно но трохи є.
По підсиленню вона виграє приблизно 0,2-0,3дб.
Поставив дросель 100uH паралельно 470ом резистору у стоку. Підсилення збільшилося на 2дб. Але на ті ж самі 2дб зменшилась точка компресії по входу. Тобто компресія по виходу не змінилась, а по входу була розміняна на підсилення
PS макет розбираю бо нема часу бавитися з цим
1) другий затвор під'єднано до стоку. на резисторі в істоку 0,44в, на стоку - 6,94
2) другий затвор - 9в. на резисторі в істоку 0,45в, на стоку - 6,84
Міська легенда про стабілізацію робочої точки не підтверджується - режим майже не змінюється.
Компресія. І знов версія без зворотного зв'язку випереджає. Не сильно но трохи є.
По підсиленню вона виграє приблизно 0,2-0,3дб.
Наступний каскад безпосередньо зв'язаний з стоком. Треба буде ємність та дільник для напруги бази додавати.Андрій_UR3ILF писав: ↑Нед квітня 27, 2025 4:48 pm Цiкаво а якщо замiсть резистора в стоцi поставити дроссель? При живленнi 3.6V.
Також ще вариант на перший затвор подати змiщення з истоку. Так при низькiй напрузi на другому затворi теж не погано.
Поставив дросель 100uH паралельно 470ом резистору у стоку. Підсилення збільшилося на 2дб. Але на ті ж самі 2дб зменшилась точка компресії по входу. Тобто компресія по виходу не змінилась, а по входу була розміняна на підсилення
PS макет розбираю бо нема часу бавитися з цим