Високовольтний блок живлення SG3525+IR2110
-
sirop
- Повідомлень: 17
- З нами з: Пон березня 11, 2024 11:06 am
- Has thanked: 1 time
- Been thanked: 12 times
Високовольтний блок живлення SG3525+IR2110
Всім доброго.
Тема цікавила давно, поки дійшли руки до експерементів.
Коротко : контроллер 3525, частота 55 кгц, від ТГР у отказався (мінімалізувати кількість саморобних деталей) драйвер IR2110, на виході мосфети, напівміст, трансформатор на ETD44, простіше мотать, вторинна сторона : три обмотки по до 400в, кожна на свій міст на SF58, дроссель 330 мкгн, конденсатор 22 мкф 450в, і резистор розрядки конденсаторів.
На платі ще обмотка -200в по схемі подвоєння.
Робив в лютому 22го, не доробив, і забув про цю плату.
Схему шукаю, як що буде зацікувленність- або знайду , або намалюємо.
Ще пробував аналогічний блок з схемою помноження на виході, можна множити на 3 і на 4, не потрібні конденсатори з великою ємністю, використовував 10-20 мкф на робочу напругу.
хотів викласти фото, але не знаю як.
Тема цікавила давно, поки дійшли руки до експерементів.
Коротко : контроллер 3525, частота 55 кгц, від ТГР у отказався (мінімалізувати кількість саморобних деталей) драйвер IR2110, на виході мосфети, напівміст, трансформатор на ETD44, простіше мотать, вторинна сторона : три обмотки по до 400в, кожна на свій міст на SF58, дроссель 330 мкгн, конденсатор 22 мкф 450в, і резистор розрядки конденсаторів.
На платі ще обмотка -200в по схемі подвоєння.
Робив в лютому 22го, не доробив, і забув про цю плату.
Схему шукаю, як що буде зацікувленність- або знайду , або намалюємо.
Ще пробував аналогічний блок з схемою помноження на виході, можна множити на 3 і на 4, не потрібні конденсатори з великою ємністю, використовував 10-20 мкф на робочу напругу.
хотів викласти фото, але не знаю як.
-
sirop
- Повідомлень: 17
- З нами з: Пон березня 11, 2024 11:06 am
- Has thanked: 1 time
- Been thanked: 12 times
Re: Високовольтний блок живлення SG3525+IR2110
напругу з мережі не давав, пока з лабораторних блоків, три блока по 63в послідовно, сумарно 190в.
Нагрузка 10 резісторів 150 ом по 10вт. Легко отримав 900в, мосфети наргіваються, градусів 45, але так і повинно бути.
Зворотний зв'язок теж не задіяв, трохи мало часу, але на платі все єсть, там під трансом видно цепочку під десяток стабілітронів, так це і єсть для зворотного звязку. Поки нема чого паять туди.
Вся мало сигнальна сторона живиться від зовнішньго болока 12в, запускається подачою 12в на плату.
В ідеалі хочу отримати 1200в високого при 0.5А . Пока слабих сторон не виявив.
Сама печатка зпроектована з непорозуміннями, наприклад, випрямляючий міст можна відкрутити з радіатора тільки випаявши єлектроліт, та і не нада було так здавлювати монтаж.
зараз стоять мосфети STW19NM50.
Нагрузка 10 резісторів 150 ом по 10вт. Легко отримав 900в, мосфети наргіваються, градусів 45, але так і повинно бути.
Зворотний зв'язок теж не задіяв, трохи мало часу, але на платі все єсть, там під трансом видно цепочку під десяток стабілітронів, так це і єсть для зворотного звязку. Поки нема чого паять туди.
Вся мало сигнальна сторона живиться від зовнішньго болока 12в, запускається подачою 12в на плату.
В ідеалі хочу отримати 1200в високого при 0.5А . Пока слабих сторон не виявив.
Сама печатка зпроектована з непорозуміннями, наприклад, випрямляючий міст можна відкрутити з радіатора тільки випаявши єлектроліт, та і не нада було так здавлювати монтаж.
зараз стоять мосфети STW19NM50.
-
oldPsyho
- Повідомлень: 634
- З нами з: П'ят жовтня 14, 2022 4:13 pm
- Звідки: KO40ig
- Позивний: UR5XOU
- Has thanked: 183 times
- Been thanked: 70 times
Re: Високовольтний блок живлення SG3525+IR2110
В напівмості хіба використовується ферит з зазором? На скільки мені відомо, там зазор не потрібен.sirop писав: ↑Суб березня 01, 2025 10:29 am Всім доброго.
Тема цікавила давно, поки дійшли руки до експерементів.
Коротко : контроллер 3525, частота 55 кгц, від ТГР у отказався (мінімалізувати кількість саморобних деталей) драйвер IR2110, на виході мосфети, напівміст, трансформатор на ETD44, простіше мотать, вторинна сторона : три обмотки по до 400в, кожна на свій міст на SF58, дроссель 330 мкгн, конденсатор 22 мкф 450в, і резистор розрядки конденсаторів.
На платі ще обмотка -200в по схемі подвоєння.
Робив в лютому 22го, не доробив, і забув про цю плату.
Схему шукаю, як що буде зацікувленність- або знайду , або намалюємо.
Ще пробував аналогічний блок з схемою помноження на виході, можна множити на 3 і на 4, не потрібні конденсатори з великою ємністю, використовував 10-20 мкф на робочу напругу.
хотів викласти фото, але не знаю як.
https://drive.google.com/file/d/1M9EiU- ... sp=sharing
https://drive.google.com/file/d/1wyA-1U ... sp=sharing
https://drive.google.com/file/d/1OBM5kB ... sp=sharing
https://drive.google.com/file/d/1r3dgj7 ... sp=sharing
-
sirop
- Повідомлень: 17
- З нами з: Пон березня 11, 2024 11:06 am
- Has thanked: 1 time
- Been thanked: 12 times
Re: Високовольтний блок живлення SG3525+IR2110
так а я ніде про зазор і не казав. Магнітопровод TP4A-ETD44/22/15, вони бувають і з зазорами , тоді вони позначаються так : TP4A-ETD44/22/15-G150, остання буква гап (зазор) і цифра про величину зазору.
Магнітопроводи типу ЕТД мають круглий керн і каркас теж круглий на керні. Це набагато спрощує намотку.
Бувають без зазору і з зазором. Ось типові дані:
TP4A-ETD44/22/15 ETD44/22/15 Ui=2400 AL=4090nH
TP4A-ETD44/22/15-G050 ETD44/22/15 Ui=2400 AL~438nH (g=0,50mm)
TP4A-ETD44/22/15-G150 ETD44/22/15 Ui=2400 AL~194nH (g=1,50mm)
Магнітопроводи типу ЕТД мають круглий керн і каркас теж круглий на керні. Це набагато спрощує намотку.
Бувають без зазору і з зазором. Ось типові дані:
TP4A-ETD44/22/15 ETD44/22/15 Ui=2400 AL=4090nH
TP4A-ETD44/22/15-G050 ETD44/22/15 Ui=2400 AL~438nH (g=0,50mm)
TP4A-ETD44/22/15-G150 ETD44/22/15 Ui=2400 AL~194nH (g=1,50mm)
-
Freddy
- Повідомлень: 261
- З нами з: П'ят лютого 10, 2023 7:00 pm
- Has thanked: 22 times
- Been thanked: 45 times
Re: Високовольтний блок живлення SG3525+IR2110
Ну без стабілізації не торт . Вмикайте в 220в , тоді буде видно . В мене на ir2153 теж 400в показувало на виході , і вмикав в 220. Нічого не стрельнуло але без стабілізації не то .
-
UR5VFT
- Повідомлень: 512
- З нами з: Вів січня 17, 2023 6:22 pm
- Позивний: UR5VFT
- Has thanked: 490 times
- Been thanked: 105 times
Re: Високовольтний блок живлення SG3525+IR2110
- В ідеалі хочу отримати 1200в високого при 0.5А -
- З якими лампами думаєте застосувати. для багатьох бажано анодне 1400-1600 вольт зараз у нас багато хто робить ум. на 2х гу 72 500Вт і такий бп ідеално підходить 73!
- З якими лампами думаєте застосувати. для багатьох бажано анодне 1400-1600 вольт зараз у нас багато хто робить ум. на 2х гу 72 500Вт і такий бп ідеално підходить 73!
-
sirop
- Повідомлень: 17
- З нами з: Пон березня 11, 2024 11:06 am
- Has thanked: 1 time
- Been thanked: 12 times
Re: Високовольтний блок живлення SG3525+IR2110
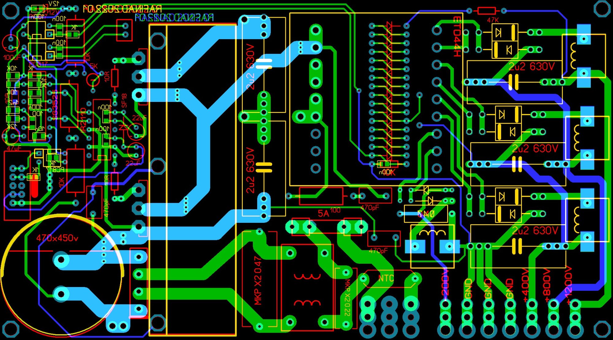
для більшої напруги нада більший магнітопровод, У ЕТД44 габаритна потужність 700вт при 50 кгц, нада або ЕТД49 або більший. А ще можна помножувати на 4 , я пробував , але детально не тестував.
Робив ось так: схему шукаю, як що не знайду то нарисую заново, пока топологія плати:
зворотний звязок в черзі, там нада на 1000в стабілітронів набрать. Або шось придумать.
Робив ось так: схему шукаю, як що не знайду то нарисую заново, пока топологія плати:
зворотний звязок в черзі, там нада на 1000в стабілітронів набрать. Або шось придумать.
-
oldPsyho
- Повідомлень: 634
- З нами з: П'ят жовтня 14, 2022 4:13 pm
- Звідки: KO40ig
- Позивний: UR5XOU
- Has thanked: 183 times
- Been thanked: 70 times
Re: Високовольтний блок живлення SG3525+IR2110
Платку самі розводили?sirop писав: ↑Суб березня 01, 2025 11:33 pm для більшої напруги нада більший магнітопровод, У ЕТД44 габаритна потужність 700вт при 50 кгц, нада або ЕТД49 або більший. А ще можна помножувати на 4 , я пробував , але детально не тестував.
Робив ось так:помножувач.jpg
схему шукаю, як що не знайду то нарисую заново, пока топологія плати:зображення_viber_2025-03-01_20-55-26-438.jpg
зворотний звязок в черзі, там нада на 1000в стабілітронів набрать. Або шось придумать.
Бо на платі є серйозні косяки.