Блок живлення з електронного трансформатору

Freddy
Повідомлень: 292
З нами з: П'ят лютого 10, 2023 7:00 pm
Has thanked: 25 times
Been thanked: 48 times

Re: Блок живлення з електронного трансформатору

Повідомлення Freddy »

Там можна і косий міст зробити і форвард .   Я думаю  що як дійде до випробувань вашого бп там теж буде що викладати ) . Моє  відео не таке видовищне  як здається але гривень на 200 чи 300 потягнуло + на столі зробив мідне напилення ) 
oldPsyho
Повідомлень: 634
З нами з: П'ят жовтня 14, 2022 4:13 pm
Звідки: KO40ig
Позивний: UR5XOU
Has thanked: 184 times
Been thanked: 70 times

Re: Блок живлення з електронного трансформатору

Повідомлення oldPsyho »

Freddy писав: Суб лютого 22, 2025 8:25 pm Там можна і косий міст зробити і форвард .   Я думаю  що як дійде до випробувань вашого бп там теж буде що викладати ) . Моє  відео не таке видовищне  як здається але гривень на 200 чи 300 потягнуло + на столі зробив мідне напилення ) 

 
Я так розумію, первичка спрацювала як запобіжник?))
 
Freddy
Повідомлень: 292
З нами з: П'ят лютого 10, 2023 7:00 pm
Has thanked: 25 times
Been thanked: 48 times

Re: Блок живлення з електронного трансформатору

Повідомлення Freddy »

Ні, транзистор і резистор-датчик струму . Мідь випарувалася з дорожки  після конденсатора  +310в 
oldPsyho
Повідомлень: 634
З нами з: П'ят жовтня 14, 2022 4:13 pm
Звідки: KO40ig
Позивний: UR5XOU
Has thanked: 184 times
Been thanked: 70 times

Re: Блок живлення з електронного трансформатору

Повідомлення oldPsyho »

oldPsyho писав: Чет лютого 06, 2025 5:44 pm Внєзапно намутились кілька електронних трансформаторів))

Вирішив апнути тему, є пару питаннь:

1. Чи можна ввімкнути в мережу паралельно два цих блочка, та вторички з'єднати послідовно?
2. Як варіант, ввімкнути обмотки паралельно, та підключити до ще одно трансформатора (мотаний на кільці, підвищуючий)?
3. У цих блочків, мінімальне навантаження 35вт, це можна якось обійти? Бо є інфа, що блок склеїть ласти без навантаження...

 


 
Переробив ще один трансформатор по методиці Андрія. Змотав вторичку на 12в (6 витків, виходить 1 виток - 2в), намотав нову, 43 витки, проводом ПЄВ-0.5. Намотав додаткову обмотку в 2 витки, ввімкнув послідовно з нею резюк 2.7 ома 10вт. Паралельно конденсаторам С7 та С8 (0.22 мкф, 400в) ввімкнув електроліти, 120мкф 400в.

Ввімкнув через лампочку, на виході після випрямляча отримав 120 вольт.
Але... Без навантаження дуже сильно гріються транзистори, і починає падати напруга на виході з 121в до 118в.
 
 
Вкладення
photo_2025-09-08_12-43-26.jpg
photo_2025-09-08_12-43-11.jpg
UR5FFR
Повідомлень: 1406
З нами з: Пон вересня 12, 2022 4:04 pm
Has thanked: 127 times
Been thanked: 803 times

Re: Блок живлення з електронного трансформатору

Повідомлення UR5FFR »

А де схеми пацієнта до та після переробки?
Як варіант поставити поки що не перемотаний транс на виході якщо є таки же самий блок.
 
 
oldPsyho
Повідомлень: 634
З нами з: П'ят жовтня 14, 2022 4:13 pm
Звідки: KO40ig
Позивний: UR5XOU
Has thanked: 184 times
Been thanked: 70 times

Re: Блок живлення з електронного трансформатору

Повідомлення oldPsyho »

Осьо
Вкладення
До переробки
До переробки
Після переробки
Після переробки
UR5FFR
Повідомлень: 1406
З нами з: Пон вересня 12, 2022 4:04 pm
Has thanked: 127 times
Been thanked: 803 times

Re: Блок живлення з електронного трансформатору

Повідомлення UR5FFR »

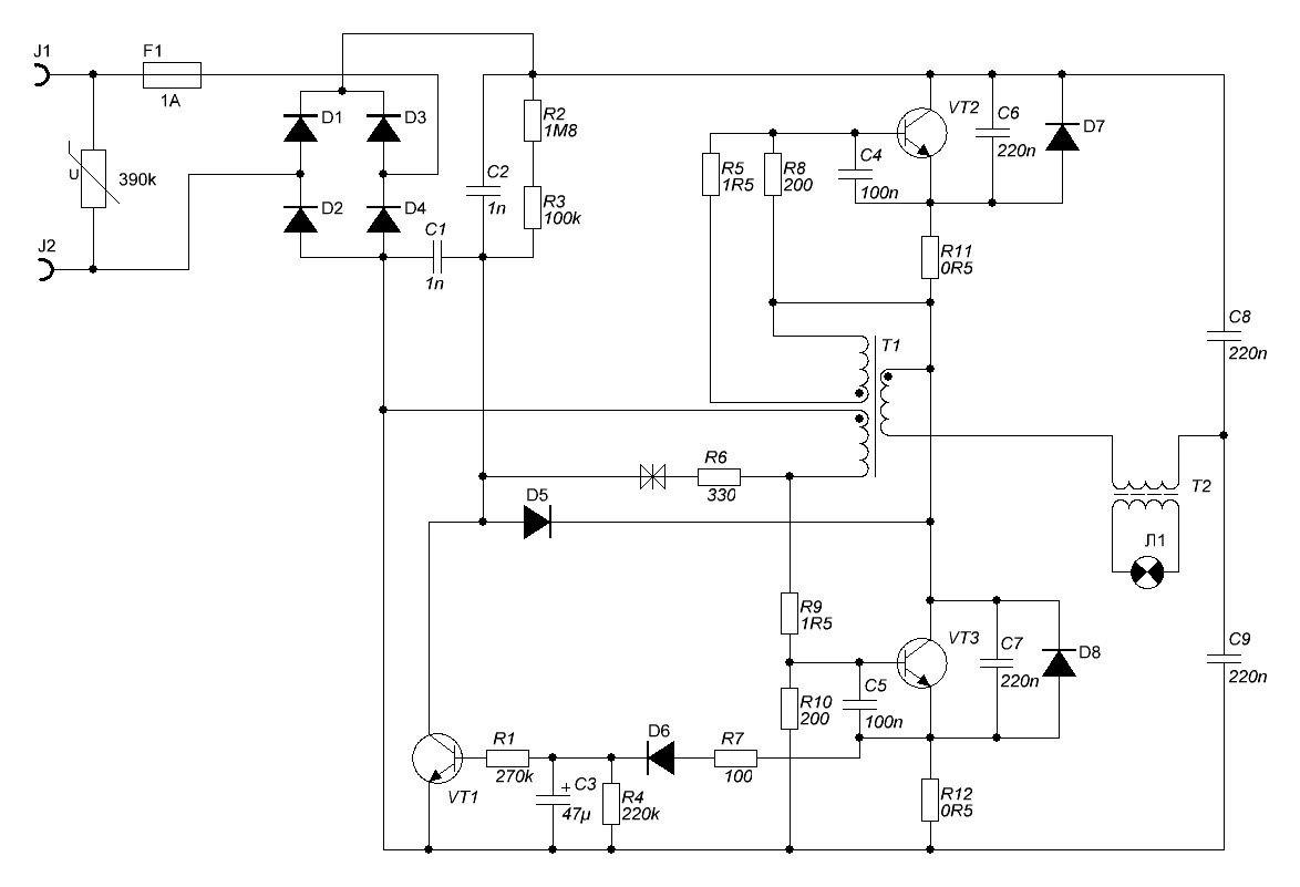
Спробуй від'єднати ланцюг контролю запуску на VT1 - переріж доріжку від VT1 до D5C1
oldPsyho
Повідомлень: 634
З нами з: П'ят жовтня 14, 2022 4:13 pm
Звідки: KO40ig
Позивний: UR5XOU
Has thanked: 184 times
Been thanked: 70 times

Re: Блок живлення з електронного трансформатору

Повідомлення oldPsyho »

UR5FFR писав: Пон вересня 08, 2025 10:07 pm Спробуй від'єднати ланцюг контролю запуску на VT1 - переріж доріжку від VT1 до D5C1

 
Просто відрізати коллектор?
UR5FFR
Повідомлень: 1406
З нами з: Пон вересня 12, 2022 4:04 pm
Has thanked: 127 times
Been thanked: 803 times

Re: Блок живлення з електронного трансформатору

Повідомлення UR5FFR »

oldPsyho писав: Пон вересня 08, 2025 10:23 pm
UR5FFR писав: Пон вересня 08, 2025 10:07 pm Спробуй від'єднати ланцюг контролю запуску на VT1 - переріж доріжку від VT1 до D5C1


 
Просто відрізати коллектор?

 
Так, відрізати колектор. Транзистору від цього нічого не буде
oldPsyho
Повідомлень: 634
З нами з: П'ят жовтня 14, 2022 4:13 pm
Звідки: KO40ig
Позивний: UR5XOU
Has thanked: 184 times
Been thanked: 70 times

Re: Блок живлення з електронного трансформатору

Повідомлення oldPsyho »

Відпаяв колектор, ввімкнув - нічо не помінялось.

P.S. вмикав через лампочку, і це фото через 30 сек після ввімкнення.
 
Вкладення
flir_20230630T175540.jpg
flir_20230630T175540.jpg (220.1 Кіб) Переглянуто 17412 разів
Відповісти