Новий погляд на архітектуру UW3DI

UR5FFR
Повідомлень: 1446
З нами з: Пон вересня 12, 2022 4:04 pm
Has thanked: 131 time
Been thanked: 844 times

Новий погляд на архітектуру UW3DI

Повідомлення UR5FFR »

Якщо ми будуємо трансівер з суто аналоговим гетеродином то архітектура з двома перетвореннями частоти та змінною першою ПЧ досить приваблива. Які плюси вона надає

1. Щільність настройки (тобто кількість Гц на один оберт валкодера) на будь-якому діапазоні однакова
2. Нема ніяких ланцюгів комутації у контурі ГПД
3. ГПД працює на досить низькій частоті  що підвищує стабільність

Декілька реалізацій такої архітектури є у вітчизняній літературі 70х років. Перша ПЧ обирається у діапазоні 5-6МГц, друга ПЧ - 500кГц. При цьому ФСС по першій ПЧ робиться вузькосмуговий зі змінною частотою яка місить змінюватися синхронно з зміною частоти гетеродина. Ця конструкція потребує багатосекційного конденсатора змінної ємності та досить ретельного налаштування. Інший недолік, про який майже ніхто не писав - це підвищення рівня спотворень в вузькосмуговому фільтрі.

А що коли ми зробимо другу ПЧ досить високу та замість ЕМФ поставимо кварцевий фільтр? Тоді по перший ПЧ ФСС буде на фіксовану смугу 500кГц. Втрати сигналу і спотворення в ньому будуть досить невеликі. Відкрите питання це спури - тобто комбінаційні спотворення.
Я тут дещо порахував і знайшов декілька розкладок частот з мінімальною кількістю комбінаційних частот

Перший варіант для другої ПЧ 5000кГц. При цьому перша ПЧ змінна у діапазоні 8600-9200кГц. Гетеродин працює у діапазоні 3600-4200кГц
if 5000.png
if 5000.png (39.14 Кіб) Переглянуто 104628 разів
Другий варіант для ПЧ 9830кГц. Перша ПЧ буде 5300-5800кГц. Гетеродин працює у діапазоні 4000-4500кГц
if 9830.png
if 9830.png (42.18 Кіб) Переглянуто 104628 разів
Частоти другої ПЧ я брав виходячи з наявності кварців для побудови КФ. Перший варіант має невеликий недолік бо частота ГПД попадає у діапазон 80м. Тому треба приділити увагу її придушенню під час передачі. Треба ставити балансний змішувач та балансувати його. Він дасть придушення сигналу гетеродина десь 50-60дб, що досить непогано - при 100Вт потужності випромінювання маємо +50дбм-50дб=0дмб=1мВт.
Навіть якщо змішувач не досить збалансовано та він придушує сигнал гетеродина на 30-40дб при потужності 100Вт мі отримуємо 10-100мВт позасмугового випромінювання що у межах допустимого.

У другому варіанті усе набагато краще бо незважаючи на те що гетеродин працює досить близько до частоти першої ПЧ. Трьохзвенний фільтр забезпечить придушення гетеродину при передачі близько 34-44дб. Чотирьохзвенний - 45-55дб. Балансний змішувач дасть додатково близько 50-60дб придушення. У результаті будемо мати 85дб мінімум придушення що більш ніж достатньо
Screenshot_2025_01_17-6.png
 
 
 
 
 
UR5FFR
Повідомлень: 1446
З нами з: Пон вересня 12, 2022 4:04 pm
Has thanked: 131 time
Been thanked: 844 times

Re: Новий погляд на архітектуру UW3DI

Повідомлення UR5FFR »

Ще декілька розрахунків для КФ на частоти 5500 та 5529
У обох випадках гетеродин працює у межах 4000-4500 та не перетинається з діапазоном 80м
if 5500.png
if 5500.png (35.02 Кіб) Переглянуто 104263 разів
if 5529.png
if 5529.png (36.07 Кіб) Переглянуто 104263 разів
 
 
 
UR5FFR
Повідомлень: 1446
З нами з: Пон вересня 12, 2022 4:04 pm
Has thanked: 131 time
Been thanked: 844 times

Re: Новий погляд на архітектуру UW3DI

Повідомлення UR5FFR »

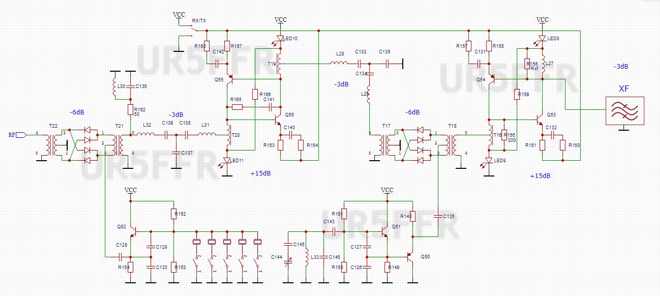
Якщо використовувати реверсивні каскади то фронтенд виглядає не такий вже й сложний
2025-01-23_20-47-35.jpg
 
UR5VFT
Повідомлень: 580
З нами з: Вів січня 17, 2023 6:22 pm
Позивний: UR5VFT
Has thanked: 573 times
Been thanked: 126 times

Re: Новий погляд на архітектуру UW3DI

Повідомлення UR5VFT »

- складність потім знайти всі кварці для КГ. Андрій за змішувачами. чому сигнали генераторів не подаєте на окремий порт  по Реду і може відразу робити на ключах або на діодах високого рівня? по посиленню каскадів, що прийде на підсилювач. після другого змішувача..73!
 
UR5FFR
Повідомлень: 1446
З нами з: Пон вересня 12, 2022 4:04 pm
Has thanked: 131 time
Been thanked: 844 times

Re: Новий погляд на архітектуру UW3DI

Повідомлення UR5FFR »

UR5VFT писав: Чет січня 23, 2025 10:30 pm - складність потім знайти всі кварці для КГ.
 
Це зовсім не складно - зараз на алі є майже будь які кварци
UR5VFT писав: Чет січня 23, 2025 10:30 pm Андрій за змішувачами. чому сигнали генераторів не подаєте на окремий порт  по Реду
 
Не зовсім зрозумів питання. Змішувачі двобалансні тому гетеродини подані так щоб мінімізувати пролаз гетеродина у тракт ПЧ
UR5VFT писав: Чет січня 23, 2025 10:30 pm і може відразу робити на ключах або на діодах високого рівня?
 
Звісна річ що можна поставити більш динамічні змішувачі - я малював так би мовити мінімалістичний дизайн
UR5VFT писав: Чет січня 23, 2025 10:30 pm по посиленню каскадів, що прийде на підсилювач. після другого змішувача..73!
 
Прийде -3дб від вхідного сигналу. Але це не принципово бо рахувати треба шуми каскадів (noise figure). Нижче розрахунок схеми. У якості змішувачів я узяв ADE-1-24 у яких IP3=+15dBm. Підсилювачі працюють при струмі 10мА/12в
Screenshot_2025_01_24-1.png
Screenshot_2025_01_24-1.png (18.86 Кіб) Переглянуто 104086 разів
Бачимо що чутливість при SNR=10dB буде MDS-SNR=124-10=114dBm~=0,5uV. У реалі буде трохи гірше бо не враховано 2-3дб втрат у ДПФ, тобто десь 0,7uV, що не так вже й погано. Звісно що на ВЧ бендах буде потрібен додатковий LNA з підсиленням десь 10-12дб
UR5FFR
Повідомлень: 1446
З нами з: Пон вересня 12, 2022 4:04 pm
Has thanked: 131 time
Been thanked: 844 times

Re: Новий погляд на архітектуру UW3DI

Повідомлення UR5FFR »

Стосовно питання використання більш динамічних змішувачів. Треба розуміти що одними змішувачами динаміку не збільшити. Ось наприклад поставимо змішувач з IP3=+30dBm (в порівнянні з ADE-1 це у двічі більший IP3). Але виграли лише 2дб динамічного діапазону - було 92 стало 94dBm
Screenshot_2025_01_24-3.png
Screenshot_2025_01_24-3.png (19.8 Кіб) Переглянуто 104085 разів
А ось якщо ми поставимо більш динамічні підсилювачі то це вже дасть певний ефект. Тому улучшайзінг повинен бути комплексним
Screenshot_2025_01_24-2.png
Screenshot_2025_01_24-2.png (18.93 Кіб) Переглянуто 104085 разів
 
oldPsyho
Повідомлень: 637
З нами з: П'ят жовтня 14, 2022 4:13 pm
Звідки: KO40ig
Позивний: UR5XOU
Has thanked: 187 times
Been thanked: 70 times

Re: Новий погляд на архітектуру UW3DI

Повідомлення oldPsyho »

UR5FFR писав: П'ят січня 24, 2025 9:06 am Стосовно питання використання більш динамічних змішувачів. Треба розуміти що одними змішувачами динаміку не збільшити. Ось наприклад поставимо змішувач з IP3=+30dBm (в порівнянні з ADE-1 це у двічі більший IP3). Але виграли лише 2дб динамічного діапазону - було 92 стало 94dBmScreenshot_2025_01_24-3.pngА ось якщо ми поставимо більш динамічні підсилювачі то це вже дасть певний ефект. Тому улучшайзінг повинен бути комплекснимScreenshot_2025_01_24-2.png
 


 
тобто можна не заморачуватись з міксєром і тупо поставити звичайний на кд503? а ппч забульбенити на bf998? Чи вже може на якихось ERA?)
 
oldPsyho
Повідомлень: 637
З нами з: П'ят жовтня 14, 2022 4:13 pm
Звідки: KO40ig
Позивний: UR5XOU
Has thanked: 187 times
Been thanked: 70 times

Re: Новий погляд на архітектуру UW3DI

Повідомлення oldPsyho »

UR5FFR писав: Чет січня 23, 2025 8:51 pm Якщо використовувати реверсивні каскади то фронтенд виглядає не такий вже й сложний2025-01-23_20-47-35.jpg
 

 
А якщо зробити реверс як в HF трансівєрі yo3dac ?
 
Вкладення
2025-01-24_10-16.png
UR5FFR
Повідомлень: 1446
З нами з: Пон вересня 12, 2022 4:04 pm
Has thanked: 131 time
Been thanked: 844 times

Re: Новий погляд на архітектуру UW3DI

Повідомлення UR5FFR »

oldPsyho писав: П'ят січня 24, 2025 10:13 am тобто можна не заморачуватись з міксєром і тупо поставити звичайний на кд503? а ппч забульбенити на bf998? Чи вже може на якихось ERA?)
Можна й на 998, але схема ускладнюється. І треба щоб підсилювач споживав не менше 100мВт. Та не розганяти зайве підсилення бо воно знижує динамічний діапазон.
Рахуємо тут таким чином - для підсилювача класу А точка компресії (тобто максимально потужність на виході) залежить від струму спокою та напруги живлення приблизно так:

P1дБ​(dBm)≈10⋅log10​(0.4⋅Iq​⋅Vпит)

тут Iq - в мА, Vпит - в вольтах. Для підсилювача на одному транзисторі зі струмом колектору 10мА та живленні 12в

P1дБ​(dBm)≈10⋅log10​(0.4⋅10⋅12)≈17dBm

Для лінейних схем є емпіричне правило що точка перехвату третього порядку перевищує точку компресії приблизно на 12-13дб. Тобто

IP3(dBm)≈P1дБ​(dBm)+12≈17+12=29dBm
UR5VFT
Повідомлень: 580
З нами з: Вів січня 17, 2023 6:22 pm
Позивний: UR5VFT
Has thanked: 573 times
Been thanked: 126 times

Re: Новий погляд на архітектуру UW3DI

Повідомлення UR5VFT »

- Андрій. по Реду вхід та вихід з одного тр. а подача ГПД або КВГ. на другий тр. для прикладу з книги
- якщо застосувати реверсивні підсилювачі. можна спробувати на дешевих 327 польових із застосуванням ару.. 73!
 -(А ось якщо ми поставимо більш динамічні підсилювачі то це вже дасть певний ефект. Тому улучшайзінг повинен бути комплексним)
 - повністю згоден. застосовував у трансіверах серії Монстри.
 
 
 
Вкладення
117.JPG
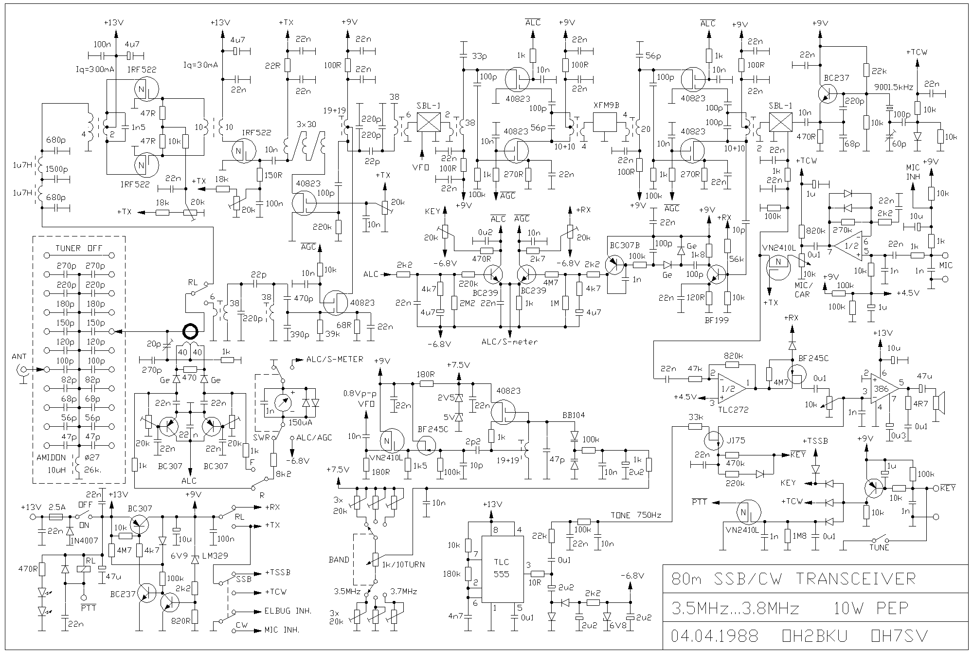
80_TRCVR-1988.GIF
Відповісти