МШУ (LNA) для рамочной антенны

technotrasher
Повідомлень: 14
З нами з: Пон листопада 25, 2024 6:09 pm
Позивний: UT3UAJ
Has thanked: 5 times

Re: МШУ (LNA) для рамочной антенны

Повідомлення technotrasher »

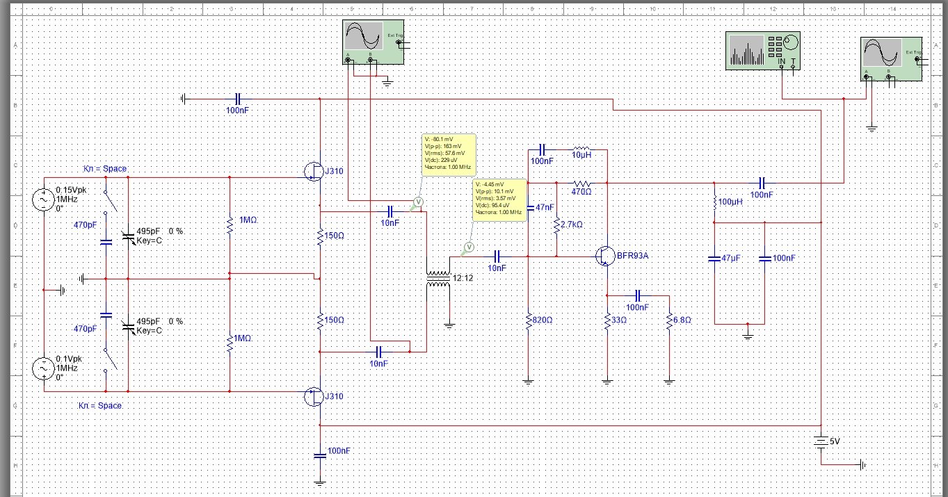
было сделано моделирование в мультисим.
и вот тут есть странность. синфазный сигнал отлично подавляется. разница сигнала выделяется.
1.jpg
но. после BFR93 усиления нет. сигнал очень слабый. видно сильное падение сигнала после трансформатора. (12 витков. сердечник 2000Н)
но и транзистор усиления не дает.
2.jpg
 
UR5FFR
Повідомлень: 1449
З нами з: Пон вересня 12, 2022 4:04 pm
Has thanked: 132 times
Been thanked: 845 times

Re: МШУ (LNA) для рамочной антенны

Повідомлення UR5FFR »

В підсилювачі використовується частотно-залежний зворотній зв'язок (ланцюг з 100n+10uH). Він стоїть щоб зменшити підсилення на частотах менше ніж 1МГц. Це так зроблено бо на НЧ бендах, а тим більше на середніх хвилях зайва чутливість нам не потрібна.
До речі підсилювач розраховано для роботи на 50ом навантаження. Ви в симуляції це врахували?
PS Я думав ви вже спаяли його а ви все в симуляцію граєтесь :)
 
technotrasher
Повідомлень: 14
З нами з: Пон листопада 25, 2024 6:09 pm
Позивний: UT3UAJ
Has thanked: 5 times

Re: МШУ (LNA) для рамочной антенны

Повідомлення technotrasher »

да повысив частоту до 4Мгц есть эффект. для чего тогда нужен транзистор? я думал как усилитель. в мультисиме виртуальный осциллограф имеет виртуальный вход в 50 Ом. :) по крайней мере эмулятор тектроникса.
паять не проверив схему и не отладив я уже не хочу. это очень дорого стоит. у меня лежит 20 нерабочих плат уже. я не собираю на макетке. я делаю сразу полный проект.
1.jpg
 
UR5FFR
Повідомлень: 1449
З нами з: Пон вересня 12, 2022 4:04 pm
Has thanked: 132 times
Been thanked: 845 times

Re: МШУ (LNA) для рамочной антенны

Повідомлення UR5FFR »

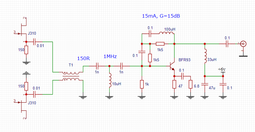
Я бачу що стоять J310, а підсилювач узято від схеми де стояли BF862. Такій мікс працювати коректно не буде бо різні вхідні імпеданси у підсилювачів.
І треба дивитися не 4МГц а вище - 10/14/20МГц. Якщо треба підняти підсилення на низьких частотах то треба збільшити номінал дроселя у зворотному зв'язку підсилювача, або зовсім його видалити.
Ще один варіант придушити низькі частоти - поставити ФВЧ ось так
Screenshot_2024_12_01-1.png
ФВЧ розраховуємо на опір 150ом. Дросель у зворотному зв'язку ставимо 100uH - це дасть деякій спад підсилення на 80м де воно не зовсім потрібно на мій погляд. Або його можна видалити якщо потрібна лінійна АЧХ
 
technotrasher
Повідомлень: 14
З нами з: Пон листопада 25, 2024 6:09 pm
Позивний: UT3UAJ
Has thanked: 5 times

Re: МШУ (LNA) для рамочной антенны

Повідомлення technotrasher »

все поправил. схемы проверил. только в емуляторе ошибся. бо там нет BF862. хорошо, что Вы рассчитали под разные транзисторы. может кто захочет повторить - будет выбор между редкими и более доступными. с ФВЧ сейчас тоже проверю. оказывается его можно было сзаду поставить. :) я об этом и не думал. а как Вы рассчитываете выходной импеданс истокового повторителя. там же транс стоит. вижу, что совпадает с сопротивлениями на истоках. усиление получается 15дБ? если в реальности будет работать как в эмуляции - то вполне отлично!
использовать только аксиальные дроссели? или можно смд дроссели? такие как от мурата.
 
UR5FFR
Повідомлень: 1449
З нами з: Пон вересня 12, 2022 4:04 pm
Has thanked: 132 times
Been thanked: 845 times

Re: МШУ (LNA) для рамочной антенны

Повідомлення UR5FFR »

technotrasher писав: Нед грудня 01, 2024 11:31 am как Вы рассчитываете выходной импеданс истокового повторителя. там же транс стоит. вижу, что совпадает с сопротивлениями на истоках.

 
Це випадковий збіг. Вихідний опір дорівнює 1/g, де g - це крутизна у робочій точці. Я раджу почитати книжку "Схемотехника" Гаврилова - там усе досить детально пояснюється.
technotrasher писав: Нед грудня 01, 2024 11:31 am использовать только аксиальные дроссели?

 
Так, тільки аксіальні
 
technotrasher
Повідомлень: 14
З нами з: Пон листопада 25, 2024 6:09 pm
Позивний: UT3UAJ
Has thanked: 5 times

Re: МШУ (LNA) для рамочной антенны

Повідомлення technotrasher »

книжку по схемотехнике заказал. плату на изготовление заказал.
для расчета усилителя на биполярном транзисторе использовали программу TransistorAmp ? какие параметры выставляли? я брал напряжение 6В, усиление 5, частоту 1М. входное 150 Ом. выходное 50 Ом. значения получились чуть другие.
UR5FFR
Повідомлень: 1449
З нами з: Пон вересня 12, 2022 4:04 pm
Has thanked: 132 times
Been thanked: 845 times

Re: МШУ (LNA) для рамочной антенны

Повідомлення UR5FFR »

technotrasher писав: Сер грудня 04, 2024 11:15 am книжку по схемотехнике заказал. плату на изготовление заказал. 
Книжка є у електронному вигляді.
technotrasher писав: Сер грудня 04, 2024 11:15 amдля расчета усилителя на биполярном транзисторе использовали программу TransistorAmp ? какие параметры выставляли? я брал напряжение 6В, усиление 5, частоту 1М. входное 150 Ом. выходное 50 Ом. значения получились чуть другие. 
Я не знаю шо це за програма. Вона вміє рахувати ВЧ каскади з негативним зворотнім зв'язком? Щось я сумніваюсь
technotrasher
Повідомлень: 14
З нами з: Пон листопада 25, 2024 6:09 pm
Позивний: UT3UAJ
Has thanked: 5 times

Re: МШУ (LNA) для рамочной антенны

Повідомлення technotrasher »

а какую программу для расчета использовали? или только калькулятор и справочник!?  :shock:
 
а книжки такие читать удобно именно в бумаге.
technotrasher
Повідомлень: 14
З нами з: Пон листопада 25, 2024 6:09 pm
Позивний: UT3UAJ
Has thanked: 5 times

Re: МШУ (LNA) для рамочной антенны

Повідомлення technotrasher »

Подскажите как вы считаете истоковые сопротивления для транзисторов. именно полевых транзисторов.  я изучил документацию по расчету и истоковых повторителей и методы расчета Rи для усилителей на полевых транзисторах, но у меня получились значения не такие. меньше. часто теория в книгах не имеет ничего общего с практикой. все получается по другому.
Відповісти