Германій? Германій!
-
UR5FFR
- Повідомлень: 1429
- З нами з: Пон вересня 12, 2022 4:04 pm
- Has thanked: 130 times
- Been thanked: 826 times
Re: Германій? Германій!
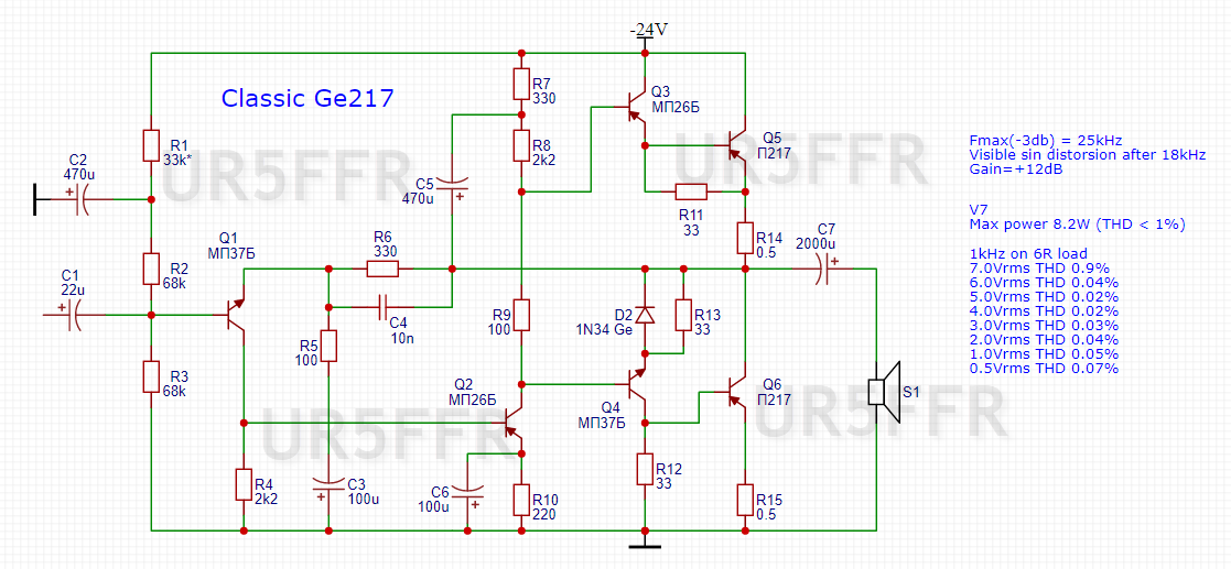
Зазвичай R12 ставлять фіксованого номіналу. А послідовно з D1 - невеликий резистор 10..200 ом від якого і залежить струм спокою. В тебе при зміні R12 змінюється струм та підсилення VT3 - це не є гаразд.
Напруги тобі ліньки було виміряти та навести на схемі, но це не принципово. Рахується усе на раз-два.
На діоди десь приблизно половина живлення. Струм колектору VT3 дорівнює 6/34000=0,18мА. Це якось дуже мало. Струм через VT2 теж доволі просто розрахувати. На R10 буде напруга яка дорівнює падінню напруги на переході БЕ VT3 - це десь 0,3в, та падіння на резисторі R13 яке становить 0,00018*39=0,007в тобто нуль. Тому струм через R10 дорівнює 0,3/15000=0,02мА. Воно ж в тебе у мікрострумовому режимі працює. Фігня це повна на мій погляд. Я б підняв струм через VT2VT3. Для VT2 до 0,5-1мА, для VT3 - до 1-2мА
І ще - коли працюєш з ПНЧ потрібно постійно вимірювати та контролювати спотворення. На ослику ти побачиш спотворення десь починаючи з 1-3%, але це вже досить багато. Тому на вихід еквівалент навантаження та дільник на резисторах 1:10 та у звукову карту лінійний вхід. На комп ставиш програму Visual Analyser - вона автоматично рахує коефіцієнт спотворень. В неї також є вбудований генератор різноманітних сигналів (синус, шум, пила та інші).
Спотворення зазвичай вимірюють на частоті 1кГц. Але дуже правильно дивитися що буде при збільшенні частоти. Ось наприклад в мене в начебто аудіофільскому підсилювачі після 18кЦг синус перестає буду синусом і стає трикутником. Але вимірювання на 1кГц показують що усе дуже гарно.
Напруги тобі ліньки було виміряти та навести на схемі, но це не принципово. Рахується усе на раз-два.
На діоди десь приблизно половина живлення. Струм колектору VT3 дорівнює 6/34000=0,18мА. Це якось дуже мало. Струм через VT2 теж доволі просто розрахувати. На R10 буде напруга яка дорівнює падінню напруги на переході БЕ VT3 - це десь 0,3в, та падіння на резисторі R13 яке становить 0,00018*39=0,007в тобто нуль. Тому струм через R10 дорівнює 0,3/15000=0,02мА. Воно ж в тебе у мікрострумовому режимі працює. Фігня це повна на мій погляд. Я б підняв струм через VT2VT3. Для VT2 до 0,5-1мА, для VT3 - до 1-2мА
І ще - коли працюєш з ПНЧ потрібно постійно вимірювати та контролювати спотворення. На ослику ти побачиш спотворення десь починаючи з 1-3%, але це вже досить багато. Тому на вихід еквівалент навантаження та дільник на резисторах 1:10 та у звукову карту лінійний вхід. На комп ставиш програму Visual Analyser - вона автоматично рахує коефіцієнт спотворень. В неї також є вбудований генератор різноманітних сигналів (синус, шум, пила та інші).
Спотворення зазвичай вимірюють на частоті 1кГц. Але дуже правильно дивитися що буде при збільшенні частоти. Ось наприклад в мене в начебто аудіофільскому підсилювачі після 18кЦг синус перестає буду синусом і стає трикутником. Але вимірювання на 1кГц показують що усе дуже гарно.
-
UR5FFR
- Повідомлень: 1429
- З нами з: Пон вересня 12, 2022 4:04 pm
- Has thanked: 130 times
- Been thanked: 826 times
Re: Германій? Германій!
І ще стосовно струму. У тебе на виході може бути 6в на 8ом - це струм 0,75А. П216 має бетту не менше 20. МП39 - теж не менше 20. Тому каскад перед ними на Т3 повинен віддавати струм 0,75/20/20=2мА. Каскад працює у класі А тому його струм спокою повинен бути не менше ніж струм який він віддає в навантаження. Т2 повинен працювати при струмі не менше ніж 2мА/бетта(Т3)=0,1мА.
Це розрахунок для worst case як то кажуть. Але тоді не треба підбирати компоненти по параметрам - при будь яких схема буде працювати. І це правильно та феншуйно, бо інакше буде - зібрав, а воно не працює
Це розрахунок для worst case як то кажуть. Але тоді не треба підбирати компоненти по параметрам - при будь яких схема буде працювати. І це правильно та феншуйно, бо інакше буде - зібрав, а воно не працює
-
UR5FFR
- Повідомлень: 1429
- З нами з: Пон вересня 12, 2022 4:04 pm
- Has thanked: 130 times
- Been thanked: 826 times
Re: Германій? Германій!
Займався тут цікавим питання - чи треба у тракті другої ПЧ ставити на вході транзистори з нормованим коефіцієнтом шума. Начебто гірше не буде. Але проти математики не попреш
Ось розрахунок noise figure якщо стоять звичайні транзистори типи П416 наприклад з NF=8дб (це так, припущення, бо в довідниках його нема)А ось - якщо поставити з нормованим шумом, наприклад ГТ310Б 3дбБачимо що на загальний noise figure це ніяк не впливає - він залежить від параметрів каскадів фронтенду.
Отже нема ніякої різниці (с) Тому у тракті другої ПЧ ставимо звичайні П416 або ГТ308
Значення NF=16дб дозволяє порахувати чутливість тракту у режимі SSB при співвідношенні сигнал/шум 10дб та смуги 3кГц
MDS(BW=3kHz,SNR=10) = -174 + NF + 10*log(BW) + SNR = -174 -16 - 34 - 10 = -114dBm = 0.45uV @50R
Для телеграфу з смугою 500Гц чутливість буде вище та дорівнює 0,2uV
Ось розрахунок noise figure якщо стоять звичайні транзистори типи П416 наприклад з NF=8дб (це так, припущення, бо в довідниках його нема)А ось - якщо поставити з нормованим шумом, наприклад ГТ310Б 3дбБачимо що на загальний noise figure це ніяк не впливає - він залежить від параметрів каскадів фронтенду.
Отже нема ніякої різниці (с) Тому у тракті другої ПЧ ставимо звичайні П416 або ГТ308
Значення NF=16дб дозволяє порахувати чутливість тракту у режимі SSB при співвідношенні сигнал/шум 10дб та смуги 3кГц
MDS(BW=3kHz,SNR=10) = -174 + NF + 10*log(BW) + SNR = -174 -16 - 34 - 10 = -114dBm = 0.45uV @50R
Для телеграфу з смугою 500Гц чутливість буде вище та дорівнює 0,2uV
-
oldPsyho
- Повідомлень: 634
- З нами з: П'ят жовтня 14, 2022 4:13 pm
- Звідки: KO40ig
- Позивний: UR5XOU
- Has thanked: 186 times
- Been thanked: 70 times
Re: Германій? Германій!
Знов трохи попрацював зі схемою. Наразі так:
P.S. пробував замінити VT2 на ГТ308В, не зміг виставити на колекторі VT7 напругу U/2.
P.S. пробував замінити VT2 на ГТ308В, не зміг виставити на колекторі VT7 напругу U/2.
-
UR5FFR
- Повідомлень: 1429
- З нами з: Пон вересня 12, 2022 4:04 pm
- Has thanked: 130 times
- Been thanked: 826 times
Re: Германій? Германій!
Інколи душа прагне чогось такого ... незвичайного
Розмишляв як із гівна та палок зробити SSB. Є в мене кілька фільтрів LT455IW. Смуга - 4 кГц по даташиту але скати такі пологі що нічого путнього з них не зробиш. Декілька з'єднаних послідовно ситуацію не покращують. Є також кульочок резонаторів ZTB 455E, жовті такі. Брав колись бо була ідея зробити фільтр на 455кГц. Дішаль каже 68пф для QER потрібно:) Спробував. Бреше Дішаль
Правий скат нормальний, у смузі пропускання усе ідеально рівно. А ось лівого скати взагалі нема. Тобто він настільки пологий що його і скатом то назвати важко. І подумав я - а чому б не поставити їх послідовно. Ось така конструкція вийшлаФільтр LSB. Правий скат досить крутий для SSB. Ліворуч можна обрізати зайве ФНЧ вже по звуковій частоті.
Якщо не слухати Дішаль а поставити більші ємності то можна отримати досить вузький фільтр. Але скати дуже пологі. Втрати 5db.Добавив ще 2 кварци - АЧХ почала горбатитися, але скати досить круті - для SSB вистачить. Імпеданс фільтру дуже низький - 50 ом. Втрати 10db.Цікаво що з такими великими ємностями центральна частота фільтра суттєво нижче - десь 440кГц. Це майже на 15 кГц нижче чим у перший схемі.
Якщо не слухати Дішаль а поставити більші ємності то можна отримати досить вузький фільтр. Але скати дуже пологі. Втрати 5db.Добавив ще 2 кварци - АЧХ почала горбатитися, але скати досить круті - для SSB вистачить. Імпеданс фільтру дуже низький - 50 ом. Втрати 10db.Цікаво що з такими великими ємностями центральна частота фільтра суттєво нижче - десь 440кГц. Це майже на 15 кГц нижче чим у перший схемі.
-
UR5FFR
- Повідомлень: 1429
- З нами з: Пон вересня 12, 2022 4:04 pm
- Has thanked: 130 times
- Been thanked: 826 times
Re: Германій? Германій!
QER на ZTB 455E, 10 кристалів, ємності 5600пф, імпеданс 75ом, втрати 5дб. Краще працює як LSB. Придушення сусіднього каналу десь 60-70дб. З таким фільтром не соромно й в ефір виходити 
-
US5MSQ
- Повідомлень: 9
- З нами з: Сер жовтня 18, 2023 8:21 am
- Позивний: US5MSQ
- Has thanked: 8 times
- Been thanked: 17 times
Re: Германій? Германій!
Вітаю. Минулої весни я теж зайнявся виготовленням вузькосмугового фільтра QER на частоту 465 кГц. Для цього я Алі придбав керамічних резонаторів на 480 кГц, тому що саме у них частота резонансу близька до 465 кГц. На жаль розкид параметрів у цих керамічних резонаторів настільки великий, що з 200 штук мені вдалося підібрати лише 2 групи з близькими параметрами (розкид не більше 40 Гц) для виготовлення фільтрів SSS. А також перевірив можливість створення фільтрів із різною смугою пропускання. Результати моїх досліджень представлені на картинках.
- Вкладення
-
- АЧХ резонатора 480кГц_70ом.png (38.69 Кіб) Переглянуто 50513 разів
-
- АЧХ QER-фильтра_8 кристаллов__3700 пФ_70ом.png (39.8 Кіб) Переглянуто 50513 разів
-
- АЧХ QER-фильтра_8 кристаллов__1500 пФ_177ом.png (37.3 Кіб) Переглянуто 50513 разів
-
- АЧХ QER-фильтра_8 кристаллов_5,6 nF_51 ом__#2.png (40.62 Кіб) Переглянуто 50513 разів
-
- АЧХ QER-фильтра_8 кристаллов_5,6nF_51 ом__#1.png (37.81 Кіб) Переглянуто 50513 разів
-
UR5FFR
- Повідомлень: 1429
- З нами з: Пон вересня 12, 2022 4:04 pm
- Has thanked: 130 times
- Been thanked: 826 times
Re: Германій? Германій!
В мене теж "кульочок" але вистачило терпіння переміряти тільки 30 штук
З них відібрав 10 штук на фільтр за ближчими значеннями резонансів. Так, розкид є і досить великий. Але на диво фільтр вийшов. Йому ще поставити підчисточний з 6 резонаторів і буде усе досить на рівні.PS Сергію, приєднуйтесь до проекту - у вас же великий досвід роботи з германієм. Не треба його приховувати 