Германій? Германій!

oldPsyho
Повідомлень: 634
З нами з: П'ят жовтня 14, 2022 4:13 pm
Звідки: KO40ig
Позивний: UR5XOU
Has thanked: 186 times
Been thanked: 70 times

Re: Германій? Германій!

Повідомлення oldPsyho »

А такий варіант?
Виходу десь 1.5-2вт, чутливість 0.2в.
 
Вкладення
4.jpg
UR5FFR
Повідомлень: 1430
З нами з: Пон вересня 12, 2022 4:04 pm
Has thanked: 131 time
Been thanked: 826 times

Re: Германій? Германій!

Повідомлення UR5FFR »

oldPsyho писав: Пон вересня 30, 2024 10:59 am А такий варіант? Виходу десь 1.5-2вт, чутливість 0.2в.

 
Навіщо там КП103 на вході та де його взяти? Ціни на ГТ402/404 дивився? Це ж розпіарені аудіофільскі транзистори. Та ще й компліментарна пара, яких серед германія є усього декілька. До речі вони слабкі по струму та потужності - порівняй даташит на ГТ402 та ГТ403 .
Треба робити вихід на транзисторах однієї проводимості, тим паче що це не складно
 
 
UT5KS
Повідомлень: 17
З нами з: Чет вересня 29, 2022 11:22 am
Позивний: UT5KS
Has thanked: 40 times
Been thanked: 4 times

Re: Германій? Германій!

Повідомлення UT5KS »

Підтримую. На 403 працює чудово (в моєму ППП конструкції US5MSQ).
UR5VFT
Повідомлень: 570
З нами з: Вів січня 17, 2023 6:22 pm
Позивний: UR5VFT
Has thanked: 565 times
Been thanked: 116 times

Re: Германій? Германій!

Повідомлення UR5VFT »

UR5FFR писав: Пон вересня 30, 2024 10:09 am
UR5VFT писав: Нед вересня 29, 2024 11:31 pm якщо германій спробуйте унч Худа. працює супер я застосовував гт806 73!


 
Навіщо тут аудіофільский ПНЧ зі струмом спокою 1А? Особливо коли інші каскади споживають одиниці мА. Яка мета цього? Щоб було?


 
Андрій. ХУД це концепція якості. хто мешант застосувати 403 і зменшити струм. до речі таеой унч на 403 Худо відмінно працював у базовому приймачі Лапівка 73!
 
Ut5lp
Повідомлень: 119
З нами з: Суб вересня 17, 2022 3:34 pm
Позивний: UT5LP
Has thanked: 11 times
Been thanked: 32 times

Re: Германій? Германій!

Повідомлення Ut5lp »

У підборці схем ПНЧ,яку давав Андрій,на 11 стор.
остання схема В.Васил'єва(був такий автор у журналі Радіо).Його схеми,завжди відрізнялись технологічністю,термостабільністю і некритичністю до живлення.
 
UR5FFR
Повідомлень: 1430
З нами з: Пон вересня 12, 2022 4:04 pm
Has thanked: 131 time
Been thanked: 826 times

Re: Германій? Германій!

Повідомлення UR5FFR »

Ut5lp писав: Пон вересня 30, 2024 7:21 pm У підборці схем ПНЧ,яку давав Андрій,на 11 стор.
остання схема В.Васил'єва(був такий автор у журналі Радіо).Його схеми,завжди відрізнялись технологічністю,термостабільністю і некритичністю до живлення.

 
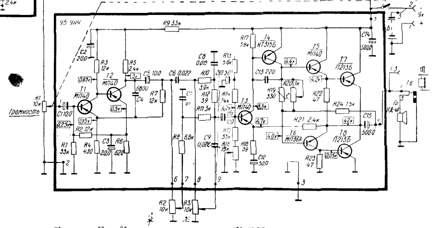
Якщо мова йде про цю схему то в ней є нюанс
Screenshot_2024_09_27-1.png
Screenshot_2024_09_27-1.png (84.76 Кіб) Переглянуто 51284 разів
В підсилювачі немає НЗЗ бо R12 підключено до середньої точки С13С17 а не до вихіда підсилювача. Підсилення буде досить велике - десь 40-50дб, але спотворення теж. Правильніше підключити R12 до колектора Т3, а послідовно з С12 встановити додатковий резистор - буде негативний зворотній зв'язок а підсилення буде дорівнювати відношенню цих резисторів.

PS Схема дійсно В.Васил'єва - Радіо №1/1971, с.59
Ut5lp
Повідомлень: 119
З нами з: Суб вересня 17, 2022 3:34 pm
Позивний: UT5LP
Has thanked: 11 times
Been thanked: 32 times

Re: Германій? Германій!

Повідомлення Ut5lp »

UR5FFR писав: Пон вересня 30, 2024 8:28 pm
Ut5lp писав: Пон вересня 30, 2024 7:21 pm

 
Я в дитинстві переробив,майже всі його схеми,запускались на раз,на відміну від усяких Плотнікових Румянцевих...
 
 
Sergii
Повідомлень: 64
З нами з: Вів листопада 29, 2022 10:58 am
Has thanked: 47 times
Been thanked: 32 times

Re: Германій? Германій!

Повідомлення Sergii »

electron2m.png
electron2m.png (155.55 Кіб) Переглянуто 50662 разів
 
 
UR5FFR
Повідомлень: 1430
З нами з: Пон вересня 12, 2022 4:04 pm
Has thanked: 131 time
Been thanked: 826 times

Re: Германій? Германій!

Повідомлення UR5FFR »

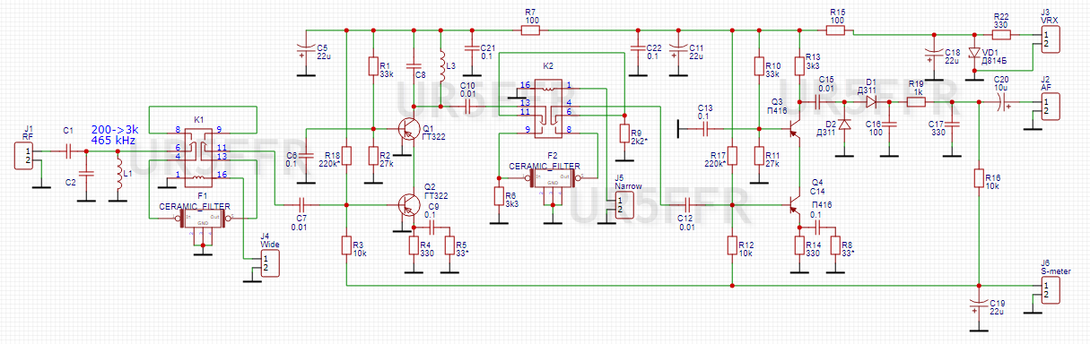
Sergii писав: Чет жовтня 03, 2024 1:31 pm electron2m.png

 
Так, це класика на 4ох транзисторах з вольтодобавкою через гучномовець. Підсилення задається відношенням 1+R13/R11. Замість R12 бажано встановити діод або терморезистор для термостабілізації. Ємності С8С9 збільшити на порядок. Між колектором та базою Т4 встановити невелику ємність 100-1000пф - вона перешкоджає збудженню.

Ось наприклад підсилювач з Океан-203
Screenshot_2024_10_06-1.png
Трохи переробив тракт АМ. Вирішив не займатися вигадуванням лисапедів. Кондова класика. Ось наприклад Вега-341. Через діоди тече дуже невеликий струм через R11R10R21, тобто вони працюють не на початку характеристики а трохи праворуч.
Screenshot_2024_10_06-2.png
Screenshot_2024_10_06-2.png (68.57 Кіб) Переглянуто 50318 разів
Мій варіант
2024-10-06_2-54-36.png
oldPsyho
Повідомлень: 634
З нами з: П'ят жовтня 14, 2022 4:13 pm
Звідки: KO40ig
Позивний: UR5XOU
Has thanked: 186 times
Been thanked: 70 times

Re: Германій? Германій!

Повідомлення oldPsyho »

Спаяв цю схєму, живлення 12в.
VT5 та VT6 поставив 1Т905А, VT2, VT3 - МП42А. Підбором резистора R14 встановив на колекторі VT6 -6V. Подав 100мв, 700гц. В результаті така картина (заміряв на С10):

 
 
 
Вкладення
photo_2024-10-07_11-16-29.jpg
photo_2024-10-07_11-16-29.jpg (69.92 Кіб) Переглянуто 49496 разів
photo_2024-10-07_11-15-27.jpg
Відповісти