Германій? Германій!
-
UR5FFR
- Повідомлень: 1449
- З нами з: Пон вересня 12, 2022 4:04 pm
- Has thanked: 132 times
- Been thanked: 845 times
Re: Германій? Германій!
Набридло мені ломати моск цим питанням тому зроблю зовсім просто - кожна плата буде мати два входи живлення - Vrx та Vtx. Як воно буде перемикатися - це кожний сам доробить. Кому синтезом до вподоби, кому й тумблером нормально 
-
Maksym
- Повідомлень: 22
- З нами з: П'ят серпня 16, 2024 12:30 pm
- Позивний: UR1CDR
- Has thanked: 88 times
- Been thanked: 14 times
Re: Германій? Германій!
Хтось поділиться таким фільтром? Бо там вже нема) Їх чотири було, два купили і два в подарунок віддали, і їх нема(UR5FFR писав: ↑Пон вересня 16, 2024 9:18 am Трохи за вибір ПЧ та першого фільтру. Я планую ставити ПФ2П-286 на 23МГц зі смугою 20кГц. Це такий досить здоровенний КФ з воєнки. Як виявилось їх можна придбати досить не дорого (посилання). Ще один варіант - поставити ФП2П4-436 - смуга 15кГц - цього буде досить для АМ та ЧМ. Перша ПЧ при цьому буде 10,7МГцПФ2П-286.jpg
ФП2П4-436.jpg
Також якщо є NWT то можна зібрати КФ самостійно - у цьому нема нічого складного. У трансивері Altair DSP я саме так і зробив -збудував QER на 8 кварцах на частоту 24.573MHz та смугою 10кГц. Опір такого КФ вийшов 150ом. Це дозволяє прибрати ланцюг узгодження між КФ та ППЧ перерахував останній на опір 150ом
Screenshot_2024_09_16-2.png
Якщо комусь цього буде замало то ще є шлях справжнього самураяА саме ставити фільтр на 35+МГц. Наприклад ФП2П1-457-34.785М-45В, ФП2П-2-1, ФП2П-3-1 або ФП2П-4-1 та отримати повний апконвершин у діапазоні 1-30МГц. В ППЧ ставимо ГТ313
-
Ut5lp
- Повідомлень: 119
- З нами з: Суб вересня 17, 2022 3:34 pm
- Позивний: UT5LP
- Has thanked: 11 times
- Been thanked: 32 times
Re: Германій? Германій!
Меня терзают смутные сомненья(с),стосовно дросселей в діплексерах,особливо другої ПЧ.
Це ж магнітна антенна.У кожного,на столі не один ІБЖ.При налаштуваннях плати,весь чайна хайтек полізе у тракт.
Може використати СМДшні індуктивності,у яких арматура зроблена для мінімізаці' зовнішнього поля.
Це ж магнітна антенна.У кожного,на столі не один ІБЖ.При налаштуваннях плати,весь чайна хайтек полізе у тракт.
Може використати СМДшні індуктивності,у яких арматура зроблена для мінімізаці' зовнішнього поля.
-
oldPsyho
- Повідомлень: 638
- З нами з: П'ят жовтня 14, 2022 4:13 pm
- Звідки: KO40ig
- Позивний: UR5XOU
- Has thanked: 188 times
- Been thanked: 71 time
Re: Германій? Германій!
Та навряд... Тоді можна й гантельки поставити, якщо буде ловити всякий непотріб.Ut5lp писав: ↑Чет вересня 19, 2024 1:31 pm Меня терзают смутные сомненья(с),стосовно дросселей в діплексерах,особливо другої ПЧ.
Це ж магнітна антенна.У кожного,на столі не один ІБЖ.При налаштуваннях плати,весь чайна хайтек полізе у тракт.
Може використати СМДшні індуктивності,у яких арматура зроблена для мінімізаці' зовнішнього поля.
-
Ut5lp
- Повідомлень: 119
- З нами з: Суб вересня 17, 2022 3:34 pm
- Позивний: UT5LP
- Has thanked: 11 times
- Been thanked: 32 times
Re: Германій? Германій!
Ось вам https://ur8lv.com/activity/1460110407/page_1
Або на цьому ж сайті є ціла купа на 10.7 15 кілогерцових.
-
UR5FFR
- Повідомлень: 1449
- З нами з: Пон вересня 12, 2022 4:04 pm
- Has thanked: 132 times
- Been thanked: 845 times
Re: Германій? Германій!
У мене є декілька фільтрів на 23МГц. Дам тим хто буде збирати. Але можна ставити на 10,7 фільтри - їх купити зовсім не поблема і коштуюсьб вони зовсім дешево
По факту нічого нікуди не лізе. Я на дроселях збирав безліч усілякого. І ДПФ теж до речі. Корпус треба екранувати і все буде ок.Ut5lp писав: ↑Чет вересня 19, 2024 1:31 pm Меня терзают смутные сомненья(с),стосовно дросселей в діплексерах,особливо другої ПЧ.
Це ж магнітна антенна.У кожного,на столі не один ІБЖ.При налаштуваннях плати,весь чайна хайтек полізе у тракт.
Може використати СМДшні індуктивності,у яких арматура зроблена для мінімізаці' зовнішнього поля.
Як варіант - СБ12. Якщо є. Або на кільцях 400НН
-
oldPsyho
- Повідомлень: 638
- З нами з: П'ят жовтня 14, 2022 4:13 pm
- Звідки: KO40ig
- Позивний: UR5XOU
- Has thanked: 188 times
- Been thanked: 71 time
Re: Германій? Германій!
Я вже поділився))UR5FFR писав: ↑Чет вересня 19, 2024 7:35 pmУ мене є декілька фільтрів на 23МГц. Дам тим хто буде збирати. Але можна ставити на 10,7 фільтри - їх купити зовсім не поблема і коштуюсьб вони зовсім дешевоПо факту нічого нікуди не лізе. Я на дроселях збирав безліч усілякого. І ДПФ теж до речі. Корпус треба екранувати і все буде ок.Ut5lp писав: ↑Чет вересня 19, 2024 1:31 pm Меня терзают смутные сомненья(с),стосовно дросселей в діплексерах,особливо другої ПЧ.
Це ж магнітна антенна.У кожного,на столі не один ІБЖ.При налаштуваннях плати,весь чайна хайтек полізе у тракт.
Може використати СМДшні індуктивності,у яких арматура зроблена для мінімізаці' зовнішнього поля.
Як варіант - СБ12. Якщо є. Або на кільцях 400НН
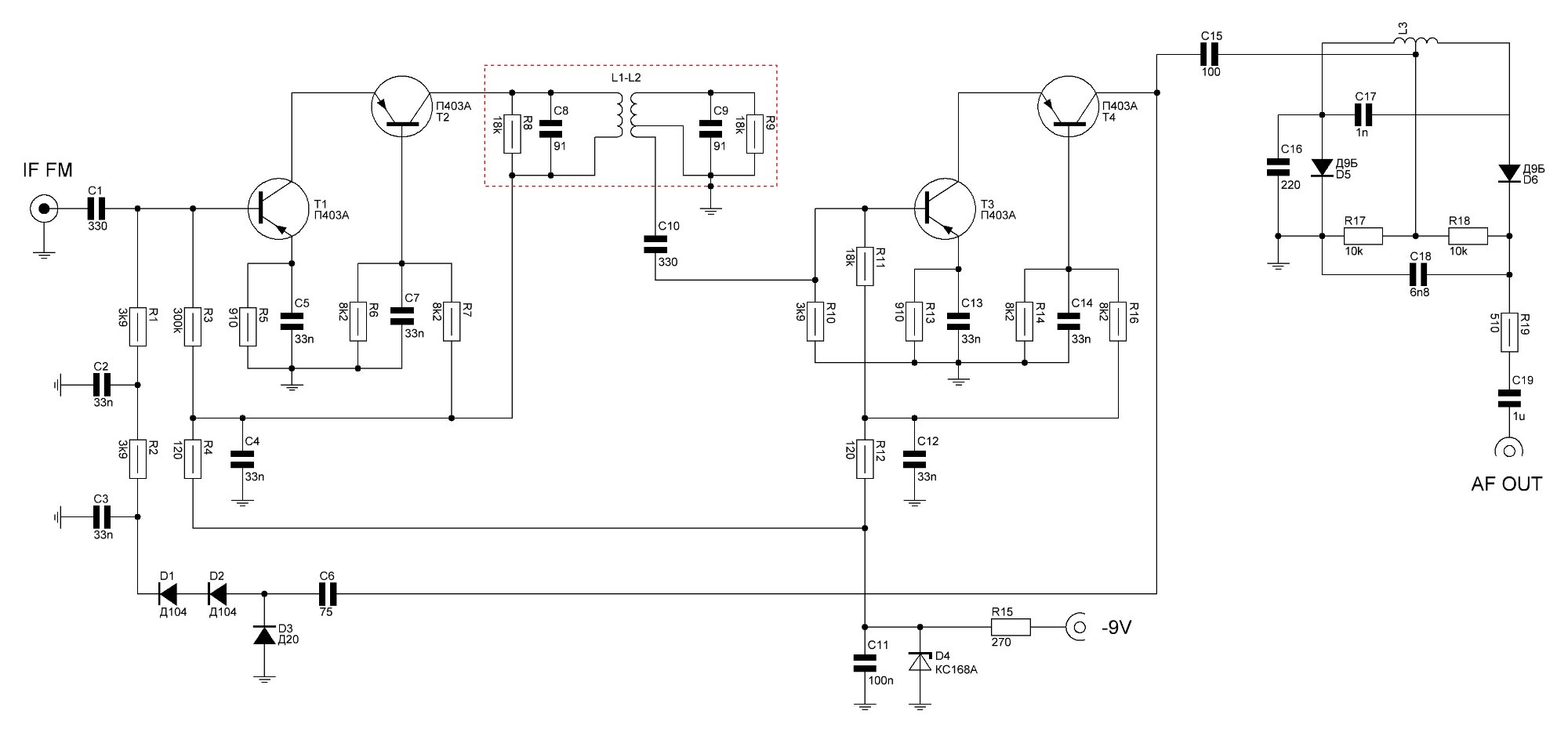
Ось варіант ПЧ-ЧМ.
P.S. по підрахункам L1-L2 по 12 витків на кілечку 2000НН К10х7 і паралельно по конденсатору в 1н і підстроювальний 5-25пф
-
UR5FFR
- Повідомлень: 1449
- З нами з: Пон вересня 12, 2022 4:04 pm
- Has thanked: 132 times
- Been thanked: 845 times
Re: Германій? Германій!
1. Колектор Т4 висить у повітрі - немає нагрузки та живлення
2. АРУ в тракті ЧМ не потрібно. В ідеалі на вході детектора повинні бути прямокутні імпульси, тому підсилення максимальне щоб аж обмежувало сигнал
3. Підстроювальний 5-25пф паралельно з 1нф нічого не дасть - його що крути, що не крути він нічого не буде налаштовувати
4. R8R9 зайві
5. Якщо перед Т3 поставити емітерний повторювач то L2C9 можна викинути а базу повторювача через ємність підключити до колектора Т2, бо він не буде шунтувати контур
І ще зауваження. Не столь принципове але. Зазвичай коли роблять каскод то об'єднують ланцюги зміщення баз. Ось дивись - R1R2R3Так по перше менше деталей, та по друге напруга на базі "верхнього" транзистора завжди вища ніж на базі "нижнього". Бо інакше "верхній" буде закрит та каскод працювати не буде геть зовсім
2. АРУ в тракті ЧМ не потрібно. В ідеалі на вході детектора повинні бути прямокутні імпульси, тому підсилення максимальне щоб аж обмежувало сигнал
3. Підстроювальний 5-25пф паралельно з 1нф нічого не дасть - його що крути, що не крути він нічого не буде налаштовувати
4. R8R9 зайві
5. Якщо перед Т3 поставити емітерний повторювач то L2C9 можна викинути а базу повторювача через ємність підключити до колектора Т2, бо він не буде шунтувати контур
І ще зауваження. Не столь принципове але. Зазвичай коли роблять каскод то об'єднують ланцюги зміщення баз. Ось дивись - R1R2R3Так по перше менше деталей, та по друге напруга на базі "верхнього" транзистора завжди вища ніж на базі "нижнього". Бо інакше "верхній" буде закрит та каскод працювати не буде геть зовсім