Тю, та ото ще така діч. По парі ГТ308 в паралель і вистачить...UR5FFR писав: ↑Пон вересня 16, 2024 3:53 pmТьфу на тебеБеремо жменьку ГТ313 та з'єднуємо паралельно. У емітери ставимо резистори для вирівнювання струмів. Ємності у них не великі тому штуки 4 вполнє можна запаралелити. А це вже 0,6Вт
Якщо цього замало то ставимо два таких каскади через сплітери-комбінери. Маємо 1,2Вт
Сплітерами можна нарощувати і далі. Наприклад 4 модулі дадуть 2,4Вт розсіювання, при ККД 30% це 0,8Вт потужності. То вже не ПВЧ а драйвер для TX вийде
Германій? Германій!
-
oldPsyho
- Повідомлень: 606
- З нами з: П'ят жовтня 14, 2022 4:13 pm
- Звідки: KO40ig
- Позивний: UR5XOU
- Has thanked: 173 times
- Been thanked: 65 times
Re: Германій? Германій!
-
UR5FFR
- Повідомлень: 1247
- З нами з: Пон вересня 12, 2022 4:04 pm
- Has thanked: 92 times
- Been thanked: 661 time
Re: Германій? Германій!
От декілька ГТ308 у паралель і є діч бо їх ємності дуже швидко твій ПВЧ перетворять на ПНЧoldPsyho писав: ↑Пон вересня 16, 2024 4:53 pmТю, та ото ще така діч. По парі ГТ308 в паралель і вистачить...UR5FFR писав: ↑Пон вересня 16, 2024 3:53 pmТьфу на тебеБеремо жменьку ГТ313 та з'єднуємо паралельно. У емітери ставимо резистори для вирівнювання струмів. Ємності у них не великі тому штуки 4 вполнє можна запаралелити. А це вже 0,6Вт
Якщо цього замало то ставимо два таких каскади через сплітери-комбінери. Маємо 1,2Вт
Сплітерами можна нарощувати і далі. Наприклад 4 модулі дадуть 2,4Вт розсіювання, при ККД 30% це 0,8Вт потужності. То вже не ПВЧ а драйвер для TX вийде
-
Ut5lp
- Повідомлень: 107
- З нами з: Суб вересня 17, 2022 3:34 pm
- Позивний: UT5LP
- Has thanked: 9 times
- Been thanked: 22 times
Re: Германій? Германій!
Зліпив я каскад(що по 1ПЧ)все співпадає ,але вхідний опір в мене получився близько 1 ком.Вихідний чітко 200 Ом.
Це мабуть у мене Н21 першого транзистора великий?Він у мене япеньский,точно германій,його виколупав зі вінтажної СВ-шки.
Другий 308-й,більше 308-мих під рукою немає.
А на цей каскад,вже рахувалка .xls є?
Це мабуть у мене Н21 першого транзистора великий?Він у мене япеньский,точно германій,його виколупав зі вінтажної СВ-шки.
Другий 308-й,більше 308-мих під рукою немає.
А на цей каскад,вже рахувалка .xls є?
-
UR5FFR
- Повідомлень: 1247
- З нами з: Пон вересня 12, 2022 4:04 pm
- Has thanked: 92 times
- Been thanked: 661 time
Re: Германій? Германій!
Я проводив вимірювання наступним чином. На виході ГСС було підключено резистор 150ом, що в сумі з унутрішнім опором 50ом давало 200ом вихідного. Осцилографом вимірював напругу на вході та виході підсилювача (1:10 на щупі). Отримував підсилення. Для оцінки вхідного опору фіксував вихідну напруга, потім між ГСС та входом підсилювача включав додатковий резистор 200ом та дивився на скільки впаде напруга на виході. Повинно бути падіння на 2/3, тобто рівень стане 0,66 від початкового. Приблизно так воно і було
-
UR5FFR
- Повідомлень: 1247
- З нами з: Пон вересня 12, 2022 4:04 pm
- Has thanked: 92 times
- Been thanked: 661 time
Re: Германій? Германій!
Перевірте ємність у зворотньому зв'язку. Якщо її нема але обрив то вхідний опір буде великий.
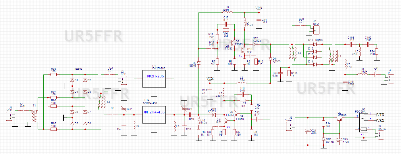
Намалював у першому наближенні фронтенд. КФ встановлюється ясна річ один. Поки не зовсім ясно як краще керувати RX/TX. Без реле схема ускладнюється бо треба робити електронний перемикач напруг VRX/VTX. Також надо вирішити управляти напругою на реле або логічним рівнем (тоді потрібен ключ). Тут ще буде проблема бо сінтезатор працює від плюсового живлення та сигнали керування видає плюсові, а якщо ставити наприклад ключ на МП42 для управління реле то йому на вхід потрібно буде подавати мінус а не плюс.
Отже очікую пропозицій та зауважень по схемі
PS може для початку зробити RX-онлі?
Намалював у першому наближенні фронтенд. КФ встановлюється ясна річ один. Поки не зовсім ясно як краще керувати RX/TX. Без реле схема ускладнюється бо треба робити електронний перемикач напруг VRX/VTX. Також надо вирішити управляти напругою на реле або логічним рівнем (тоді потрібен ключ). Тут ще буде проблема бо сінтезатор працює від плюсового живлення та сигнали керування видає плюсові, а якщо ставити наприклад ключ на МП42 для управління реле то йому на вхід потрібно буде подавати мінус а не плюс.
Отже очікую пропозицій та зауважень по схемі
PS може для початку зробити RX-онлі?
-
oldPsyho
- Повідомлень: 606
- З нами з: П'ят жовтня 14, 2022 4:13 pm
- Звідки: KO40ig
- Позивний: UR5XOU
- Has thanked: 173 times
- Been thanked: 65 times
Re: Германій? Германій!
Імхо, фронтенд треба робити відразу на прийом-передачу.UR5FFR писав: ↑Пон вересня 16, 2024 11:06 pm Перевірте ємність у зворотньому зв'язку. Якщо її нема але обрив то вхідний опір буде великий.
Намалював у першому наближенні фронтенд. КФ встановлюється ясна річ один. Поки не зовсім ясно як краще керувати RX/TX. Без реле схема ускладнюється бо треба робити електронний перемикач напруг VRX/VTX. Також надо вирішити управляти напругою на реле або логічним рівнем (тоді потрібен ключ). Тут ще буде проблема бо сінтезатор працює від плюсового живлення та сигнали керування видає плюсові, а якщо ставити наприклад ключ на МП42 для управління реле то йому на вхід потрібно буде подавати мінус а не плюс.
Отже очікую пропозицій та зауважень по схемі
PS може для початку зробити RX-онлі?
А шо синтез? діодам не побоку якої полярності буде сигнал?
P.S. ну якщо без реле ніззя, то давайте реле. Буде перемикатись здоровенним тумблером))