ГПД, їх схеми та лайвхаки.

oldPsyho
Повідомлень: 634
З нами з: П'ят жовтня 14, 2022 4:13 pm
Звідки: KO40ig
Позивний: UR5XOU
Has thanked: 184 times
Been thanked: 70 times

Re: ГПД, їх схеми та лайвхаки.

Повідомлення oldPsyho »

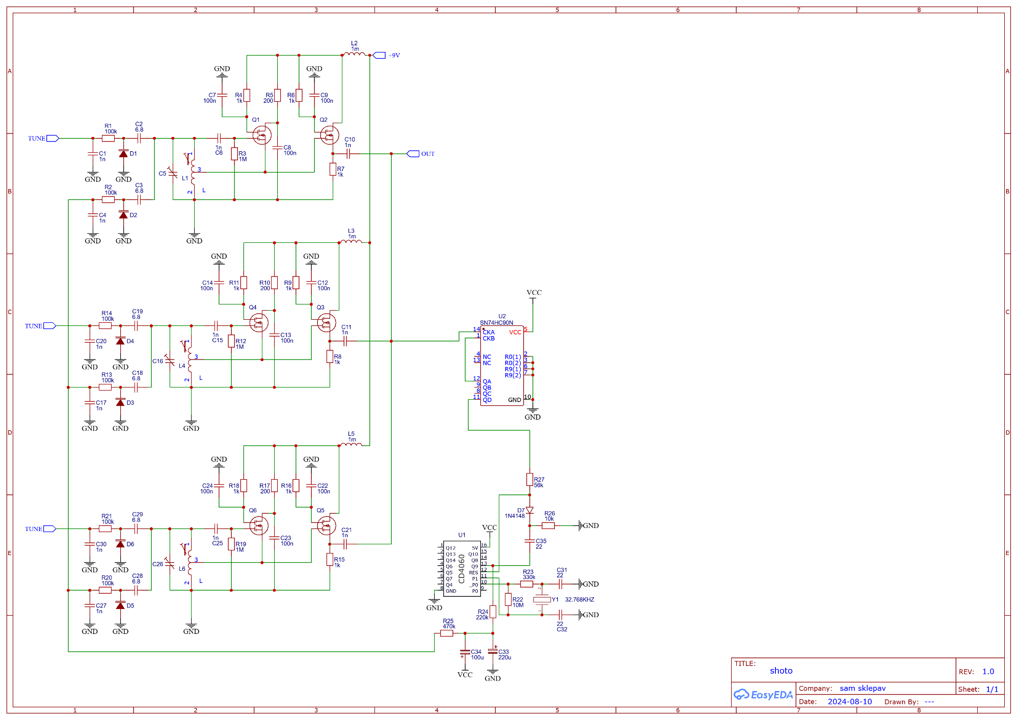
Ще одне творчєство))
 
 
 
Вкладення
Schematic_vfo4_2024-08-10.png
Пенсіонер
Повідомлень: 195
З нами з: Пон липня 10, 2023 9:39 pm
Has thanked: 9 times
Been thanked: 97 times

Re: ГПД, їх схеми та лайвхаки.

Повідомлення Пенсіонер »

Всі генератори працюють одночасно? Так?
 
UT8AS
Повідомлень: 114
З нами з: Сер вересня 14, 2022 8:37 am
Позивний: UT8AS
Has thanked: 60 times
Been thanked: 45 times

Re: ГПД, їх схеми та лайвхаки.

Повідомлення UT8AS »

Пенсіонер писав: Нед серпня 11, 2024 3:04 pm...працюють одночасно...
 

 
...я так думаю, що це проект багатодіапазонного ГПД із ЦАПЧ-ом поки що без хомутації...
 
Пенсіонер
Повідомлень: 195
З нами з: Пон липня 10, 2023 9:39 pm
Has thanked: 9 times
Been thanked: 97 times

Re: ГПД, їх схеми та лайвхаки.

Повідомлення Пенсіонер »

UT8AS писав: Нед серпня 11, 2024 3:14 pmхомутації...
  8-)
oldPsyho
Повідомлень: 634
З нами з: П'ят жовтня 14, 2022 4:13 pm
Звідки: KO40ig
Позивний: UR5XOU
Has thanked: 184 times
Been thanked: 70 times

Re: ГПД, їх схеми та лайвхаки.

Повідомлення oldPsyho »

UT8AS писав: Нед серпня 11, 2024 3:14 pm
Пенсіонер писав: Нед серпня 11, 2024 3:04 pm...працюють одночасно...
 


 
...я так думаю, що це проект багатодіапазонного ГПД із ЦАПЧ-ом поки що без хомутації...
 

 
Саме так, ще буде комутація живлення генераторів.
 
Пенсіонер
Повідомлень: 195
З нами з: Пон липня 10, 2023 9:39 pm
Has thanked: 9 times
Been thanked: 97 times

Re: ГПД, їх схеми та лайвхаки.

Повідомлення Пенсіонер »

ОК!
Проте в самому першому повідомленні умовою було викладання перевірених схем, а не проектів.
Не сперечаючись з топікстартером визнаю його право керувати процесом.
oldPsyho
Повідомлень: 634
З нами з: П'ят жовтня 14, 2022 4:13 pm
Звідки: KO40ig
Позивний: UR5XOU
Has thanked: 184 times
Been thanked: 70 times

Re: ГПД, їх схеми та лайвхаки.

Повідомлення oldPsyho »

Пенсіонер писав: Нед серпня 11, 2024 4:43 pm ОК!
Проте в самому першому повідомленні умовою було викладання перевірених схем, а не проектів.
Не сперечаючись з топікстартером визнаю його право керувати процесом.

 
Дякую що нагадали. Будемо притримуватись плану))
 
UR5FFR
Повідомлень: 1389
З нами з: Пон вересня 12, 2022 4:04 pm
Has thanked: 123 times
Been thanked: 784 times

Re: ГПД, їх схеми та лайвхаки.

Повідомлення UR5FFR »

Варікапи то чудово, але як та чим будеш частоту налаштовувати?
PS можна топік перейменувати або розділити бо назва трохи не відповідає :)
 
UR5FFR
Повідомлень: 1389
З нами з: Пон вересня 12, 2022 4:04 pm
Has thanked: 123 times
Been thanked: 784 times

Re: ГПД, їх схеми та лайвхаки.

Повідомлення UR5FFR »

Ну як там ГПД? Генерує? :)
Стабильный автогенератор Радиолюбитель 03 1992.png
 
oldPsyho
Повідомлень: 634
З нами з: П'ят жовтня 14, 2022 4:13 pm
Звідки: KO40ig
Позивний: UR5XOU
Has thanked: 184 times
Been thanked: 70 times

Re: ГПД, їх схеми та лайвхаки.

Повідомлення oldPsyho »

Вирішив нову тему не створювати, то відпишу в цій. Добув гпд від Р-109. Теперь ось думаю, виковиряти та викинути штатний генератор на 1Ж.. та зібрати новий на BF245C, або все ж таки залишити його...

 
Вкладення
як варіант заміни лампочки
як варіант заміни лампочки
ggg.GIF (8.7 Кіб) Переглянуто 61588 разів
gpd1.jpg
gpd2.jpg
Відповісти