Шанувальники лампових конструкцій.

twskm
Повідомлень: 37
З нами з: Пон жовтня 16, 2023 5:26 pm

Re: Шанувальники лампових конструкцій.

Повідомлення twskm »

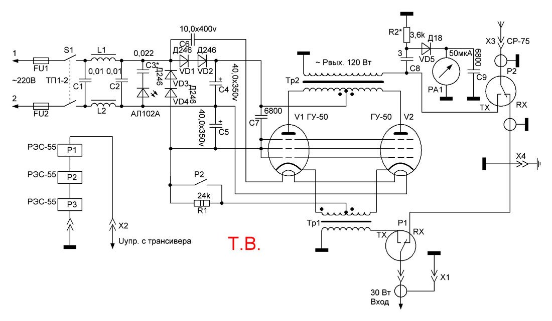
Думав щось по потужніше, на 2 чи 4х6Є12н. А на чому там транс?
Ще б номінали елементів і режими. Дякую. 
 
ur5ffc
Повідомлень: 94
З нами з: Суб вересня 24, 2022 9:56 am
Позивний: UR5FFC
Has thanked: 17 times
Been thanked: 25 times

Re: Шанувальники лампових конструкцій.

Повідомлення ur5ffc »

Це вихід 1-ї пч передавача на кварцові фільтри 35, 45, 55МГц. транс з об'ємним витком.
twskm
Повідомлень: 37
З нами з: Пон жовтня 16, 2023 5:26 pm

Re: Шанувальники лампових конструкцій.

Повідомлення twskm »

1/1 чи якесь співвідношення?
oldPsyho
Повідомлень: 619
З нами з: П'ят жовтня 14, 2022 4:13 pm
Звідки: KO40ig
Позивний: UR5XOU
Has thanked: 174 times
Been thanked: 67 times

Re: Шанувальники лампових конструкцій.

Повідомлення oldPsyho »

Трансформатори мають по 12-15 витків на кільцях 50ВЧ.
Тр1 - К16х8х6, Тр2 - К40х25х25

Андрію, може така схема до малолампового підійти? Якщо поставити пару 6П44С/45С
 
Вкладення
shir.pol.us.jpg
ur5ffc
Повідомлень: 94
З нами з: Суб вересня 24, 2022 9:56 am
Позивний: UR5FFC
Has thanked: 17 times
Been thanked: 25 times

Re: Шанувальники лампових конструкцій.

Повідомлення ur5ffc »

twskm писав: Пон лютого 12, 2024 12:39 pm 1/1 чи якесь співвідношення?

 
не знаю.
ur5ffc
Повідомлень: 94
З нами з: Суб вересня 24, 2022 9:56 am
Позивний: UR5FFC
Has thanked: 17 times
Been thanked: 25 times

Re: Шанувальники лампових конструкцій.

Повідомлення ur5ffc »

IMG_20240213_112336.jpg
 з номіналами. всі резистори МТ, всі конденсатори КМ-4а, 5а. пікофарадні - КТ-1.
IMG_20240213_112433.jpg
 
 
ur5ffc
Повідомлень: 94
З нами з: Суб вересня 24, 2022 9:56 am
Позивний: UR5FFC
Has thanked: 17 times
Been thanked: 25 times

Re: Шанувальники лампових конструкцій.

Повідомлення ur5ffc »

"в Грєциі фсьо єсть"©
... але моточні дані на котушки і вч-трансформатори відсутні. всі позначені
на кшталт ХЗ.123.456 Сп.
ur5ffc
Повідомлень: 94
З нами з: Суб вересня 24, 2022 9:56 am
Позивний: UR5FFC
Has thanked: 17 times
Been thanked: 25 times

Re: Шанувальники лампових конструкцій.

Повідомлення ur5ffc »

О! забув: С107 - 15н, С246 - 15н.
twskm
Повідомлень: 37
З нами з: Пон жовтня 16, 2023 5:26 pm

Re: Шанувальники лампових конструкцій.

Повідомлення twskm »

Дякую!!!
ur5ffc
Повідомлень: 94
З нами з: Суб вересня 24, 2022 9:56 am
Позивний: UR5FFC
Has thanked: 17 times
Been thanked: 25 times

Re: Шанувальники лампових конструкцій.

Повідомлення ur5ffc »

IMG_20240213_140959.jpg
 
IMG_20240213_140646.jpg
 
IMG_20240213_140758.jpg
 розкривати - псувати річ, немає бажання.
 
Відповісти