Аудіофілія та самопальний хайенд

UR5FFR
Повідомлень: 1393
З нами з: Пон вересня 12, 2022 4:04 pm
Has thanked: 124 times
Been thanked: 792 times

Re: Аудіофілія та самопальний хайенд

Повідомлення UR5FFR »

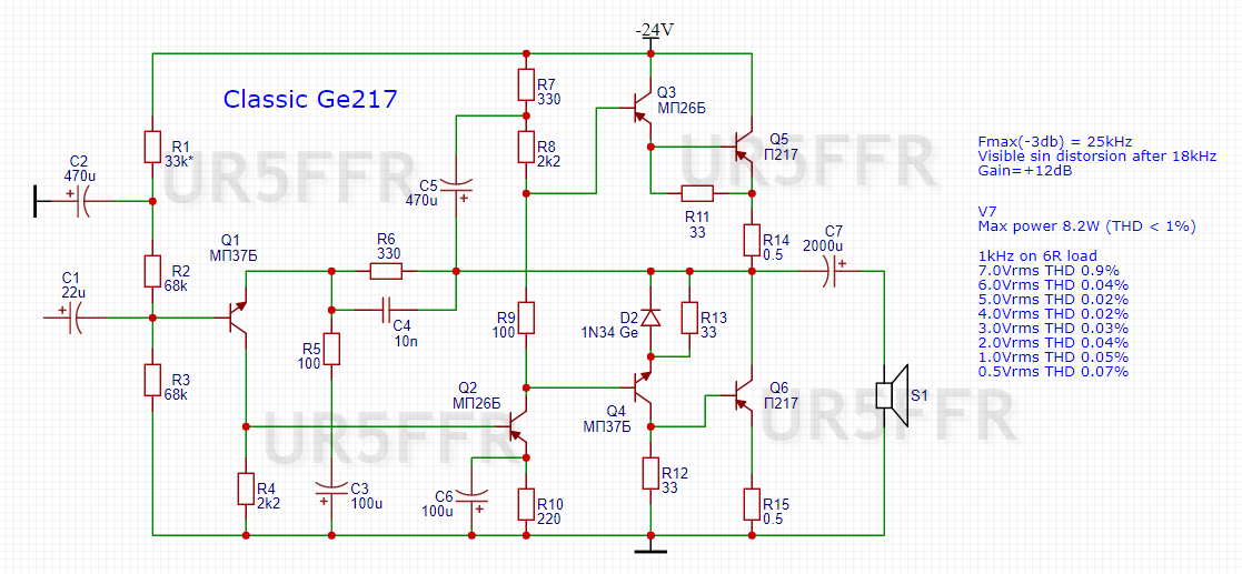
Займався тюнінгом германієвого підсилювача. Вдалося у 3-4 рази зменшити спотворення :) Схема
Classic Ge217 V7.png
 
Зміни наступні:
- Діод послідовно з R9 викинув. Толку від нього якщо транзистори холодні. Не треба економити на сірниках радіаторах. Як варіант поставити R9 терморезистор з негативним коефіцієнтом (NTC)
- R10 збільшив до 220. Якщо збільшувати далі то зменшуються спотворення але обмеження наступає раніше. Наприклад при R10=470ом обмеження на виході при 6,6Vrms
- R13 підключено до емітера Q5. Це зменшує спотворення. Цікаво що R12 підключати до емітеру Q6 нізя ні у якому разі, бо смуга пропускання зменшується і після 14кГц починається завал який сягає 3дб вже на 18кГц.
- У деяких схемах у інтернеті немає С6. Перевірив це. Так ось так робити теж не треба, бо спотворення збільшуються до 0,1-0,2%

У результаті усіх цих змін суттєво зменшилися спотворення. Порівняння з найкращою попередньою версією
V5 vs V7 comparison.png
V5 vs V7 comparison.png (17.48 Кіб) Переглянуто 28337 разів
Зменшення спотворень чудово видно на спектрах. Ось наприклад спектри при вихідному сигналі рівнем 5Vrms як було і як стало
Ge217 5v V5.png
 
Ge217 5v V7.png
UR5FFR
Повідомлень: 1393
З нами з: Пон вересня 12, 2022 4:04 pm
Has thanked: 124 times
Been thanked: 792 times

Re: Аудіофілія та самопальний хайенд

Повідомлення UR5FFR »

П217 досить низькочастотні транзистори. На багатьох форумах пишуть про так званий "сквозной ток". Виглядає це так - подаємо на вхід синус з генератора та починаємо збільшувати частоту. Десь після 12-14кГц струм живлення починає суттєво зростати. У декілька разів. Добре що БЖ з захистом по струму, а то б спалив їх давно :)

Отже П217 були випаяні, в шухляді знайшов ГТ806, трохи підправив схему і все запрацювало набагато краще.
Для початку схема
Classic Ge806 V10.png
- Змінив схему частотної корекції - добавив С5 бо інакше збуджується.
- Переробив вихідний каскад та зробив його більш симетричним - дивимося де включено R15 - він не в емітері Q6, а в колекторі, бо Q4Q6 - це пара Шіклаї, в неї "емітер" зверху та приєднаний до навантаження.
- Зменшив номінали R14R15
- Підвищив номінал R9 бо ГТ806 потребують більшого струму спокою в порівнянні з П217.

Усі зміни робилися з постійним контролем спотворень. В результаті рівень THD не перевищує 0,02% в усьому діапазоні вихідних напруг. Смуга пропускання становить 40кГц. Спотворення синусоїди починається десь після 16-18кГц. У спектрі домінують 2 та 3 гармоніки які мають майже однаковий рівень. Нагадую що раніше домінувала друга, але після того як у вихідному каскаді я покращив симетрію спотворення знизилися саме за рахунок другої гармоніки.

Тепер треба зробити попередній підсилювач на германії з рівнем гармонік не більш ніж 0,01%, бо інакше він буде погіршувати загальні параметри підсилювача.
 
UR5FFR
Повідомлень: 1393
З нами з: Пон вересня 12, 2022 4:04 pm
Has thanked: 124 times
Been thanked: 792 times

Re: Аудіофілія та самопальний хайенд

Повідомлення UR5FFR »

Щоб отримати низький рівень спотворень треба робити каскад з глибоким зворотнім негативним зв'язком. Тим більше що сам підсилювач потребує усього 2в пікового (1,5Vrma) для отримання на виході повної потужності. Отже якщо узяти номінальну вхідну напругу у 500mVrms то треба лише підсилення у 3 рази.
Classic Ge806 V10 preamp.png
Преамп зроблено на Q1Q2. Він забезпечує рівень спотворень менше 0,01% якщо його вихідний сигнал не перевищує потрібні 2в пікового. За допомогою трімера R1 виставляється напруга на колекторі Q2 приблизно половина напруги живлення. Доцільно вести контроль спотворень каскаду, бо вона може трохи відрізнятися. С3 потрібен бо без нього є самозбудження.

Експлуатація на потужності близької до максимальної виявило що гріються транзистори Q5Q6. Не дуже сильно, але це приводить до зайвого зміну струму спокою. Тому зробив для них з мідної фольги саморобні радіатори
 
photo_2023-11-13_12-36-36.jpg
photo_2023-11-13_12-36-36.jpg (78.84 Кіб) Переглянуто 28294 разів
 
 
UR5VFT
Повідомлень: 538
З нами з: Вів січня 17, 2023 6:22 pm
Позивний: UR5VFT
Has thanked: 526 times
Been thanked: 108 times

Re: Аудіофілія та самопальний хайенд

Повідомлення UR5VFT »

Андрій. зверніть увагу на схематехніку та підсилювачі цього автора
 - https://www.youtube.com/watch?v=J4CUMa2 ... nel=Bayu63
 - https://www.youtube.com/@Bayu63/videos
UR5FFR
Повідомлень: 1393
З нами з: Пон вересня 12, 2022 4:04 pm
Has thanked: 124 times
Been thanked: 792 times

Re: Аудіофілія та самопальний хайенд

Повідомлення UR5FFR »

UR5VFT писав: Пон листопада 13, 2023 3:59 pm Андрій. зверніть увагу на схематехніку та підсилювачі цього автора

 
Дякую, але він не наводить жодного параметра підсилювачів. А без них це "аудіофільство" та "вкусовщина". Тобто усе на рівні подобається/не подобається. Схеми можуть бути на перший погляд правильні, але диявол криється в деталях. От у Бесліка майже те ж саме що й у мене, схема нібито оптимізована, але спотворення у 10-20 разів більше. Або наприклад у одному відео наведена схема на П217 зі струмом спокою 100мА. А я давав різний струм спокою та знайшов що оптимальний 6-8мА. А далі ростуть спотворення.
Це 40 років тому було чудово коли спаяв а воно грає і не хрипить. Бо не було ні вимірювальних приладів толком, ні розуміння. А зараз гратися в ці іграшки треба вже на іншому рівні, по дорослому :) Тим більш що зняти спектр та оцінити спотворення якщо є комп'ютер зовсім не проблема.
NickName
Повідомлень: 34
З нами з: Вів жовтня 17, 2023 10:04 am
Has thanked: 130 times
Been thanked: 4 times

Re: Аудіофілія та самопальний хайенд

Повідомлення NickName »

Зробити цукерочку з такої археології :) - це дуже круто!  :shock: Вихідні транзистори підбирали?  У того ж таки Бесліка є варіант із застсуанням кремнію в каскадах попереднього підсилення без погіршення германієвого звуку.На мій погляд,Беслік у своїх конструкціях ставив мету досягти максимальної повторюваності при досить непоганій якості звуку, щоб кожен  ботанік :) міг отримати задоволення.
 У Вас же і повторюваність і якість по максимуму 8-)
 Ну,а якщо по-дорослому,то поділіться інформацією в яких програмах знімали характеристики, а також конструкцію вимірювального стенду в студію. :)
 
 
UR5FFR
Повідомлень: 1393
З нами з: Пон вересня 12, 2022 4:04 pm
Has thanked: 124 times
Been thanked: 792 times

Re: Аудіофілія та самопальний хайенд

Повідомлення UR5FFR »

NickName писав: Вів листопада 14, 2023 12:17 pmВихідні транзистори підбирали?
Взагалі ніякі транзистори не підбиралися. У МП26/37 бетта десь 30 - це приблизно середня по тим що в мене є. Тобто я принципово не відбирав якісь екземпляри з дуже високою беттою. Вихідні потужні германієві китайським тестером транзисторів не дуже дзвоняться. Для П217 він наміряв бетту десь 8-12, но це маячня, бо в мене їх заводська коробка з пашпортом де написано що бетта не менш ніж 20. ГТ806 взагалі навіть не спробував міряти - узяв перши з краю та впаяв, тим паче що вони нові.

Схема яка на мосфетах - там ще цікавіше було. Транзистори перемаркер з кітаю. Що воно таке незрозуміло. Тестером можна виміряти лише порогове напруження та ємність затвору. Починав я з 3в/2,8нф, але їх було небагата та попалив трохи, потім узяв інші у яких 2,3в/2нф - параметри підсилювача ті ж самі - майже нічого не змінилося. Це суттєвий аргумент що схема не залежить від параметрів транзисторів і буде працювати без їх підбору.
NickName писав: Вів листопада 14, 2023 12:17 pmУ того ж таки Бесліка є варіант із застсуанням кремнію в каскадах попереднього підсилення без погіршення германієвого звуку.На мій погляд,Беслік у своїх конструкціях ставив мету досягти максимальної повторюваності при досить непоганій якості звуку, щоб кожен ботанік :) міг отримати задоволення.
Ніт, мухи та котлети окремо кремній - у кремнієвих підсилювачах, германій - у германієвих. Я не зовсім розумію що воно таке отой "германієвий звук" :) Якщо це якісь специфічний спотворення які не додавили та які дають "окрас" звуку, то щоб їх почути треба щоб вони були десь під 0,5-1%. Усе що нижче 0,1% ви навряд чи почуєте. А якщо спотворення 1% то це питання до схемотехніки, бо не є проблема їх додавити. Окремо тут стоять підсилювачі без НЗЗ - там вже як вийшло, але теж є можливість мінімізувати.
У Бесліка (і не тільки в нього) дуже задрано підсилення. А це високі спотворення. Навіщо так робити я не розумію. Економія 2 транзистора в попередньому підсилювачі, а рівень спотворень у 10 разів гірший.
NickName писав: Вів листопада 14, 2023 12:17 pmНу,а якщо по-дорослому,то поділіться інформацією в яких програмах знімали характеристики, а також конструкцію вимірювального стенду в студію. :)
Програма Visual Analyser. Нічого особливо там не налаштовував.
Стендом це складно назвати. ГСС китайський цифровий, вихід підсилювача навантажен на потужний резистор 6,2ом, паралельно йому стоїть дільник 3к3/100ом, з нього через ємність на звукову карту - інтегрований ріалтек. Тобто усе зовсім просто.
 
 
 
 
UR5VFT
Повідомлень: 538
З нами з: Вів січня 17, 2023 6:22 pm
Позивний: UR5VFT
Has thanked: 526 times
Been thanked: 108 times

Re: Аудіофілія та самопальний хайенд

Повідомлення UR5VFT »

зручна та безкоштовна прага RMAA
UT5KS
Повідомлень: 17
З нами з: Чет вересня 29, 2022 11:22 am
Позивний: UT5KS
Has thanked: 39 times
Been thanked: 4 times

Re: Аудіофілія та самопальний хайенд

Повідомлення UT5KS »

Що Ви скажете про позитивний зворотній  зв’язок (вольтодобавка). Так, він підвищує макс. вихідну потужність і ККД, але як він впливає на коеф. нелінійних спотворень? І Ще одне - Ви вимірювали Rвих? Я маю на увазі фінальну схему на польовиках і з діодами.
 
UR5FFR
Повідомлень: 1393
З нами з: Пон вересня 12, 2022 4:04 pm
Has thanked: 124 times
Been thanked: 792 times

Re: Аудіофілія та самопальний хайенд

Повідомлення UR5FFR »

UT5KS писав: Вів листопада 14, 2023 10:25 pm Що Ви скажете про позитивний зворотній  зв’язок (вольтодобавка). Так, він підвищує макс. вихідну потужність і ККД, але як він впливає на коеф. нелінійних спотворень? І Ще одне - Ви вимірювали Rвих? Я маю на увазі фінальну схему на польовиках і з діодами.
 
Вихідний опір я не вимірював, але в обох підсилювачах досить глибокий НЗЗ, який зменшує вихідний опір.
Стосовно вольтодобавки - ніякого погіршення спотворень я не зафіксував. Більш того - спотворення знизилися на рівнях близьких до максимальної вихідної потужності. Як варіант замість вольтодобавки можна ставити джерело струму, але це ускладнює схему. Вольтодобавка використовується в багатьох підсилювачах з високими параметрами. Наприклад Агеев (Радіо 1987 №2) з THD 0.003%
Відповісти