Трансивер на надмініатюрних лампах

UR5VCP
Повідомлень: 447
З нами з: Пон вересня 12, 2022 6:14 pm
Звідки: KN48wi
Позивний: UR5VCP
Has thanked: 83 times
Been thanked: 9 times
Контактна інформація:

Re: Трансивер на надмініатюрних лампах

Повідомлення UR5VCP »

UR5FFR писав: Пон вересня 11, 2023 10:55 am Коли каскад працює у класі В то анодний струм - це напівсінусоіда. Піковий (тобто максимальний) струм буде у 3 рази вищій ніж середній по живленню. Довідники не завжди вказують піковий струм. Для деяких ламп він є і зазвичай у 3 рази більший ніж звичайний постійний струм. Тобто теж саме але дивимося збоку :)

 
"ВСЕ ВРУТ!" (с) House M.D.
Тепер все стало на свої місця.
UR5VCP
Повідомлень: 447
З нами з: Пон вересня 12, 2022 6:14 pm
Звідки: KN48wi
Позивний: UR5VCP
Has thanked: 83 times
Been thanked: 9 times
Контактна інформація:

Re: Трансивер на надмініатюрних лампах

Повідомлення UR5VCP »

Продовжуємо продовжувати...

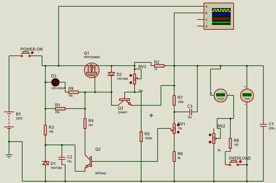
Хочу подякувати Андрію за чудову схему стабілізатора анодної напруги, а також наберуся нахабства та добавлю пару "хатєлок".
Отже, хочу бачити перевищення заданого пороговорго струму, а також хочу регулювати не лише напругу на виході, а також, власне, цей поріг спрацювання, а також плавний запуск напруги, поки гріються катоди.
Поки що прогнав в шпротеусі 8, бо собача робота не дала можливості зібрати все в реалі. 

На Ваш, друзі, розгляд, такий варіант:
powerstab.jpg
Час наростання - С3 (для симулятора швидкий, в реалі ємність більшу)
світляк Д3 - горить легенько коли все ОК, і яскраво коли "на плату упала викрутка"
резистор РВ3 - обмеження струму
РВ1 - встановлення напруги, як в оригінальній схемі Андрія

резистор РВ2 - то, власне, навантаження
кніпка ОВЕРЛОД - ну то викрутка на 100 ом, можна Р8 і на 1 ом ставити, то вже на смак викрутки  :D
 
 
 
 
 
proteus.zip
(62.57 Кіб) Завантажено 2395 разів
 
 
UR5FFR
Повідомлень: 1452
З нами з: Пон вересня 12, 2022 4:04 pm
Has thanked: 132 times
Been thanked: 848 times

Re: Трансивер на надмініатюрних лампах

Повідомлення UR5FFR »

Ну начебто повинно працювати. Збирай
UR5VCP
Повідомлень: 447
З нами з: Пон вересня 12, 2022 6:14 pm
Звідки: KN48wi
Позивний: UR5VCP
Has thanked: 83 times
Been thanked: 9 times
Контактна інформація:

Re: Трансивер на надмініатюрних лампах

Повідомлення UR5VCP »

UR5FFR писав: Пон жовтня 30, 2023 9:59 pm Ну начебто повинно працювати. Збирай

 
ну десь до часу ночі працюю. Зараз прикину на макетку, бо плати робити не буду, а чи встигну зібрати то хз. Завтра вже може. В шпроті крутиться, але то шпрот )))) Сам знаєш )))
День дурнуватий був.... Реально слоупокаїн якийсь треба  :(
 
twskm
Повідомлень: 37
З нами з: Пон жовтня 16, 2023 5:26 pm

Re: Трансивер на надмініатюрних лампах

Повідомлення twskm »

Скільки це 0,2 RMS у звичайній системі одиниць?
oldPsyho
Повідомлень: 638
З нами з: П'ят жовтня 14, 2022 4:13 pm
Звідки: KO40ig
Позивний: UR5XOU
Has thanked: 190 times
Been thanked: 71 time

Re: Трансивер на надмініатюрних лампах

Повідомлення oldPsyho »

0.56Vpp
UR5FFR
Повідомлень: 1452
З нами з: Пон вересня 12, 2022 4:04 pm
Has thanked: 132 times
Been thanked: 848 times

Re: Трансивер на надмініатюрних лампах

Повідомлення UR5FFR »

Vpp = 2*Vp
Vp = Vrms*1.4
Vpp = Vrms*2.8
Vrms = 0.7*Vp
Vrms = 0.35*Vpp

Підрахуйка від аналог девайс
https://www.analog.com/en/design-center ... nvert.html
 
Відповісти