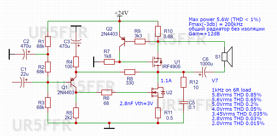
Наведу схему останньої версії цього підсилювача як відправну точку, бо далі я її буду покроково змінювати Щоб підвищити ККД найпростіший шлях це перейти з класу А до АВ/В. Деякий час тому мені попалася така цікава схема вихідного каскаду у класі АВ Дивимося на схему праворуч - коли Q1 відкривається то Q3 теж відкривається, що приводить до закривання Q2. І навпаки. Тобто ми маємо такий собі нестандартний пушпул. Зробимо його на MOSFETахЦе цілком робоча схема. Вона потребує двох однакових MOSFETів. Діоди D1D2 - Шотткі, це принципово. Струм покою зменшився до 100мА. Максимальна вихідна потужність зросла з 5,6Вт до 7,3Вт. Але збільшилися і спотворення.
Цікаво що резистор R10 вносить деякий розбаланс у плечі підсилювача. Це трохи збільшує спотворення, але за рахунок збільшення другої гармоніки. Окрім цього спектр стає "коротшим". Але трохи зменшується максимальна вихідна потужність.
Щоб було зрозуміло ось два спектри для вихідної напруги 5Vrms Прослуховуючи різну музику я не зміг виявити різниці у звучанні, тому далі буде розглядатися схема без R10 (тобто коли його опір дорівнює 0).
Ми можемо ще трохи збільшити вихідну потужність якщо використовуємо т.з. вольтодобавку.Резистор у колекторі Q2 я розділив навпіл та подав у середину сигнал з виходу через С4. Максимальна вихідна потужність зросла з 7,3Вт до 9,6Вт. Спотворення майже не змінилися. Але вони все ще у декілька разів більші ніж у підсилювача у класі А. Вирішив трохи підняти струм спокою, бо MOSFETи мають досить нелінійну характеристику при малих струмах. Для цього у емітер Q2 добавив невеликий опір.Максимальна вихідна потужність зросла до 10Вт. Суттєво знизилися спотворення та стали менші ніж 0,1% у усьому діапазоні рівнів.
Ніяких навіть натяків на "сходи" немає. Після 50кГц форма синусоїди дещо спотворюється. Це пов'язане в першу чергу з впливом ємностей затворів MOSFETів. Прямокутний сигнал передається без спотворень до частоти 20кГц включно. Далі спостерігається затягування фронтів.
Динамічних спотворень у цьому підсилювачі немає, бо коло НЗЗ дуже коротке. У якості попереднього підсилювача можна використовувати NE5532.
Підсилювач звучить гарно. Транзистори ледь теплі. Отже можна казати що вийшла дуже проста схема з досить непоганими параметрами зібрана буквально з усілякого мотлоху
