Аудіофілія та самопальний хайенд

Відповісти
UR5FFR
Повідомлень: 1393
З нами з: Пон вересня 12, 2022 4:04 pm
Has thanked: 124 times
Been thanked: 792 times

Аудіофілія та самопальний хайенд

Повідомлення UR5FFR »

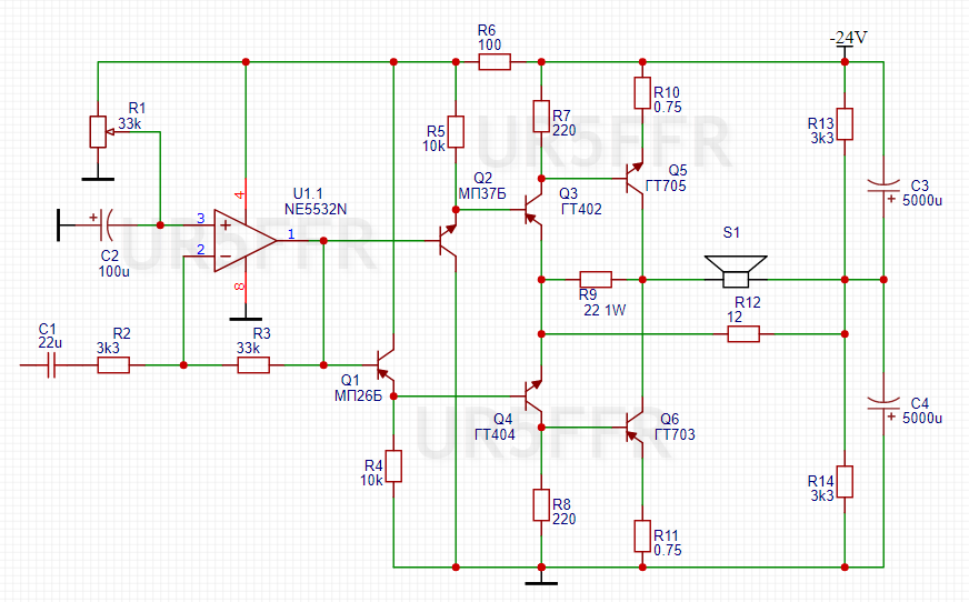
Щось мене набридло з лампами - треба взяти перерву. Щоб мозок трохи відпочив вирішив змакетувати декілька схем підсилювачів низької частоти з претензією на хайенд. Спеціальних аудіофільских трназюків в мене намає, купувати їх - це дорого, тому вирішив робити з гівна та палок того що є в наявності :)

Отже перша схема - це двотактний підсилювач на германії без загального кола негативного зворотнього зв'язку (НЗЗ). Вихідна ступень використовує струмовий принцип управління транзистором та маю коефіцієнт підсилення десь 2.5. Спотворення визначаються виключно вихідним каскадом - попередній підсилювач на NE5532 на них майже не впливає.
Ge Amp without negative feedback by UR5FFR.png
Струм спокою задається R4R5 та становить 70мА. З прогрівом трохи збільшується до 100мА. Максимальна потужність 7 Вт - цього більш ніж досить для кофортного прослуховування у кімнаті 20кв/м.
Спектри спотворень для різної вихідної потужності на навантаженні 6ом (бо в мене колонки з таким опором)
0,5 Вт
0,5 Вт
2 Вт
2 Вт
4,2 Вт
4,2 Вт
7,3 Вт
7,3 Вт
Слухав різну музику - звучить досить непогано
 
 
 
 
UR5FFR
Повідомлень: 1393
З нами з: Пон вересня 12, 2022 4:04 pm
Has thanked: 124 times
Been thanked: 792 times

Re: Аудіофілія та самопальний хайенд

Повідомлення UR5FFR »

Друга схема - це підготовка до зими :) Так, це обігрівач кімнати підсилювач у класі А :)
 
Schematic_Audio amplifier Class A with current source V4.png
Схема дуже проста - гібридний Шиклаї Q1U2 який навантажено на джерело струму Q2U1. У якості U2 було узято якійсь перемаркер з алі, який мені прислали начебто під виглядом IRFZ24, бо у нього емність затвору 2.8нф замість 400пф. Джерело струму, якщо робити правильно, потребує p-канальний транзистор - або біполяр, або мосфет. КТ818 у томбочці не знайшов (упс), зробив на КТ819 догори ногами - працює, ала транзистор потрібно ставити на радіатор через ізолюючу прокладку. Покопався у тумбочці - єдине що знайшов p-канального з мосфетів це IRF4905 на 75А :) Поставив його - спектр став трохи кращім за КТ819. Потім зменшив підсилення резистором R6 з 1 кОм до 330 Ом - стало зовсім гарно. Спотворення на максимальній потужності знизилися майже у три рази.

Максимальна потужність - 2.7 Вт. Струм споживання - 1А незалежно від рівня сигналу на виході. Транзистори стоять на одному радіаторі без ізолюючих прокладок бо drain на корпусі. Гріються :)
Спад підсилення 3дб на частоті 300кГц (вихідна потужність 2Вт). Прямокутний сигнал передає без спотворень майже до 80-100кГц :)

Спектри ось такі
0,7 Вт
0,7 Вт
 
1,3 Вт
1,3 Вт
 
1,9 Вт
1,9 Вт
 
2,7 Вт
2,7 Вт
Виглядає дуже феншуйно. Толком ще його не слухав але думаю що буде звучати гарно. Та гріти взимку :)
 
Ut5lp
Повідомлень: 119
З нами з: Суб вересня 17, 2022 3:34 pm
Позивний: UT5LP
Has thanked: 11 times
Been thanked: 32 times

Re: Аудіофілія та самопальний хайенд

Повідомлення Ut5lp »

Андрій,R4 R5 (перша схема) по 10кОм струм через ЕП біля 1,8мА це не замало ?
А струм спокою придавити R7 R8.
 
 
UR5FFR
Повідомлень: 1393
З нами з: Пон вересня 12, 2022 4:04 pm
Has thanked: 124 times
Been thanked: 792 times

Re: Аудіофілія та самопальний хайенд

Повідомлення UR5FFR »

Ut5lp писав: Чет жовтня 26, 2023 9:55 pm Андрій,R4 R5 (перша схема) по 10кОм струм через ЕП біля 1,8мА це не замало ?
А струм спокою придавити R7 R8.
 
Ні, не замало. Це ж германій :) Досить нормально працює при струмі 1мА.
Я цю схему як тільки не кромсав - і джерела струму ставив замість R4R5, номіналами грався, вводив додаткові зворотні зв'язки. Усе марно - краще не становиться. Вирішив залишити як є. Воно мінімалістично та дуже непогано грає
Ut5lp
Повідомлень: 119
З нами з: Суб вересня 17, 2022 3:34 pm
Позивний: UT5LP
Has thanked: 11 times
Been thanked: 32 times

Re: Аудіофілія та самопальний хайенд

Повідомлення Ut5lp »

Класна схема...ne5532 і МП-шки з ГТ-шками...вся такая противоречивая...(с)
Погано,що третя перевищує другу.
 
UR5FFR
Повідомлень: 1393
З нами з: Пон вересня 12, 2022 4:04 pm
Has thanked: 124 times
Been thanked: 792 times

Re: Аудіофілія та самопальний хайенд

Повідомлення UR5FFR »

Ut5lp писав: Чет жовтня 26, 2023 10:22 pm Класна схема...ne5532 і МП-шки з ГТ-шками...вся такая противоречивая...(с)

 
Мені був потрібен предвар щоб розкачати вихідний каскад. Предвар повинен видавати 4-5В пікової напруги. Почав щось робити на МПшках, але рівень спотворень був вищій ніж у вихідного каскаду. Тому пішов шляхом найменшого спротиву - поставив 5532. Так, не феншуй, але нам їхати а не шашечкі :)
Ut5lp писав: Чет жовтня 26, 2023 10:22 pm Погано,що третя перевищує другу.

 
Принизити третю гармоніку тут не реально бо це ж двотакт. Дивно що взагалі вона є на виході з рівнем як і третя. Є припущення що вона буде трішки маскувати третю. З іншого боку спотворення нижче 1% це вже треба специфічний слух мати. А ось динамічні спотворення  через зворотній зв'язок - більш помітні на мій погляд. Ось приїде в гості на різдво зять - буду його мучити бо він працює звукорежисером в кіно та має абсолютний слух :)
 
UR5FFR
Повідомлень: 1393
З нами з: Пон вересня 12, 2022 4:04 pm
Has thanked: 124 times
Been thanked: 792 times

Re: Аудіофілія та самопальний хайенд

Повідомлення UR5FFR »

Колупав далі підсилювач у класі А. Максимальна потужність схеми 2.7 Вт. Це ККД лише 11%. Ну таке. По відгукам у мережі воно так у всіх працює. Щоб покращити ККД вводять зворотній зв'язок. Ось типова схема такого рішення
110351.jpg
Т3 працює як джерело струму. Але навантаження підключено йому в емітер, тому коли Т1Т2 відкриваються Т3 форсовано закривається, та навпаки. По відгукам це дозволяє підняти ККД до 20-30%.

Спочатку переробив схему ось так
Schematic_Audio amplifier Class A with current source V6.png
Ідея була у тому, що ланцюг R9C4 відфільтровує змінну напругу та джерело струму стабілізує постійний струм. Стало краще - максимальна вихідна потужність підвищилась до 5,6 Вт, ККД зросло до 23%. Спотворення майже ті ж самі.
Подивився я на схему, та й випаяв зайві деталі :) А саме С4. І ось що вийшло
Schematic_Audio amplifier Class A with current source V7.png
Максимальна потужність не збільшилась. Але суттєво зменшилися спотворення - десь у 4-5 разів на середніх рівнях вихідної потужності.
У спектрі домінує друга гармоніка. Спектр відносно "короткий".
0,7 Вт
0,7 Вт
 
1,3 Вт
1,3 Вт
 
1,9 Вт
1,9 Вт
 
2,7 Вт
2,7 Вт
 
4,2 Вт
4,2 Вт
 
5,2 Вт
5,2 Вт
 
5,6 Вт
5,6 Вт
Я припускаю що значне зменшення спотворень пов'язано з високим рівнем стабілізації струму джерела на двох транзисторах. Виміряна бетта у 2N4403 становить 300-400, IRF4905 має досить велику крутизну 21А/В.
Окрім цього підсилювач не має великого кола негативного зворотного зв'язку, тому  нема динамічних спотворень. На мій погляд від повністю відповідає критеріям "підсилювача високої вірності" як прийнято казати.
Такого варіанту реалізації "економ-А" я ніде не бачив, тому схема претендує на ноу-хау :)

Учора підключив цей підсилювач напряму до звукової карти. Думав не вистачить напруги, але її виявилось достатньо. У програвачі рівень гучності був десь 70-90%. Тому його можна використовувати без попереднього підсилювача. Але для більшого комфорту є сенс поставити ще одну ступень підсилення десь на 10-12дб та індикатор вихідної потужності та перевантаження.
 
 Слухав різні композиції - від року до джазу. Звучить дуже чудово. Нема до чого причепитися :)
 
UR5FFR
Повідомлень: 1393
З нами з: Пон вересня 12, 2022 4:04 pm
Has thanked: 124 times
Been thanked: 792 times

Re: Аудіофілія та самопальний хайенд

Повідомлення UR5FFR »

Стосовно NE5532. Провів вимірювання спотворень. Сетап був такий - підсилення 12дб. Навантаження 3,3кОм. Живлення однополярне 24в.
Отримав досить цікаві результаті. Графіки для різних значень вихідної напруги (вольт пік-пік)
4Vpp
4Vpp
 
8Vpp
8Vpp
 
12Vpp
12Vpp
 
13Vpp
13Vpp
 
13.6Vpp
13.6Vpp
Бачимо що рівень спотворень зростає з ростом вихідної амплітуди з 0,02% до 0,1%. А після 13Vpp на виході дуже різкий стрибок спотворень і далі починається обмеження синусоїди яке видно неозброєним оком на осцилографі. Тобто більш ніж половина живлення пік-пік знімати з неї не треба. Тому в підсилювачах після неї треба ставити вихідний каскад який має коефіцієнт підсилення не менше 2. Саме такий варіант у мене в першій схемі - там ВК має підсилення 2,5 - трохи з запасом.

PS NE5532 звичайні з алі. Можливо оригінал веде себе по іншому але маємо те що маємо.
oldPsyho
Повідомлень: 634
З нами з: П'ят жовтня 14, 2022 4:13 pm
Звідки: KO40ig
Позивний: UR5XOU
Has thanked: 184 times
Been thanked: 70 times

Re: Аудіофілія та самопальний хайенд

Повідомлення oldPsyho »

А гібридний не розглядаєте?
 
Вкладення
kreimer2-1.gif
UR5FFR
Повідомлень: 1393
З нами з: Пон вересня 12, 2022 4:04 pm
Has thanked: 124 times
Been thanked: 792 times

Re: Аудіофілія та самопальний хайенд

Повідомлення UR5FFR »

 oldPsyhoА гібридний не розглядаєте?
Та це ж для навушників. З лампами трохи пізніше буде тема. Зараз поки що тільки транзистори.

Багато хто напевно зустрічав у мережі пости про аудіофільскі операційні підсилювачі. Типу "усе інше гівно треба ставити тіки ось такий і ніякий більше". Так ось :) Вирішив перевірити декілька операційних підсилювачів на спотворення та максимальний рівень напруги на виході до порога обмежування.

Покопався у тумбочці. Шукав саме такі підсилювачі які мають ту ж саму розпіновку що і NE5532 - тобто два ОП в одному корпусі. Знайшов AD812, LM358, NJM2068, MC33078, LM4562. Усі брав на алі або єбеї. Підсилювачі дуже різні - AD812 швидка, до 40МГц може підсилювати, LM358 та MC33078 - ширпотреб, NJM2068 та LM4562 начебто з претензією на хайфай.

Сетап той же самий - живлення однополярне 24в, навантаження 3к3, підсилення 12дб.

Почнемо з 2Vpp на виході (тобто 0,7Vrms)
 
AD812 2Vpp
AD812 2Vpp
 
LM4562 2Vpp
LM4562 2Vpp
 
NE5532 2Vpp
NE5532 2Vpp
 
NJM2068 2Vpp
NJM2068 2Vpp
 
MC33078 2Vpp
MC33078 2Vpp
 
LM358 2Vpp
LM358 2Vpp
Відразу виявився аутсайдер - це LM358. Судячи з усього вона має вихідний каскад який працює у класі В та широкий спект гармонік на виході. З підвищенням напруги ситуація не виправляється. Тому ми її виключаємо.
Далі підвищимо напругу на виході до 10Vpp
AD812 10Vpp
AD812 10Vpp
 
LM4562 10Vpp
LM4562 10Vpp
 
NE5532 10Vpp
NE5532 10Vpp
 
NJM2068 10Vpp
NJM2068 10Vpp
 
MC33078 10Vpp
MC33078 10Vpp
LM4562 виявилися браковані або перемаркер. При напрузі на виході більше 3-4Vpp маємо дуже брудний спектр. Інші ОП показали майже однаковий результат - рівень спотворень 0,07-0,09%, спектри теж майже однакові.
Далі максимальна напруга після якої починається обмеження синусоїди

NE5532 - 13Vpp
AD812 - 14Vpp
NJM2068 - 14Vpp
MC33078 - 14Vpp

NJM2068 начебто схожа на оригінал бо має дещо специфічний корпус - він квадратний та ширше чим у інших. AD812 теж оригінальна бо я її на мегагерцах ганяв - підсилює там де звичайний операційник вже дохне. NE5532 та MC33078 - дешеві та массові, мабуть неба сенсу їх підробляти.

Взагалі як то кажуть - ніякої різниці :) Спотворення майже однакові. Спектри теж. Дещо відрізняється максимальний рівень сигналу, но не набагато. Більше ніж половину живлення знімати з них не треба.

До речі тепер зрозуміло чому погано звучать прості схеми де стоїть операційний підсилювач а після нього одразу вихідний каскад на емітерному повторювачі. Як звісно повторювач має підсилення близько до одиниці. Тому щоб на виході отримати розмах близький до напруги живлення саме такий розмах потрібно зняти з операційника.

Кому цікаво - усі результати вимірювань в архіві.
 
Вкладення
OpAmps.zip
(443.37 Кіб) Завантажено 1020 разів
Відповісти