ГСС "дешево та сердито"
-
UR5VCP
- Повідомлень: 447
- З нами з: Пон вересня 12, 2022 6:14 pm
- Звідки: KN48wi
- Позивний: UR5VCP
- Has thanked: 83 times
- Been thanked: 8 times
- Контактна інформація:
Re: ГСС "дешево та сердито"
Зібрано всі каскади для ГСС, залишилося одне питання. Власне формувач-обмежувач для частотоміра. Хочу бачити амплітуду від 0,01 до 0,5В, так шоби не ставити дільники, а також шоб були дві "піпочки" для втикання резоантора, і побачити його частоту генерації.
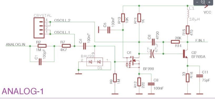
Мені Володя підкинув наступну схему: Але так, зі слів Вовчика, кварц може або завестися з шнурком, або навпаки, треба шнур відключити (я про вхідний коаксіал).
Може в кого є які ще ідеї, буду травити плату, думаю запитаю ))
Мені Володя підкинув наступну схему: Але так, зі слів Вовчика, кварц може або завестися з шнурком, або навпаки, треба шнур відключити (я про вхідний коаксіал).
Може в кого є які ще ідеї, буду травити плату, думаю запитаю ))
-
UR5FFR
- Повідомлень: 1311
- З нами з: Пон вересня 12, 2022 4:04 pm
- Has thanked: 106 times
- Been thanked: 719 times
Re: ГСС "дешево та сердито"
Навіщо тобі той кварц? Не усі кварци будуть "заводитись". У кварцу є дві частоти - послідовний та паралельний резонанс. Завести можна на будь який. Імхо простіше подивитися на NWT
-
UR5VCP
- Повідомлень: 447
- З нами з: Пон вересня 12, 2022 6:14 pm
- Звідки: KN48wi
- Позивний: UR5VCP
- Has thanked: 83 times
- Been thanked: 8 times
- Контактна інформація:
-
UR5VCP
- Повідомлень: 447
- З нами з: Пон вересня 12, 2022 6:14 pm
- Звідки: KN48wi
- Позивний: UR5VCP
- Has thanked: 83 times
- Been thanked: 8 times
- Контактна інформація:
Re: ГСС "дешево та сердито"
Ну що, все працює 
Пару фоток викладу, пока не заекранував все, і коротенько напишу шо воно вміє ) 1 - рівень атенюатора, в dBm тобто рівень вихідного сигналу
2 - мітка зберігання виставлених параметрів в еепром
3 - ячейка (їх 4, для швидкого доступу до вказаної частоти)
4 - власне частота генератора 1
5 та 17 - енкодери з кніпкою
6 - вхід мілівольтметра (АДшка)
7 та 15 - встановлення рівня та вихід генератора 2 (ДДС до 9МГц) генератор не калібрований по рівню вихода
8 та 14 - встановлення рівня та вихід генератора 3 (СІшка вихід 3 до 75МГц) генератор не калібрований по рівню вихода
9 - рівень АМ модуляції (тільки я не вирішив, на який канал ))
10 - баланс сигналів та рівень двухтонового НЧ генератора (генератор "сардельок"
на виході передавача)
11 - 3,5мм джек виходу НЧ сигналу
12 - конектор для підключення і тестування резонаторів. Перевірив від 8 до 27 мгц - арбайтен )
13 - вход частотоміра
18 - рівень сигналу генератора 1 в показниках с-метра трансивера
19 - рівень сигналу генератора 1 в мВ на навантажені 50 Ом
В результаті маємо: генератор сигналу від 1 до 29 МГц з рівнем від +20 до -125дБм (ну це в теорії, поекраную все - подивлюся де пролази будуть. а вони точно будуть ))
Два добавочних генератори до 9 та 75 МГц
Мілівольтметр
Частотомір та тестер кварцевих резонаторів
Генератор двухтонового НЧ сигналу для налагодження передавального тракту трансивера, або якщо скучно то можна підключити до підсилювача на 200 ват і лякати сусідів.
Малюватиму схему, але без паніки, оскільки в цієї теми так "багато" прихильників, що я сумніваюсь, що вона цікава комусь )) Але якщо будуть бажаючі повторити, то то вже інша розмова.
Пару фоток викладу, пока не заекранував все, і коротенько напишу шо воно вміє ) 1 - рівень атенюатора, в dBm тобто рівень вихідного сигналу
2 - мітка зберігання виставлених параметрів в еепром
3 - ячейка (їх 4, для швидкого доступу до вказаної частоти)
4 - власне частота генератора 1
5 та 17 - енкодери з кніпкою
6 - вхід мілівольтметра (АДшка)
7 та 15 - встановлення рівня та вихід генератора 2 (ДДС до 9МГц) генератор не калібрований по рівню вихода
8 та 14 - встановлення рівня та вихід генератора 3 (СІшка вихід 3 до 75МГц) генератор не калібрований по рівню вихода
9 - рівень АМ модуляції (тільки я не вирішив, на який канал ))
10 - баланс сигналів та рівень двухтонового НЧ генератора (генератор "сардельок"
11 - 3,5мм джек виходу НЧ сигналу
12 - конектор для підключення і тестування резонаторів. Перевірив від 8 до 27 мгц - арбайтен )
13 - вход частотоміра
18 - рівень сигналу генератора 1 в показниках с-метра трансивера
19 - рівень сигналу генератора 1 в мВ на навантажені 50 Ом
В результаті маємо: генератор сигналу від 1 до 29 МГц з рівнем від +20 до -125дБм (ну це в теорії, поекраную все - подивлюся де пролази будуть. а вони точно будуть ))
Два добавочних генератори до 9 та 75 МГц
Мілівольтметр
Частотомір та тестер кварцевих резонаторів
Генератор двухтонового НЧ сигналу для налагодження передавального тракту трансивера, або якщо скучно то можна підключити до підсилювача на 200 ват і лякати сусідів.
Малюватиму схему, але без паніки, оскільки в цієї теми так "багато" прихильників, що я сумніваюсь, що вона цікава комусь )) Але якщо будуть бажаючі повторити, то то вже інша розмова.
-
UR5FFR
- Повідомлень: 1311
- З нами з: Пон вересня 12, 2022 4:04 pm
- Has thanked: 106 times
- Been thanked: 719 times
Re: ГСС "дешево та сердито"
1. На дисплеї перший рядок геть нечитабельний. Пробіл треба ставити між різними значеннями
2. На DDS генератор не завадить поставити ФНЧ з частотою зрізу десь 10-12МГц
2. На DDS генератор не завадить поставити ФНЧ з частотою зрізу десь 10-12МГц
-
UR5VCP
- Повідомлень: 447
- З нами з: Пон вересня 12, 2022 6:14 pm
- Звідки: KN48wi
- Позивний: UR5VCP
- Has thanked: 83 times
- Been thanked: 8 times
- Контактна інформація:
-
Roman
- Повідомлень: 6
- З нами з: Нед травня 07, 2023 2:06 pm
- Звідки: Тернопіль
- Позивний: UR5BLD
- Has thanked: 4 times
Re: ГСС "дешево та сердито"
цікавий апарат.А вимірювали чимось заводським і каліброваним його параметри?
і чи не валить гармоніками на вихід?
і чи не валить гармоніками на вихід?
-
UR5VCP
- Повідомлень: 447
- З нами з: Пон вересня 12, 2022 6:14 pm
- Звідки: KN48wi
- Позивний: UR5VCP
- Has thanked: 83 times
- Been thanked: 8 times
- Контактна інформація:
Re: ГСС "дешево та сердито"
Хантек DSO5102P, це ж апарат аматорський, калібрував по ослику, нема в мене більш точного вимірювача, ну і по заводському айкому ))
В НЧ частині не валить, в ВЧ треба експериментувати з кодом, зараз займаюся ламповим трансивером, не до кода.