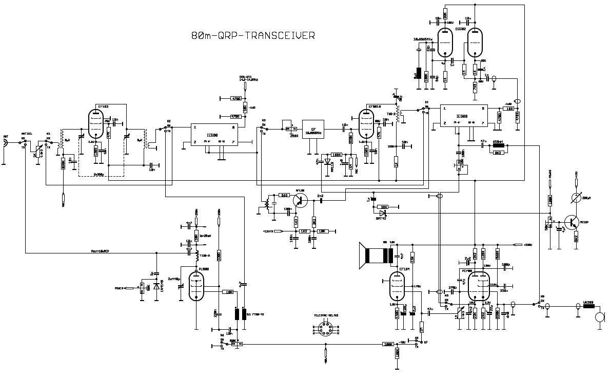
Каталог схем трансиверів.
- 
				UR5VCP
 - Повідомлень: 447
 - З нами з: Пон вересня 12, 2022 6:14 pm
 - Звідки: KN48wi
 - Позивний: UR5VCP
 - Has thanked: 83 times
 - Been thanked: 8 times
 - Контактна інформація:
 
							
						Каталог схем трансиверів.
		
													
							
						
			
			
			
			Друзі, буду помаленько викладати схеми трансиверів. Різні, всякі. Принцип пропоную простий:
- ніякого обговорення тут! Обговорювати тільки в інших або нових топіках!
- одне повідомлення - одна схема (ну вже якщо так картинок багато - то відповідно і заголовок повідомлення ч1 ч2 ч3)
- приєднуйтесь!
 
			
			
									
						- ніякого обговорення тут! Обговорювати тільки в інших або нових топіках!
- одне повідомлення - одна схема (ну вже якщо так картинок багато - то відповідно і заголовок повідомлення ч1 ч2 ч3)
- приєднуйтесь!
- 
				UR5FFR
 - Повідомлень: 1235
 - З нами з: Пон вересня 12, 2022 4:04 pm
 - Has thanked: 90 times
 - Been thanked: 654 times
 
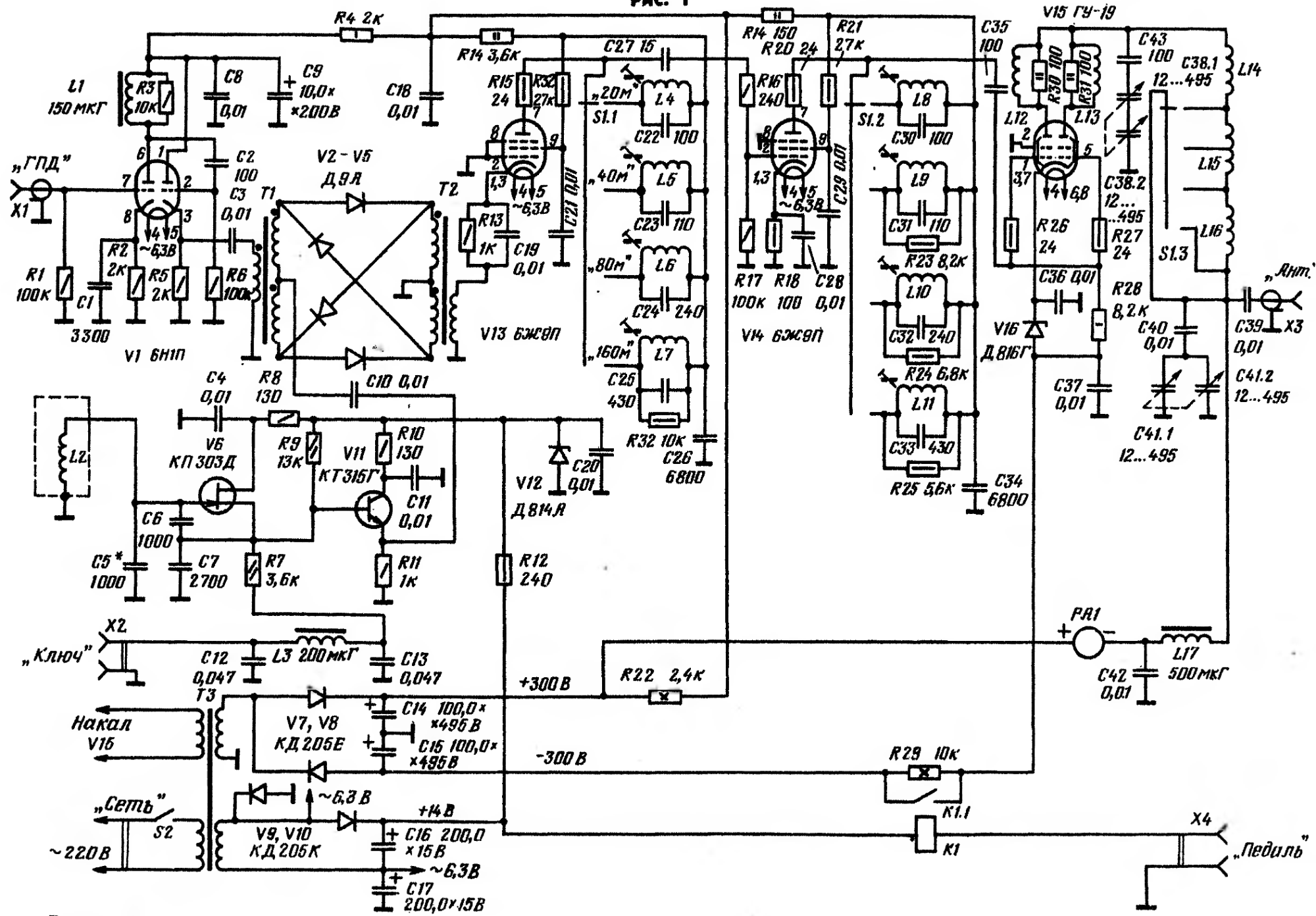
Re: Каталог схем трансиверів.
Схема не зовсім гарна бо велике питання - придушення несучої під час передачі. Воно начебто глибину негативного зворотного зв'язку міняє сигналом гетеродину, але буде пролаз через ємність колектор-база в катод і далі на КФ. Треба балансний модулятор робити на передачу