Ламповий TRX без комутації гетеродинів

UR5FFR
Повідомлень: 1291
З нами з: Пон вересня 12, 2022 4:04 pm
Has thanked: 104 times
Been thanked: 685 times

Re: Ламповий TRX без комутації гетеродинів

Повідомлення UR5FFR »

В мене таке рішення бо перекриття усього КВ діапазону. Якщо треба лише декілька діапазонів то простіше зробити звичайні смугові фільтри.
UR5FFR
Повідомлень: 1291
З нами з: Пон вересня 12, 2022 4:04 pm
Has thanked: 104 times
Been thanked: 685 times

Re: Ламповий TRX без комутації гетеродинів

Повідомлення UR5FFR »

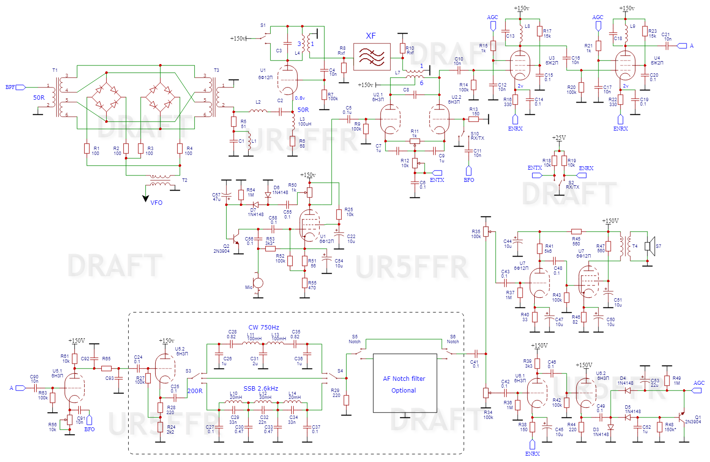
Наступна редакція схеми з одним перетворенням частоти. Що змінилося:
- Зменшилась кількість ламп за рахунок того, що замість 6Ж9П в ПВЧ використовується тріодна частина 6Ф12П.
- На пентодній частині 6Ф12П зібрано мікрофонного підсилювача. Схема дещо перероблена - фантомне живлення електретного мікрофону береться з падіння напруги на катодному резисторі.
- Другий змішувач виконаний по звичайній небалансній схемі на одному тріоді 6Н3П.
- ФНЧ та телеграфний фільтр остаточно перейшли у основну схему. Їх можна не ставити - опціональна частина схеми обведена пунктиром. При цьому висвобождається один тріод 6Н3П.
Schematic_TRX TubeBlob_2023-08-16.png
 
UR5FFR
Повідомлень: 1291
З нами з: Пон вересня 12, 2022 4:04 pm
Has thanked: 104 times
Been thanked: 685 times

Re: Ламповий TRX без комутації гетеродинів

Повідомлення UR5FFR »

Ті ж самі зміни в схемі з двома перетвореннями частоти. Кількість ламп при цьому така ж сама - 7 штук
Schematic_TRX TubeBlob2_2023-08-16.png
 
oldPsyho
Повідомлень: 619
З нами з: П'ят жовтня 14, 2022 4:13 pm
Звідки: KO40ig
Позивний: UR5XOU
Has thanked: 174 times
Been thanked: 67 times

Re: Ламповий TRX без комутації гетеродинів

Повідомлення oldPsyho »

Це все дуже добре, є майже вся схема трансивера, але немає схеми драйвера та вихідного каскаду. І від цього не ясно, буде П-контур як частина дпф чи ні, чи треба робити шашлик для комутації (а це не так просто), чи обійдется все звичайним ПГК з 1-2 галетами...
 
UR5VCP
Повідомлень: 447
З нами з: Пон вересня 12, 2022 6:14 pm
Звідки: KN48wi
Позивний: UR5VCP
Has thanked: 83 times
Been thanked: 8 times
Контактна інформація:

Re: Ламповий TRX без комутації гетеродинів

Повідомлення UR5VCP »

П-контур як частина дпф то дуже круто! А ти собі прикинь яка напруга на реле комутації буде? Хіба що перемикати будеш високовольтними вакуумними реле... Та й то таке собі... Я б не робив так. Краще поставити ще один КЗЄ від "Океану" та зробити преселектор.
oldPsyho
Повідомлень: 619
З нами з: П'ят жовтня 14, 2022 4:13 pm
Звідки: KO40ig
Позивний: UR5XOU
Has thanked: 174 times
Been thanked: 67 times

Re: Ламповий TRX без комутації гетеродинів

Повідомлення oldPsyho »

UR5VCP писав: П'ят серпня 18, 2023 11:49 am П-контур як частина дпф то дуже круто! А ти собі прикинь яка напруга на реле комутації буде? Хіба що перемикати будеш високовольтними вакуумними реле... Та й то таке собі... Я б не робив так. Краще поставити ще один КЗЄ від "Океану" та зробити преселектор.

 
Буде щось на кшталт "Океан 2020"?

P.S. а це вже залежить від того як живити вихідну лампу. Так що можна й релюшками кляцати.

 
UR5VCP
Повідомлень: 447
З нами з: Пон вересня 12, 2022 6:14 pm
Звідки: KN48wi
Позивний: UR5VCP
Has thanked: 83 times
Been thanked: 8 times
Контактна інформація:

Re: Ламповий TRX без комутації гетеродинів

Повідомлення UR5VCP »

oldPsyho писав: П'ят серпня 18, 2023 10:11 pm
UR5VCP писав: П'ят серпня 18, 2023 11:49 am П-контур як частина дпф то дуже круто! А ти собі прикинь яка напруга на реле комутації буде? Хіба що перемикати будеш високовольтними вакуумними реле... Та й то таке собі... Я б не робив так. Краще поставити ще один КЗЄ від "Океану" та зробити преселектор.


 
Буде щось на кшталт "Океан 2020"?

P.S. а це вже залежить від того як живити вихідну лампу. Так що можна й релюшками кляцати.

 

 
Ну дивися... В тебе в випадку використання пконтура як преселектора буде два питання:

- пконтур власне має основну мету  узгодження високого опору лампи (це тисячі або майже тисяча ом) та антени.
- фільтрацію гармонік

Тепер давай просто "від фонаря" прикинемо потужність нашого виходу 25вт. Для початку знайдемо напругу, яка буде на виході узгодженого каскаду, отже P=(U^2)/R, тобто  25=X/50, де Х=1250, добудемо корінь і маємо 35вольт, на конектор антени у нас 35 вольт. Це при умові 50 ом.
Але на вході пконтура, який ти збираєшся комутувати на полосовики (до речі, вони повинні мати точно такий самий опір як і твій ламповий вихідний каскад, інакше розсипиться нафіг все), отже, давай візьмемо просто так, в лампи вихідний хай 1000 ом. Просто беремо відношення по опору 1000/50=20, відповідно, для отримання тої самої потужності, нам потрібно підняти напругу в 20 раз, множимо 35*20=700В
Ну от тепер дивися, ти будеш комутувати вихід 700В РМС ВЧ через реле, яке має перемикати вхід (ну, лівий край) твого пконтура або на анод лампи, або на твої ДПФ. Це не враховуючи постійної складової, якщо живлення виходу по паралельній схемі, при послідовній, в тебе реле буде клоцати ще й постійну складову. Воно тобі треба?

Враховуй, ДПФ мають бути по входу 1000, а по виходу 50 ом, а їх можна й на передачу використати, перед драйвером твого підсилювача, то було би краще. 

ЗІ: я приблизно написав опір лампи, це не факт що воно так, але близько того.


Тому (IMHO!), робити краще ту ідею, яку я собі робитиму, пконтур як пконтур, а на вході вимикаємий преселектор з нувістором, та можливістю регулювання напруги накалу (крутизни, тобто підсилення). Власне нувістор потрібен не стільки як підсилювач, скільки як КОМПЕНСАТОР втрат в преселекторі, оскільки буде регулювання зв*язку між контурами, таким чином можна отримати дуже гострий резонанс, але великі втрати (компенсуємо нувістором), або збільшити зв*язок в контурах преселектора, а прибрати залишок підсилення накалом. (Накал нувістора досить гарно регулює його крутизну, а відповідно і підсилення).

Якщо десь напоров в математиці - то підправте плз )) Я ж не математик ))
Пенсіонер
Повідомлень: 188
З нами з: Пон липня 10, 2023 9:39 pm
Has thanked: 9 times
Been thanked: 91 time

Re: Ламповий TRX без комутації гетеродинів

Повідомлення Пенсіонер »

UR5VCP писав: П'ят серпня 18, 2023 10:36 pm ти будеш комутувати вихід 700В РМС ВЧ через реле, яке має перемикати вхід (ну, лівий край) твого пконтура або на анод лампи, або на твої ДПФ. Це не враховуючи постійної складової, якщо живлення виходу по паралельній схемі, при послідовній, в тебе реле буде клоцати ще й постійну складову.

 
 Тобто перемикання пасма в трансивері в режимі передачі на повній вихідній потужності? Хто так робить? Чи я невірно зрозумів?
Пенсіонер
Повідомлень: 188
З нами з: Пон липня 10, 2023 9:39 pm
Has thanked: 9 times
Been thanked: 91 time

Re: Ламповий TRX без комутації гетеродинів

Повідомлення Пенсіонер »

Лівий контакт перемикача S6 комутує які каскади?
Вони поки що не намальовані?
UR5VCP
Повідомлень: 447
З нами з: Пон вересня 12, 2022 6:14 pm
Звідки: KN48wi
Позивний: UR5VCP
Has thanked: 83 times
Been thanked: 8 times
Контактна інформація:

Re: Ламповий TRX без комутації гетеродинів

Повідомлення UR5VCP »

Пенсіонер писав: Суб серпня 19, 2023 12:23 am
UR5VCP писав: П'ят серпня 18, 2023 10:36 pm ти будеш комутувати вихід 700В РМС ВЧ через реле, яке має перемикати вхід (ну, лівий край) твого пконтура або на анод лампи, або на твої ДПФ. Це не враховуючи постійної складової, якщо живлення виходу по паралельній схемі, при послідовній, в тебе реле буде клоцати ще й постійну складову.


 
 Тобто перемикання пасма в трансивері в режимі передачі на повній вихідній потужності? Хто так робить? Чи я невірно зрозумів?

 
Я про поки що "віртуальний" вихідний каскад та пконтур. До схеми не має відношення!
Відповісти